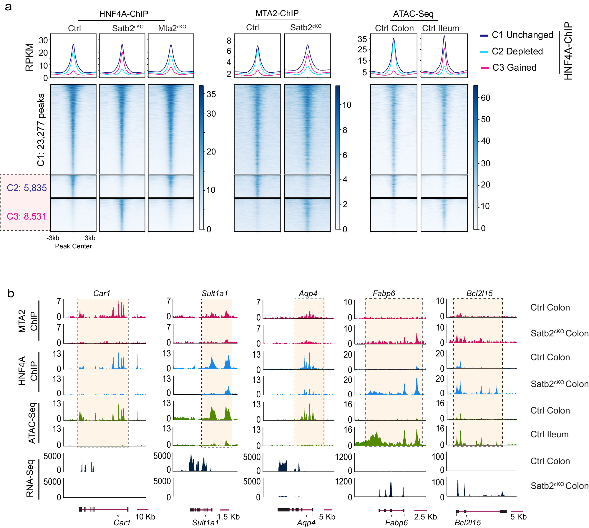
Fig. 6: SATB2 regulates genomic binding of both MTA2 and HNF4A.

a DNA binding profiles of HNF4A sites that were either reduced (C2, 5,835 sites) or gained (C3, 8,351 sites) in Satb2cKO colon. Corresponding MTA2 binding profiles and ATAC profiles in wild-type colon and ileum were shown. MTA2 binding loss and gain paralleled that of HNF4A in Satb2cKO colon, indicating that both MTA2 and HNF4A genomic binding were regulated by SATB2. Plots are 6-kb windows centered on each MTA2 binding site. b Genome Browser tracks showed coordinated shifts in MTA2 and HNF4A binding, ATAC and mRNA profiles at genomic loci of three colonic genes (Car1, Sult1a1, and Aqp4) and two small intestine genes (Fabp6 and Bcl2l15) before and after Satb2 deletion.