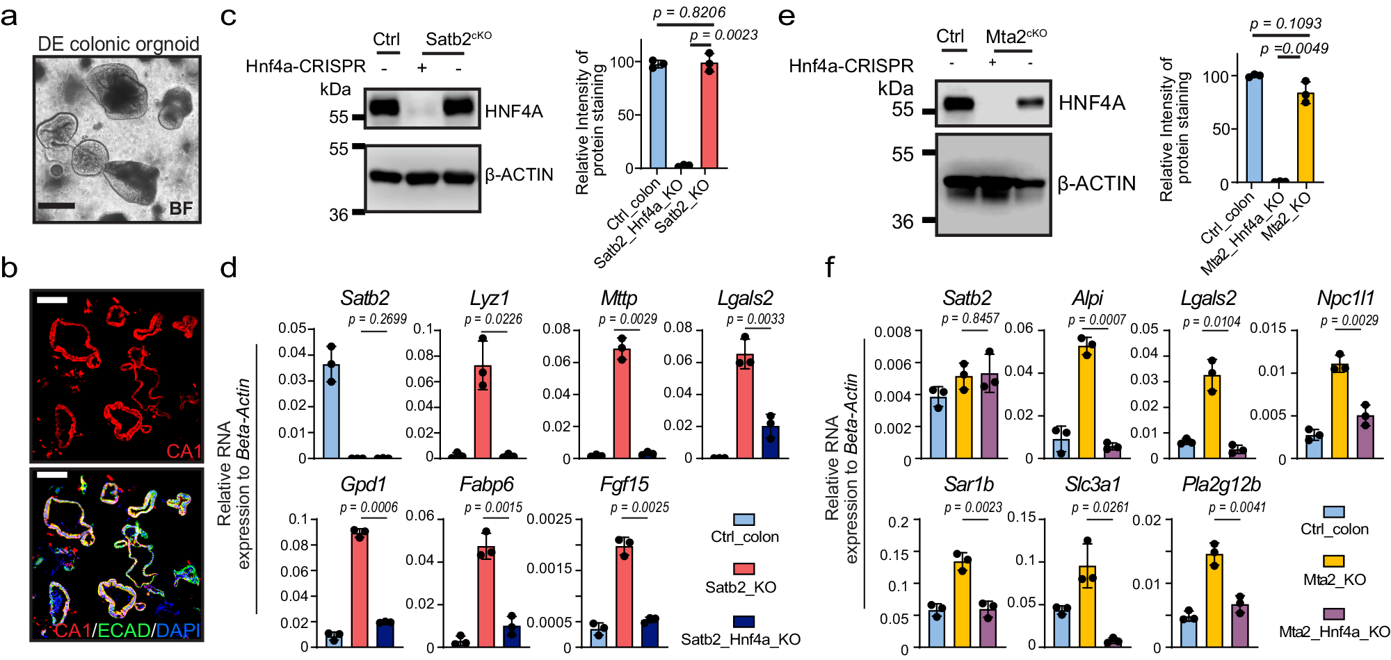
Fig. 8: Activation of small intestine genes in Mta2cKO and Satb2cKO colon depends on HNF4A.

a, b Bright field and immunofluorescence pictures of differentiated (DE) colonic organoids. CA1 staining showed enrichment of colonocytes in these organoids. BF: bright field. Three independent experiments were repeated with similar results. Scale bar = 100 μm. c Immunoblot and quantification showed that HNF4A levels were comparable in wild-type (WT) vs. Satb2cKO colonoids. CRISPR reduced HNF4A in Satb2/Hnf4a double knockout colonoids to less than 5% of control levels. Mean ± S.D. n = 3. P value by Unpaired t-test, two-tailed. All the different gels/blots were derived from the same experiment and were processed in parallel. d QPCR showed that loss of HNF4A blocked small intestine gene activation in Satb2 mutant colonoids. Mean ± S.D. n = 3 independent mice. P value by Unpaired t-test, two-tailed. e Immunoblot and quantification showed that HNF4A levels were comparable in wild-type (WT) vs. Mta2cKO colonoids. CRISPR reduced HNF4A in Mta2cKO colonoids to less than 2% of control levels. Mean ± S.D. n = 3 independent mice. P value by Unpaired t-test, two-tailed. All the different gels/blots were derived from the same experiment and were processed in parallel. f Loss of HNF4A attenuated small intestine gene activation in Mta2 mutant colonoids. Satb2 mRNA levels were not altered by Hnf4a deletion. Mean ± S.D. n = 3 independent mice. P value by Unpaired t-test, two-tailed.