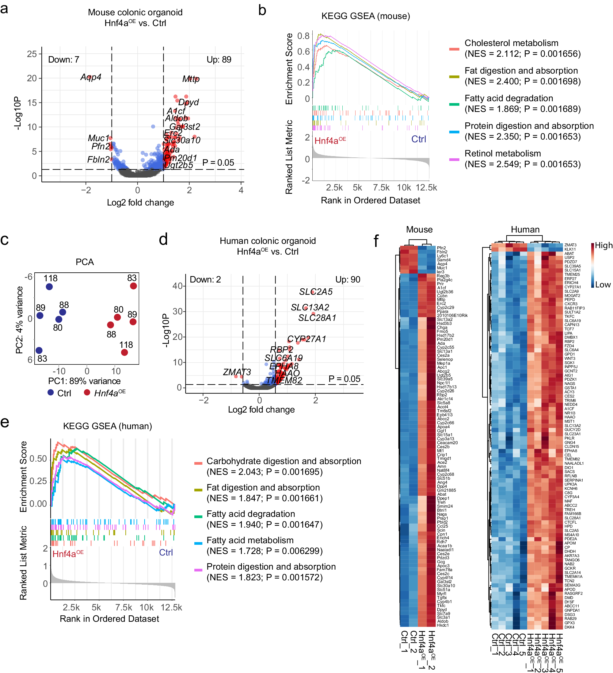
Fig. 9: An increase in the level of HNF4A in the colon activates the transcription of small intestine genes.

RNA-sequencing showed over-expression of HNF4A (Hnf4aOE) in mouse colonic organoids led to predominant up-regulation of small intestine genes (a, volcano plot) enriched for pathways characteristic of small intestine functions as shown in the GSEA plot. P value calculated by (a) Wald test or (b) phenotype-based permutation test and adjusted by Benjamini-Hochberg method (a and b). c Principal component analysis (PCA) of human colonic organoid transcriptomes from control and HNF4A over-expression (Hnf4aOE) samples. Numbers denote human organoid lines used. RNA-sequencing showed predominant up-regulation of small intestine genes (d, volcano plot) in human colonic organoids over-expressing HNF4A. The up-regulated genes were enriched for small intestine functional pathway (e). P value calculated by (d) Wald test or (e) phenotype-based permutation test and adjusted by Benjamini-Hochberg method (d and e). f Heatmaps of all differentially expressed genes (LFC > 1, P < 0.05) in Hnf4aOE murine colonic organoids (left panel) or human organoids (right panel). P value by Wald test and adjusted by Benjamini-Hochberg method.