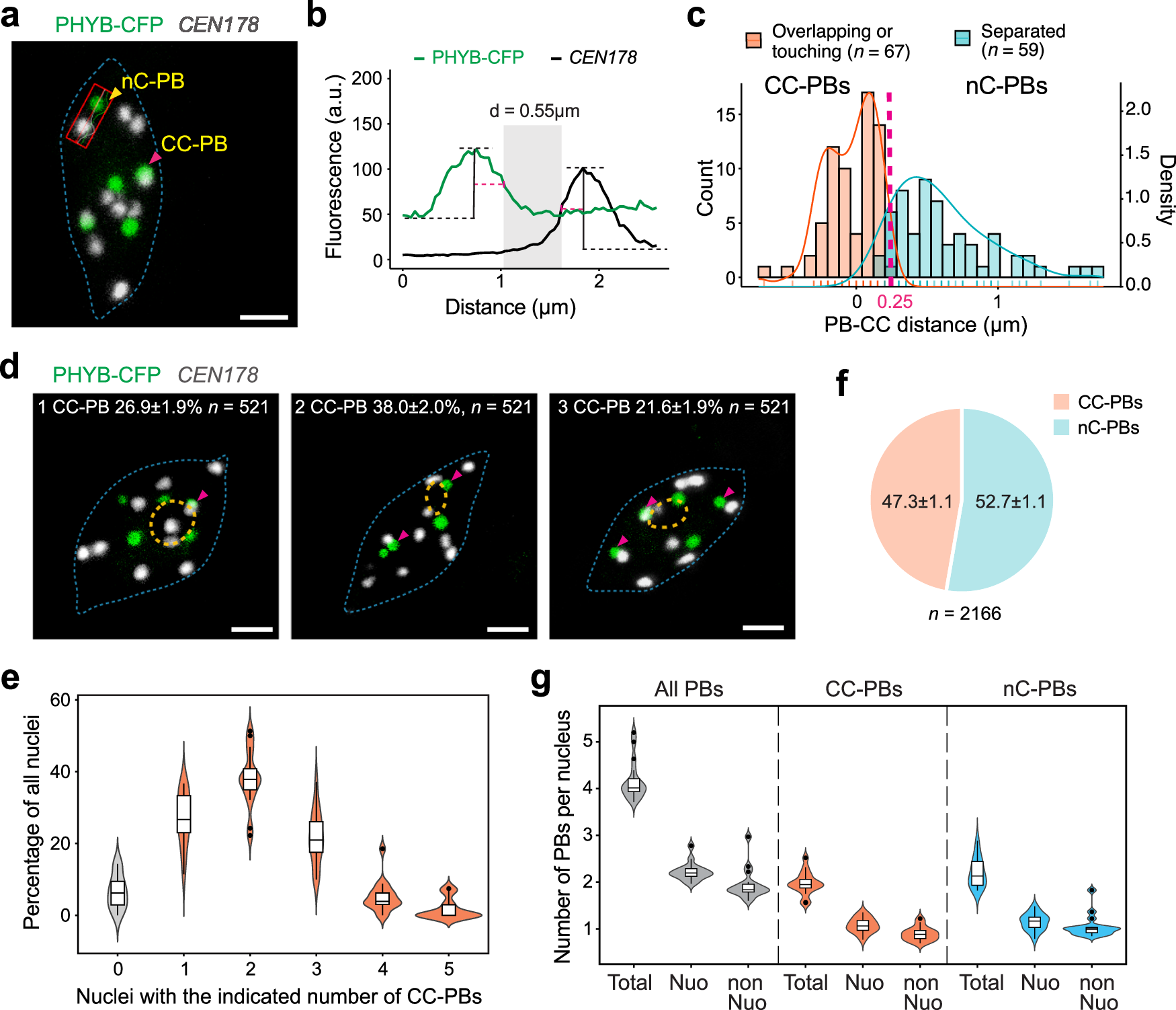
Fig. 1: Identification of chromocenter-associated PBs.

a Confocal immunoFISH image showing PBs (green) and CCs (white) in a pavement cell nucleus from the cotyledon of a 4-d-old PBC seedling grown under 10 µmol m−2 s−1 R light at 16 °C. PHYB-CFP PBs were detected via immunofluorescence staining using anti-GFP antibodies, and CCs were labeled via CEN178 FISH. The magenta arrowhead indicates a CC-PB, whereas the yellow arrowhead indicates a nC-PB. The red box indicates the region of interest (ROI) analyzed in (b). This image is a representative image of the 521 analyzed immunoFISH images with similar results. b Quantification of the distance between the PB and the nearest CC in the ROI in (a). The fluorescence signals of the ROI were quantified to deduce the boundaries of the PHYB-CFP and CEN178 signals. The boundary of a signal peak was arbitrarily defined as the point with half of the peak fluorescence value (indicated by the dashed magenta line). The PB-CC distance was quantified as the distance between the boundaries of the PHYB-CFP and the CEN178 signals, corresponding to the width of the shaded area. c Distribution plot showing the PB-CC distances of two visually distinct groups of PBs: PBs overlapping with or touching with a CEN178 signal (orange) and PBs separated from CEN178 signals (cyan). The vertical dashed magenta line indicates the arbitrary cutoff that distinguishes CC-PBs and nC-PBs. d Confocal immunoFISH images showing nuclei containing one to three CC-PBs. CC-PBs are indicated by magenta arrowheads. The numbers indicate the percentage of each type of nucleus and the s.e., n indicates the total number of nuclei observed. For (a and d), the boundaries of the nucleus and nucleolus are traced with dashed blue and orange lines, respectively. Scale bars equal 2 μm. e Violin plots showing the percentage of nuclei containing zero to five CC-PBs, n = 16 independent FISH experiments. f Pie chart showing the proportions of CC-PBs and nC-PBs. g Violin plots showing the numbers of all PBs, CC-PBs, and nC-PBs either associated (Nuo) or not associated (nonNuo) with the nucleolus per nucleus, n = 16 independent FISH experiments. For (e) and (g), box plots indicate median (middle line), 25th, 75th percentile (box) and 5th and 95th percentile (whiskers) as well as individually plotted outliers. The source data underlying the PB quantifications in (b, c, and e–g) are provided in the Source Data file.