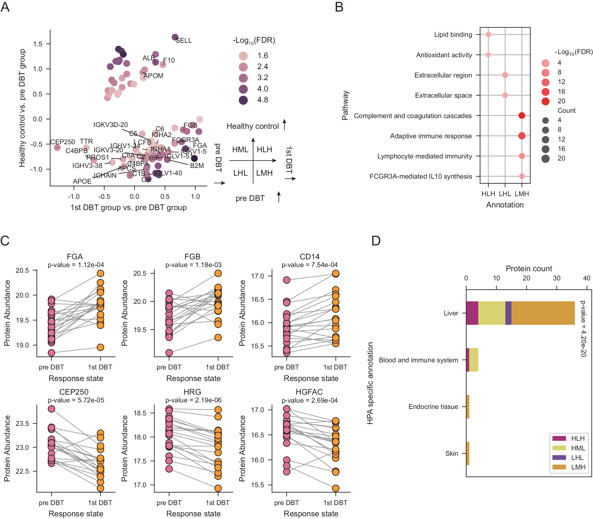
Fig. 2: The effects of DBT on plasma proteome.
From: Plasma proteome profiling reveals dynamic of cholesterol marker after dual blocker therapy

A Comparison of plasma protein changes before and after DBT treatment. The x-axis indicates the comparison of pre DBT group and first DBT group, and y-axis indicates the comparison of healthy control group and pre DBT group. The color represents the significance of protein (Kruskal-Wallis test false discovery rate (FDR)). B The bubble plot depicting the pathway enrichment of three protein groups which defined in Fig. 2A. Dot size represents the protein counts of the pathway and color represents the pathway enrichment significance. C Sample-wised plot of proteins involved in the pathway which described in Fig. 2B between pre DBT samples (n = 20) and first DBT samples (n = 20). P value was derived by two-sided paired t test. D The stacked bar plot depicting the overlap of differently expressed proteins and the tissue-specific proteins from The Human Protein Atlas (HPA) dataset. P value was calculated by two-sided chi square test. Source data are provided as a Source Data file.