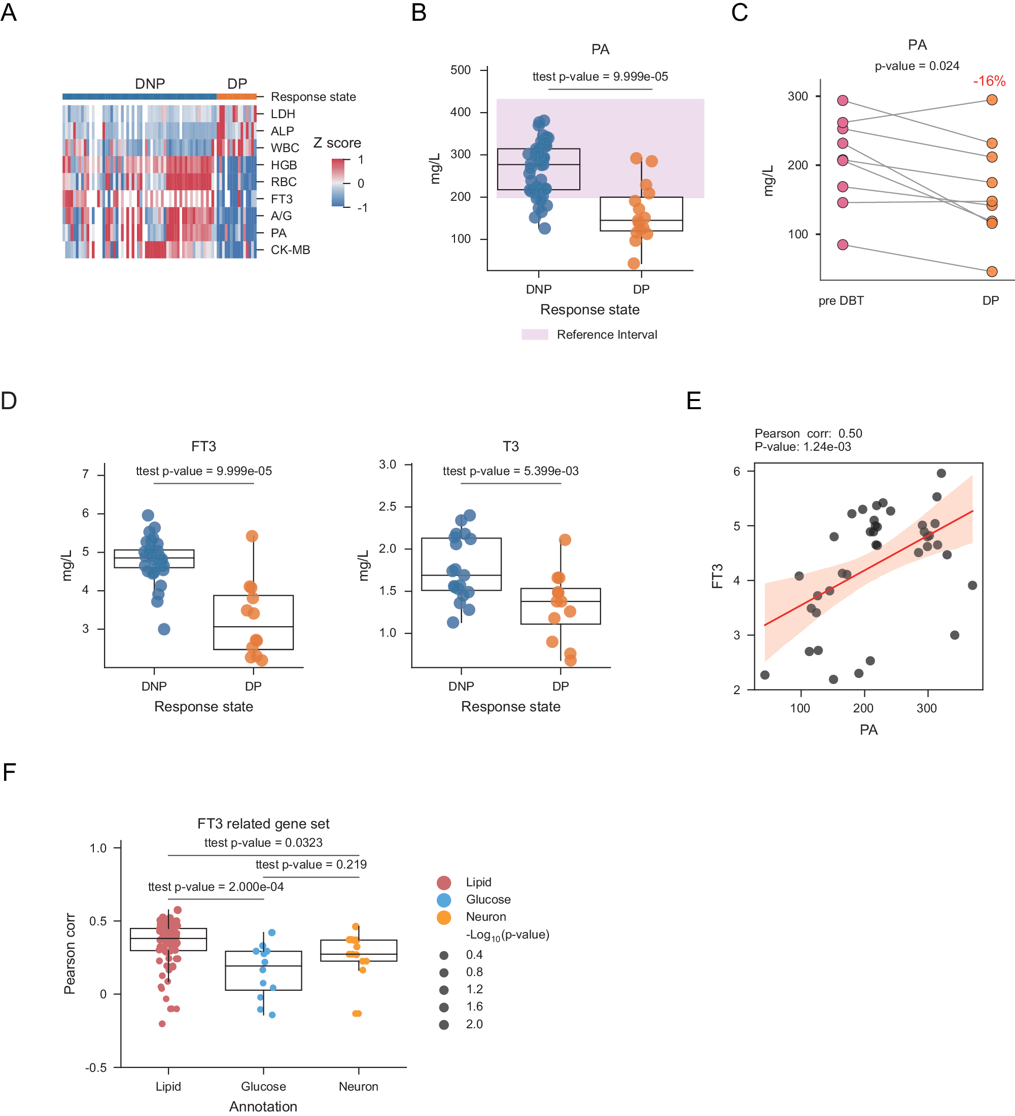
Fig. 3: Thyroid hormone related processes were activated in DBT.
From: Plasma proteome profiling reveals dynamic of cholesterol marker after dual blocker therapy

A Heatmap depicting the significant different level of blood routines. FDR were derived from the adjusted two-sided permutation-based t test p values. Values were transformed by z-score. B The boxplot describes the level of prealbumin (PA) between disease non-progressive (DNP) (n = 47) and disease progressive (DP) (n = 15) samples at blood routine level. The pink rectangle shows the normal reference interval. P value was derived by two-sided permutation-based t test. The box ranges from the first (Q1) to the third quartile (Q3) of the distribution and represents the interquartile range (IQR). A line across the box indicates the median. The whiskers are lines extending from Q1 and Q3 to end points that defined as the most extreme data points within Q1 − 1.5 × IQR and Q3 + 1.5 × IQR, respectively. C Pair-wised plot of PA at blood routine level between pre DBT samples (n = 9) and DP samples (n = 9). P value was derived by two-sided paired t test. D The boxplot describes the free triiodothyronine (FT3) and the triiodothyronine (T3) level of between DNP (n = 32 for FT3 and n = 19 for T3) and DP samples (n = 12 for both FT3 and T3) at blood routine level. The box ranges from the Q1 to the Q3 of the distribution and represents the IQR. A line across the box indicates the median. The whiskers are lines extending from Q1 and Q3 to end points that defined as the most extreme data points within Q1 − 1.5 × IQR and Q3 + 1.5 × IQR, respectively. P value was derived by two-sided permutation-based t test. E The correlation of FT3 and PA at blood routine level, the translucent bands around the regression line indicates the 95% confidence interval. The correlation coefficient was calculated by the pearson algorithm. P value was derived by the two-sided test. F The boxplots show the correlation of FT3 and lipid-related (n = 87), glucose-related (n = 12), and neuron-related (n = 14) biological processes, separately. The scatter size indicates the significance. The box ranges from the Q1 to the Q3 of the distribution and represents the IQR. A line across the box indicates the median. The whiskers are lines extending from Q1 and Q3 to end points that defined as the most extreme data points within Q1 − 1.5 × IQR and Q3 + 1.5 × IQR, respectively. P values were derived from the two-sided permutation-based t test. Source data are provided as a Source Data file.