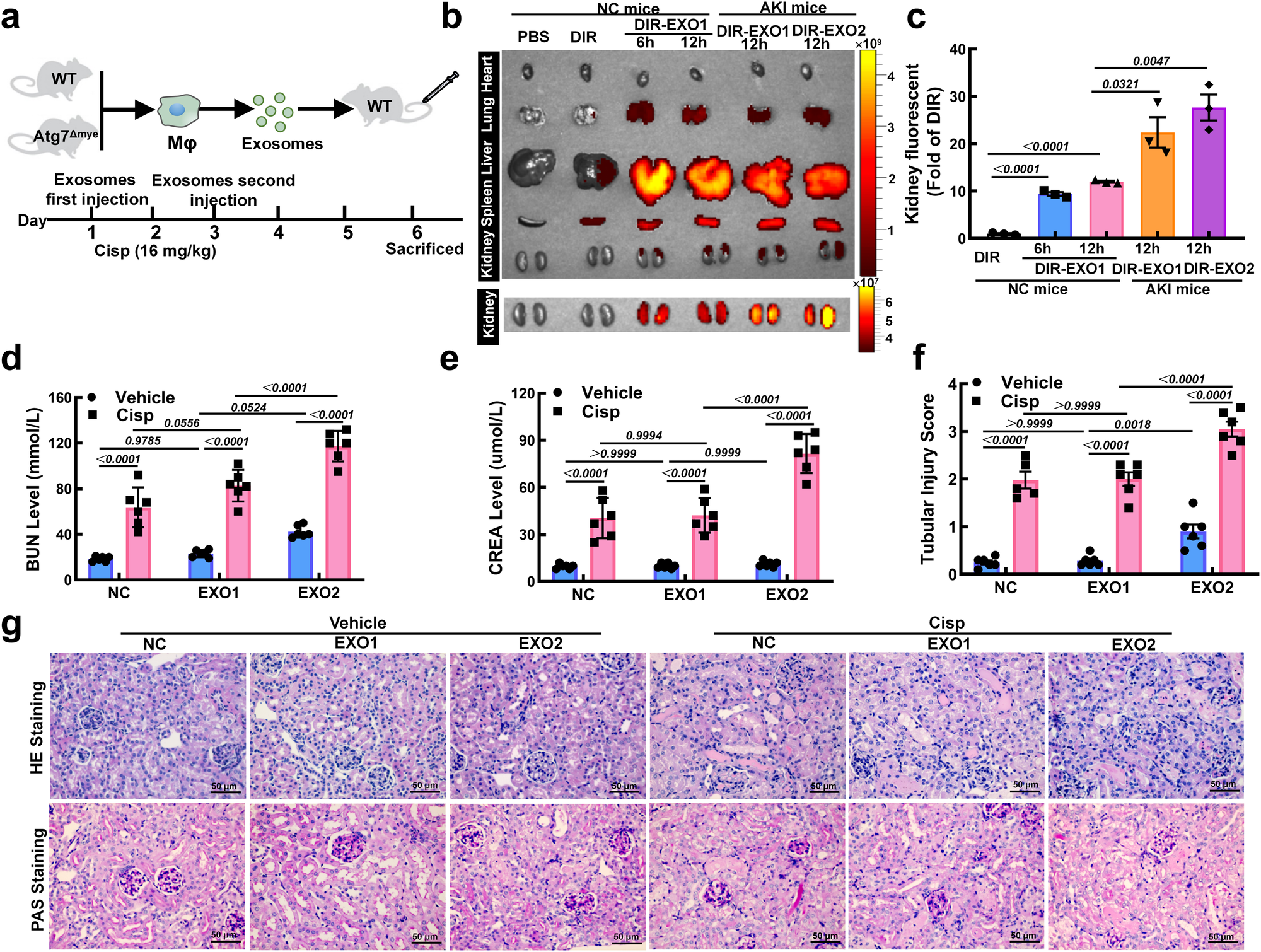
Fig. 4: Exosomes derived from ATG7-deficient macrophages (Mφs) exacerbate kidney injury in vivo.

a Experimental procedure to explore the effects of Mφ-derived exosomes on cisplatin-induced AKI. Mice were injected with Mφ-derived exosomes from WT (MφWT-EXO, EXO1) or Atg7Δmye mice (MφAtg7Δmye-EXO, EXO2) (~100 μg (at the protein level) in 100 μl) 24 h before cisplatin injection (16 mg/kg). b Imaging of DiR-labeled exosomes from different tissues. c Quantification of the relative fluorescence intensity of the infiltrated exosomes in the kidney in different groups. n = 3 biological replicates for each group, unpaired two-tailed Student’s t test. d, e The serum levels of BUN (d) and CREA (e) in the mice. n = 6 biological replicates for each group. f, g Representative images of hematoxylin-eosin (HE)- and periodic acid-Schiff (PAS)-stained kidney sections and the tubular injury scores of the mice. Scale bars, 50 µm. n = 6 biological replicates for each group. The data are the means ± SEMs. Statistical analysis were performed by two-way ANOVA with Tukey’s multiple comparison test in (d–f). EXO1, MφWT-EXO; EXO2, MφAtg7Δmye-EXO. Source data are provided as a Source data file.