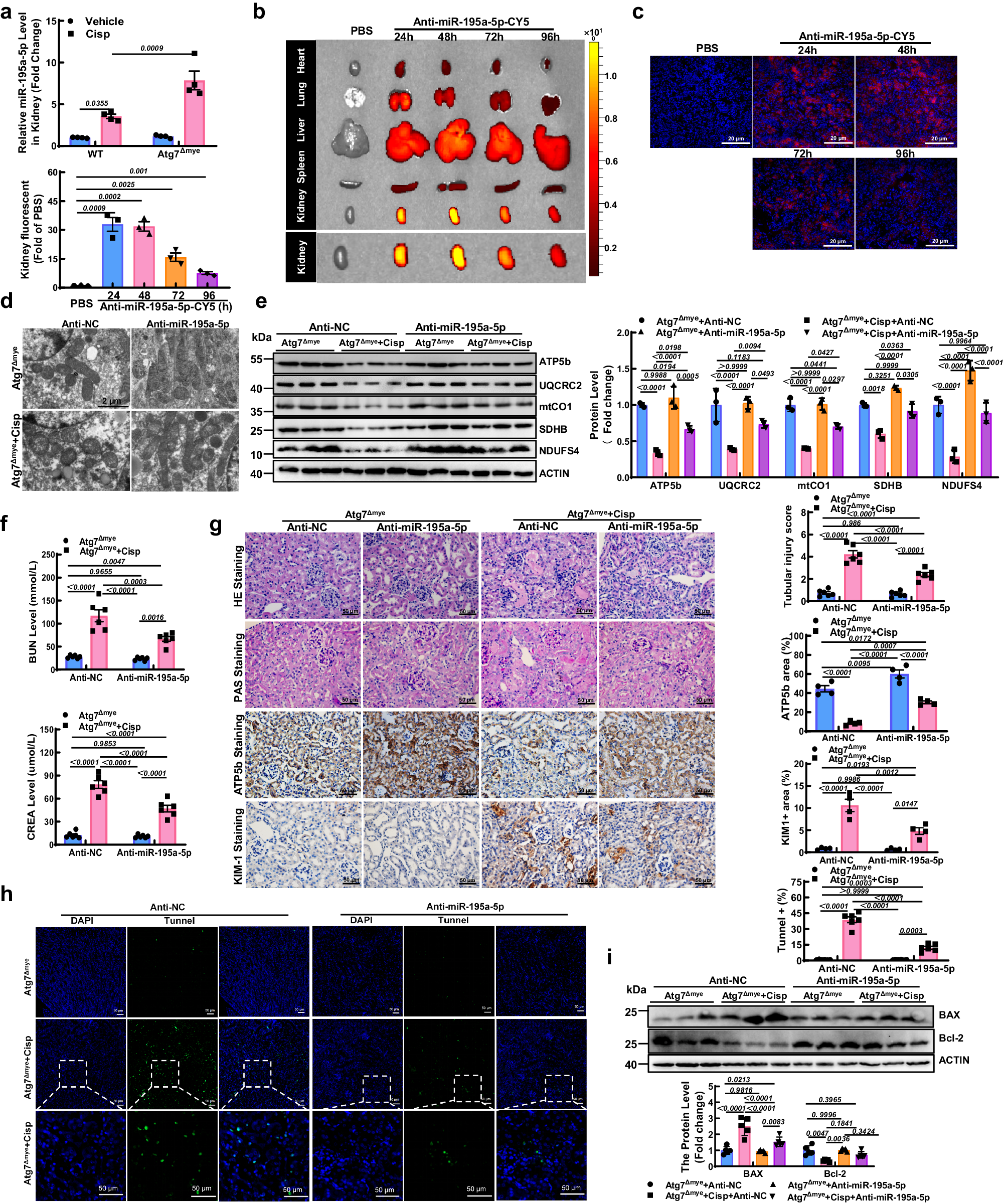
Fig. 6: The miR-195a-5p antagomir attenuates mitochondrial dysfunction and kidney injury in cisplatin-induced Atg7Δmye mice.

a The level of miR-195a-5p in kidney sections from WT and Atg7Δmye mice. n = 4 biological replicates for each group. b Representative IVIS images of different organs harvested from mice after intravenous injection of anti-miR-195a-5p-5’Cy5 (PBS vs. Anti-miR-195a-5p-CY5-24h, P = 0.0009; PBS vs. Anti-miR-195a-5p-CY5-48h, P = 0.0002; PBS vs. Anti-miR-195a-5p-CY5-72h, P = 0.0025; PBS vs. Anti-miR-195a-5p-CY5-96h, P = 0.001). n = 3 biological replicates for each group, unpaired two-tailed Student’s t test. c Representative micrographs of anti-miR-195a-5p-5’Cy5 (red) in the kidney. Scale bar, 20 μm. d Representative TEM images of kidney tissues from mice. Scale bar, 2 µm. e Representative images of western blot and quantitative analyses of OXPHOS-related genes (ATP5b, UQCRC2, mtCO1, SDHB, and NDUFS4). ACTIN was used as the loading control. n = 3 biological replicates for each group. f The serum levels of BUN and CREA in the Atg7Δmye mice. n = 6 biological replicates for each group. g Representative images of hematoxylin-eosin (HE) and periodic acid-Schiff (PAS)-staining (n = 6 biological replicates for each group), immunohistochemical staining and quantification of ATP5b and KIM1 (n = 4 biological replicates for each group) in paraffin-embedded kidney sections. Scale bars, 50 µm. h Representative micrographs and quantification of TUNEL staining (green) in Atg7Δmye mice treated with anti-NC or anti-miR-195a-5p treatment. Scale bars, 50 µm, n = 6 biological replicates for each group. i Representative images of western blots and quantitative analyses of BAX and Bcl-2 expression. ACTIN was used as the loading control. n = 5 biological replicates for each group. The data are the means ± SEMs. Statistical analysis was performed by two-way ANOVA with Tukey’s multiple comparison test in (a) and (e–i). Source data are provided as a Source data file.