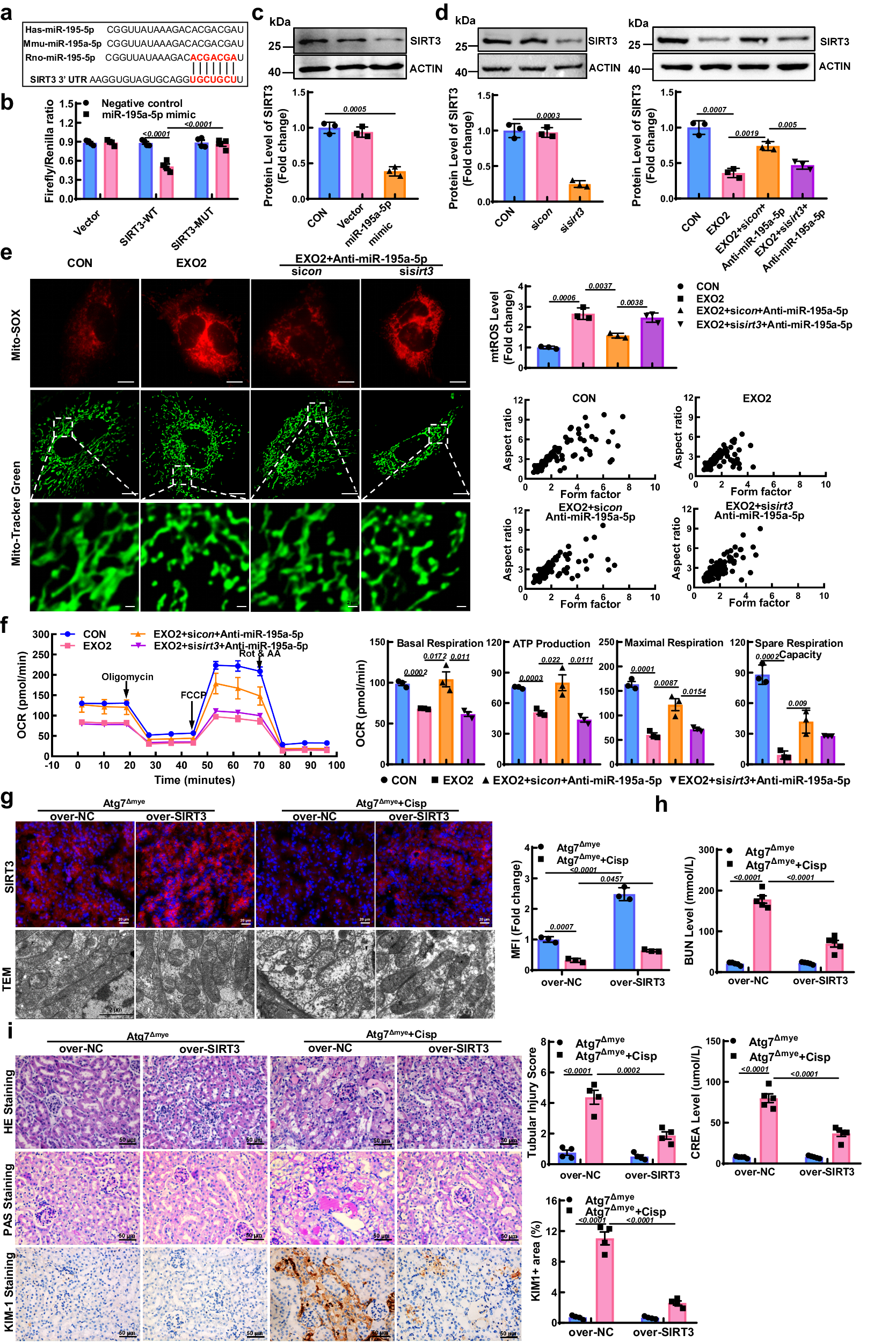
Fig. 7: Overexpression of SIRT3 alleviates EXO2-induced mitochondrial damage and cisplatin-induced kidney injury.

a Prediction of SIRT3 as a target of miR-195a-5p. b Dual-luciferase assays of TECs cotransfected with a SIRT3 luciferase reporter (pmirGLO-SIRT3-WT, SIRT3-WT) and a miR-195a-5p mimic or mutant SIRT3 luciferase reporter (pmirGLO-SIRT3-MUT, SIRT3-MUT), and the luciferase activity of the cells was detected using a dual-luciferase assay kit. n = 4 biological replicates for each group, two-way ANOVA with Tukey’s multiple comparison test. c, d Western blot and quantitative analyses of SIRT3 in TECs treated with the treatment of miR-195a-5p mimic, or miR-195a-5p inhibitor. ACTIN was used as the loading control. n = 3 biological replicates for each group. e Representative images and quantification of mitochondrial ROS (mtROS) (red) and mitochondrial morphology (green) in TECs. Scale bars, 10 µm and 2 µm, n = 3 biological replicates for each group. f Measurement of the mitochondrial OCR in TECs using a Mito Stress kit and quantification of basal respiration, ATP production, maximal respiration, and spare respiration capacity. n = 3 biological replicates for each group. Statistical analysis were performed by unpaired two-tailed Student’s t test in (c–f). For lentiviral experiments, cisplatin-induced AKI was induced 3 days after intrarenal injection of lentivirus carrying SIRT3 (LV-Sirt3) or NC (LV-nc). g Representative micrographs of SIRT3 (red) and TEM images of the kidneys of Atg7Δmye mice. Scale bars, 20 µm and 2 µm, n = 3 biological replicates for each group. h Serum levels of BUN and CREA in mice. n = 5 biological replicates for each group. i Representative images of hematoxylin-eosin (HE) and periodic acid-Schiff (PAS)-staining, and immunohistochemical staining and quantification of KIM1 expression in kidney sections. Scale bars, 50 µm, n = 4 biological replicates for each group. Statistical analysis was performed by two-way ANOVA with Tukey’s multiple comparison test in (g–i). The data are the means ± SEMs. Source data are provided as a Source data file.