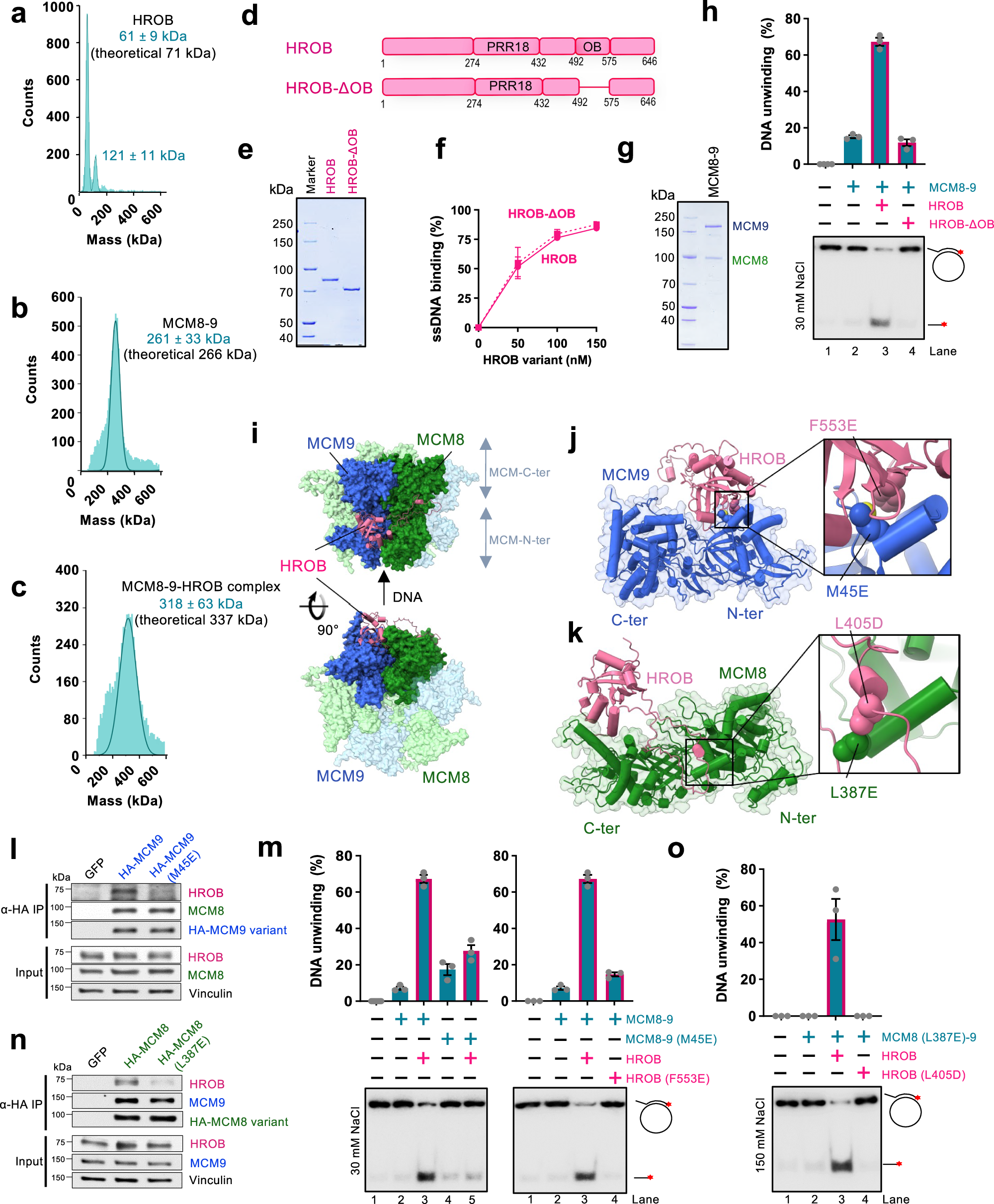
Fig. 1: HROB interacts with both subunits of the MCM8-9 heterodimer.
From: Mechanism of DNA unwinding by MCM8-9 in complex with HROB

a Measured molecular weight distribution of FLAG-tagged HROB by mass photometry. Error, SD. b Measured molecular weight distribution of MCM8-9 (FLAG-tagged MCM8 and MBP-tagged MCM9) by mass photometry. Error, SD. c Measured molecular weight distribution of MCM8-9-HROB co-complex (1:1 complex of MCM8-9 dimer:HROB) by mass photometry. Error, SD. d Schematic of HROB and HROB-ΔOB. e Representative gel showing purified FLAG-HROB and FLAG-HROB-ΔOB, n = 2 independent experiments. f Quantification of assays such as shown in Supplementary Fig. 1e. Error bars, SEM; n = 3 independent experiments. g Representative gel showing purified MCM8-9, n = 2 independent experiments. h DNA unwinding of M13-based circular DNA by MCM8-9 (100 nM) and HROB or HROB-ΔOB (50 nM) at 30 mM NaCl. Red asterisk, radioactive label. Top, quantitation; error bars, SEM; bottom, representative of n = 3 independent experiments. i Schematic of HROB binding to MCM8-9 hexamer modeled using AlphaFold2. j Schematic of the interaction model between MCM9 and HROB. Interacting residues HROB-F553 and MCM9-M45 are highlighted. F553E and M45E mutations were further tested. k Schematic of the interaction model between MCM8 and HROB. Interacting residues HROB-L405 and MCM8-L387 are highlighted. The L405D and L387E mutations were further tested. l MCM9-M45E disrupts MCM9-HROB interaction. Lysates expressing GFP, HA-MCM9-WT or HA-MCM9-M45E were subjected to HA-immunoprecipitation. Immunoblotting of HROB, MCM8, and HA is presented, n = 2 independent experiments. m DNA unwinding of M13-based circular DNA with indicated mutants (100 nM) to test the impact of disrupted HROB (50 nM) interaction with MCM9 at 30 mM NaCl. Wild type HROB with wild type MCM8-9 is replotted as in panel h for reference. Red asterisk, radioactive label. Top, quantitation; error bars, SEM; bottom, representative of n = 3 independent experiments. n MCM8-L387E disrupts MCM8-HROB interaction. Lysates expressing GFP, HA-MCM8-WT, and HA-MCM8-L387E were subject to HA-immunoprecipitation. Immunoblotting of HROB, MCM9, and HA is presented, n = 2 independent experiments. o DNA unwinding assay as in panel m for disrupted HROB (25 nM) interaction with MCM8 (50 nM) at 150 mM NaCl. Red asterisk, radioactive label. Top, quantitation; error bars, SEM; bottom, representative of n = 3 independent experiments.