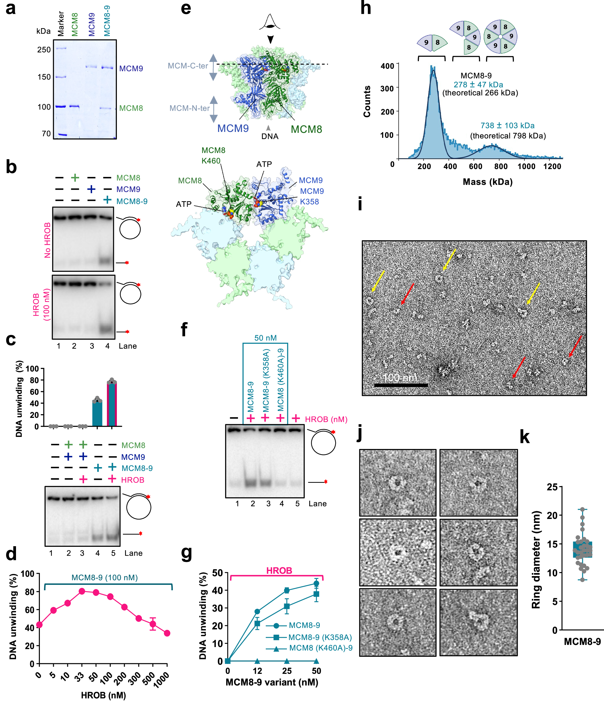
Fig. 4: HROB promotes DNA unwinding by hexameric MCM8-9.
From: Mechanism of DNA unwinding by MCM8-9 in complex with HROB

a Representative gel showing purified FLAG-tagged MCM8, MBP-tagged MCM9 and MCM8-9, n = 2 independent experiments. b MCM8, MCM9 (single polypeptides, 100 nM) and MCM8-9 (co-expressed, 100 nM) were used in helicase assays with/without HROB (100 nM) with M13-based circular DNA at 21 mM NaCl. Red asterisk, radioactive label. Representative of n = 3 independent experiments is shown. c MCM8 and MCM9, combined upon individual expression (lanes 2 and 3) or co-expressed (lanes 4 and 5), all 100 nM, were used in helicase assays with or without HROB (100 nM) using M13-based circular DNA at 21 mM NaCl. Red asterisk, radioactive label. Top, quantification; error bars, SEM; bottom, representative of n = 3 independent experiments. d Quantitation of DNA unwinding by MCM8-9 in the presence of HROB such as shown in Supplementary Fig. 7f. Error bars, SEM; n = 3 independent experiments, except for [HROB] = 0, 200 and 300 nM, n = 6. e AlphaFold2 model depicting ATPase sites at the interfaces of MCM8 and MCM9 within the hexamer. Walker A lysines of MCM8 (K460) and MCM9 (K358) are shown. The lower cartoon represents a C-terminal end view. f. DNA unwinding by wild type or ATP binding-deficient MCM8-9 variants (all 50 nM) with HROB (17 nM), using M13-based circular DNA with 25 mM NaCl. Red asterisk, radioactive label. Representative of n = 3 independent experiments is shown. g Quantification of helicase assays such as shown in panel f. HROB was used at 1/3 concentration of MCM8-9. Error bars, SEM; n = 3 independent experiments. h Measured molecular weight distribution of MCM8-9 (FLAG-tagged MCM8 and MBP-tagged MCM9) displaying dimers and hexamers by mass photometry. Error, SD. i Negative staining transmission electron micrograph of MCM8-9 (220 nM). Yellow arrows indicate clearly distinguishable top views of MCM8-9 rings, while red arrows denote smaller, less well-recognizable rings or side views of rings. Representative of n = 3 independent images is shown. j Representative transmission electron micrographs of MCM8-9 rings. k Quantification of diameter sizes of distinguishable MCM8-9 rings as shown in panel j. Error bars, range; 31 MCM8-9 rings were measured.