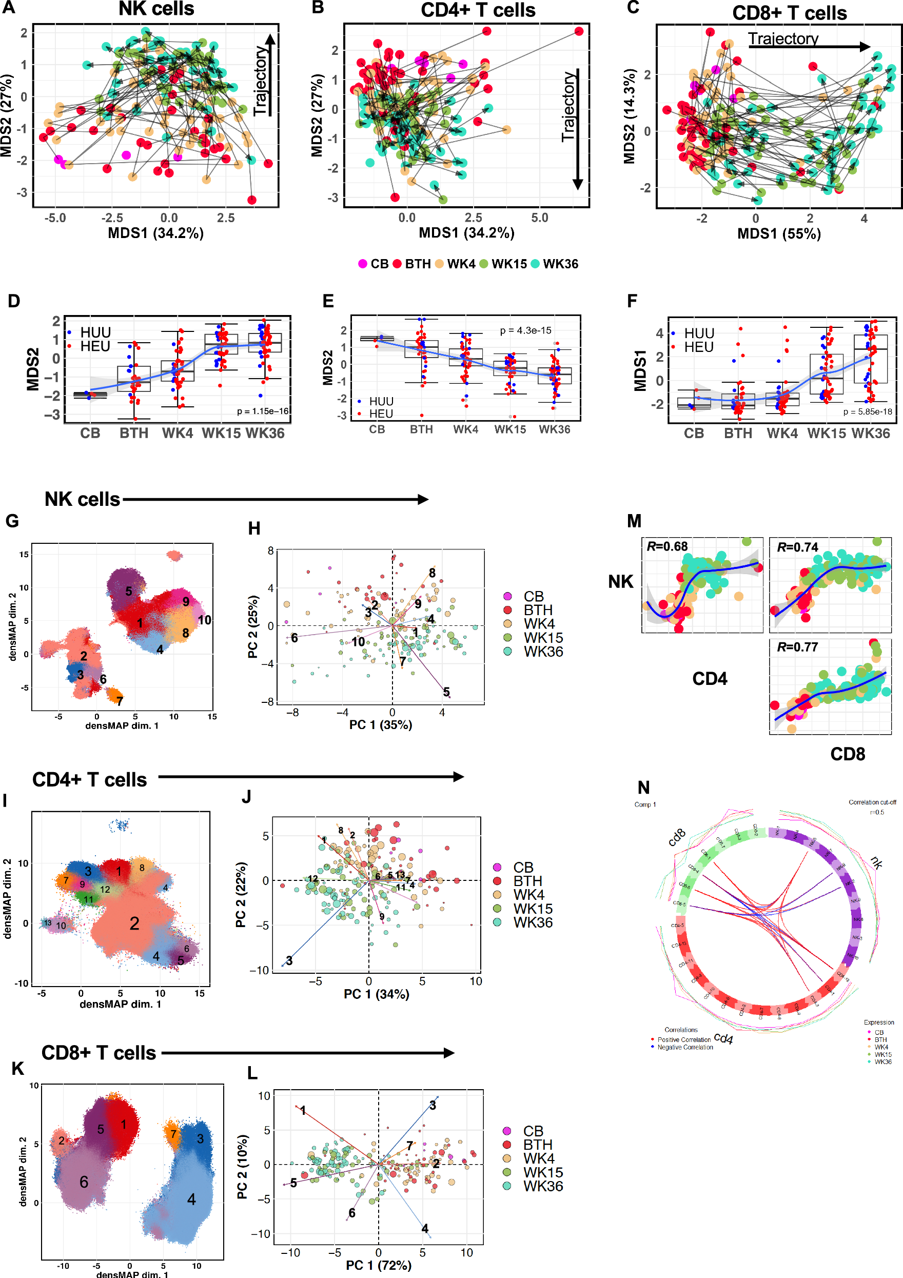
Fig. 1: Immunophenotypic trajectory of infant NK cells and T cells in the first 9 months of life.
From: Premature skewing of T cell receptor clonality and delayed memory expansion in HIV-exposed infants

A−C Age related maturation trajectory of NK cells and CD4+ and CD8+ T cells depicted using multidimensional scaling (MDS) coordinates derived from median marker expressions for each infant samples collected in cord blood (CB, n = 5) and at birth (BTH, n = 44) and weeks (WK) 4 (n = 53), 15 (n = 52) and 36 (n = 53). D−F Boxplots summarising MDS coordinate associated with infant age for NK cells and CD4+ and CD8+ T cells. Boxplot central line depicts the median, the upper and lower lines represents the 75th and 25th percentile respectively, and the whiskers mark the 1.5 times the 75th and 25th percentile boundary, (p = Kruskal Wallis). Summary trendline shows local regression as determined by local estimated scatterplot smoothing (LOESS) with 95%CI error bands. G, I, K Uniform manifold approximation and proximation (UMAP) with density preservation showing dimensional reduction of FlowSOM clusters of NK cells and CD4+ and CD8+ T cells, respectively. H, J, L Age related phenotypic composition of NK cells and CD4+ and CD8+ T cells depicted as principal component (PC) coordinates of centred log-odd ratios of the FlowSOM clusters for each infant samples and arrows indicating contribution of each cell cluster in the scatter of PC components. M Spearman’s correlation of PC coordinates associated with immune trajectory for NK cells, and CD4+and CD8+ T cells. Summary trendline shows local regression as determined by LOESS with 95%CI error bands. N Circoplot showing correlations among immune cell clusters derived from NK cells, and CD4+ and CD8+ T cells.