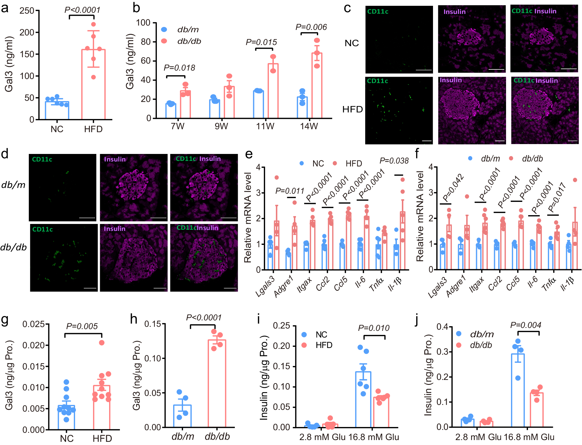
Fig. 1: Obesity increases Gal3 levels in islets and plasma.
From: Galectin-3 impairs calcium transients and β-cell function

a Gal3 levels in plasma of NC and HFD-fed mice (n = 6 mice). b Gal3 levels in plasma of db/m and db/db mice (n = 3 mice, 7 to 14 weeks of age). c, d Confocal image of CD11c by immunostaining in insulin-positive cells in pancreatic sections from NC and HFD-fed mice (c) or from db/m and db/db mice (d). n = 6 islets in 3 pancreatic sections, Scale bar, 50 μm. e, f Inflammatory gene expression in pancreas from HFD-fed (e) and db/db (f) mice. n = 4 mice for Lgals3 and Adgre1 and n = 5 mice in e for other genes. n = 4 mice for db/m and n = 6 mice in (f) for db/db. g, h Gal3 levels in primary islets from HFD-fed (g) and db/db (h) mice. n = 10 mice (g), n = 4 mice (h). i GSIS in primary islets from NC and HFD-fed mice (n = 6 biologically independent samples). j GSIS in primary islets from db/m and db/db mice (n = 4 biologically independent samples). NC mice 20 weeks of age, HFD: 12 weeks from 8 weeks of age; db/m and db/db 28 weeks of age (a, c–j). Data were analyzed by two-sided Student’s t-test without adjustments for multiple comparisons. All data are presented as the mean ± SEM. Source data are provided as Source Data file. NC Normal chow.