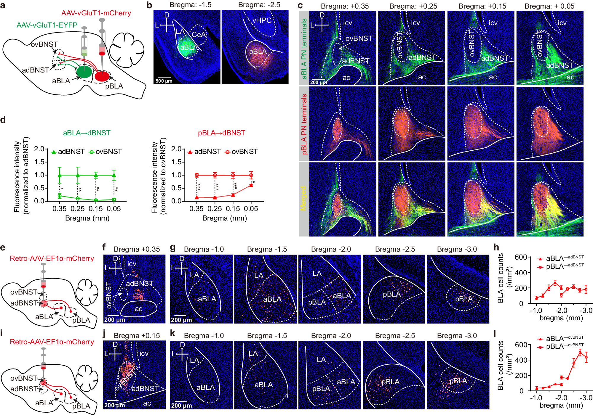
Fig. 1: The aBLA and pBLA PNs have distinct projection patterns in dBNST.

a Schematic showing injection of AAV vectors encoding EYFP and mCherry into aBLA and pBLA respectively, to anterogradely label the axonal terminals of their PNs in the two dBNST subregions. b Representative images showing EYFP and mCherry expression in aBLA (left) and pBLA (right) respectively. D dorsal, L left, CeA central amygdala, vHPC ventral hippocampus. This experiment was repeated 4 times with similar results. c Representative images showing the axonal terminals of aBLA (top) and pBLA (middle) PNs in the adBNST and ovBNST subregions of dBNST along the antero-posterior axis. Images were merged on the bottom. ac anterior commissure, icv intracerebroventricular. d Relative fluorescence intensity of the axonal terminals of aBLA and pBLA PNs in adBNST and ovBNST as shown in (c). n = 4 mice, *p < 0.05, **p < 0.01, ***p < 0.001, two-way ANOVA with Bonferroni’s multiple comparisons test. e Schematic showing injection of the retro-AAV vector encoding mCherry into adBNST to retrogradely label the BLA→adBNST PNs. f Representative image showing the injection site in adBNST. This experiment was repeated 4 times with similar results. g Representative images showing the retrogradely labeled BLA→adBNST PNs along the antero-posterior axis. This experiment was repeated 4 times with similar results. h Quantification of the retrogradely labeled BLA→adBNST PNs in (g). n = 4 mice. i–l Same as (e–h) except that the retro-AAV was injected into the ovBNST. n = 3 mice. All data shown as means ± s.e.m. Source data including statistics are provided as a Source Date file.