Fig. 2: TMZ treatment induces GBM cell state transition.
From: VC-resist glioblastoma cell state: vessel co-option as a key driver of chemoradiation resistance

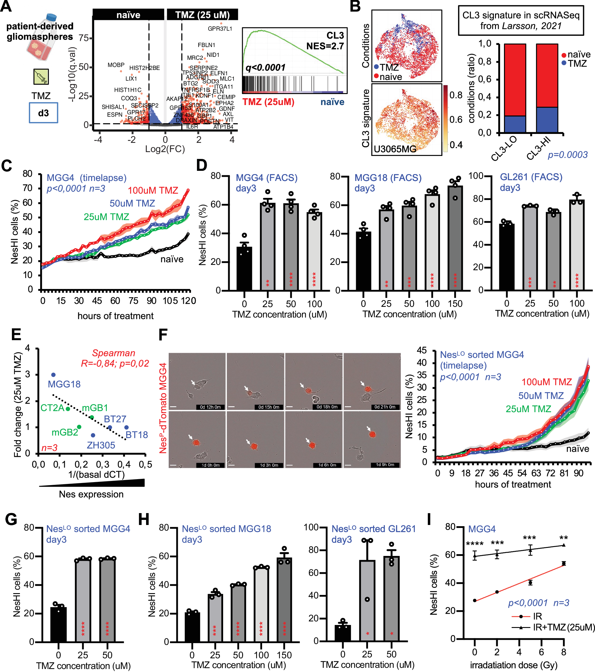
A (Left)Volcano plot of the differential expression analysis between MGG4 naïve and treated with TMZ (25 μM) for 3days. (Right) GSEA plot of the CL3 signature in TMZ-treated MGG4 cells vs naïve. Normalized enrichment score (NES) and q.value are indicated (p = 0,0003; Fisher’s test). B CL3 signature distribution in the scRNA-seq dataset from Larsson, 2021. (Left) Visualization of conditions (naïve or TMZ-treated U3065MG cells) and feature plot of CL3 geneset expression in scRNA-seq UMAP. (Right) Proportions of CL3-HI or CL3-LO cells (p = 0.0003; z-test). C NesHI cell population upon TMZ treatment (25, 50 and 100 μM) in NestinP-dTomato MGG4 cells by real-time microscopy (n = 3 biologically independent experiments, p < 0.0001 vs naïve cells, Pearson test). D NesHI cell population upon TMZ treatment (25, 50 and 100uM) at day3 by FACS in NestinP-dTomato MGG4, MGG18 and GL261 cells. Data are means ± SEM (n = 4 independent experiments; ns, non-significant; **p < 0.01; ***p < 0.001; ****p < 0.0001; one-way ANOVA, Turkey’s multiple comparisons test). E Spearman correlation analysis of basal Nestin expression and Nestin fold change (FC) of upon TMZ (25 μM) in 7 GBM cell lines. X-axis: 1/basal CT values for Nestin expression by RT-PCR. Y-axis: Nestin FC after IR. Patient-derived (blue) mouse (green) cell lines (n = 3; R = 0,84; p = 0,001; Spearman test). F (Left) Time-lapse micrographs of FACS-sorted MGG4 NesLO cells showing the reprogramming detected by dTomato fluorescence (arrow). (Right) of NesHI cell population enrichment upon TMZ treatment in FACS-sorted NesLO MGG4 cells. (n = 4 biologically independent experiments, p < 0.0001 vs naïve cells, Pearson test). G NesHI cell population upon TMZ treatment (25 and 50 μM) in FACS-sorted MGG4 NesLO cells analyzed at day3 by FACS. Data are means ± SEM (n = 3 independent experiments; ****p < 0.0001; one-way ANOVA, Turkey’s multiple comparisons test). H NesHI cell population enrichment upon TMZ treatment in FACS-sorted MGG18 (left) and GL261 NesLO cells (right) analyzed at day3 by FACS. Data are means ± SEM (n = 3; *p < 0.05; ***p < 0.001, ****p < 0.0001; one-way ANOVA, Turkey’s multiple comparisons test). I NesHI cell population upon IR alone or combinatorial therapy (25 μM TMZ and indicated IR dose) in NestinP-dTomato MGG4 by FACS at day3. Data are means ± SEM (n = 3 independent experiments; ***p < 0.001, ****p < 0.0001 vs the correspondent IR doses; two-way ANOVA, Turkey’s multiple comparisons test).