Fig. 5: VC-Resist GBM state co-opts brain vasculature, which in turn induces cell reprogramming towards the VC-Resist state.
From: VC-resist glioblastoma cell state: vessel co-option as a key driver of chemoradiation resistance

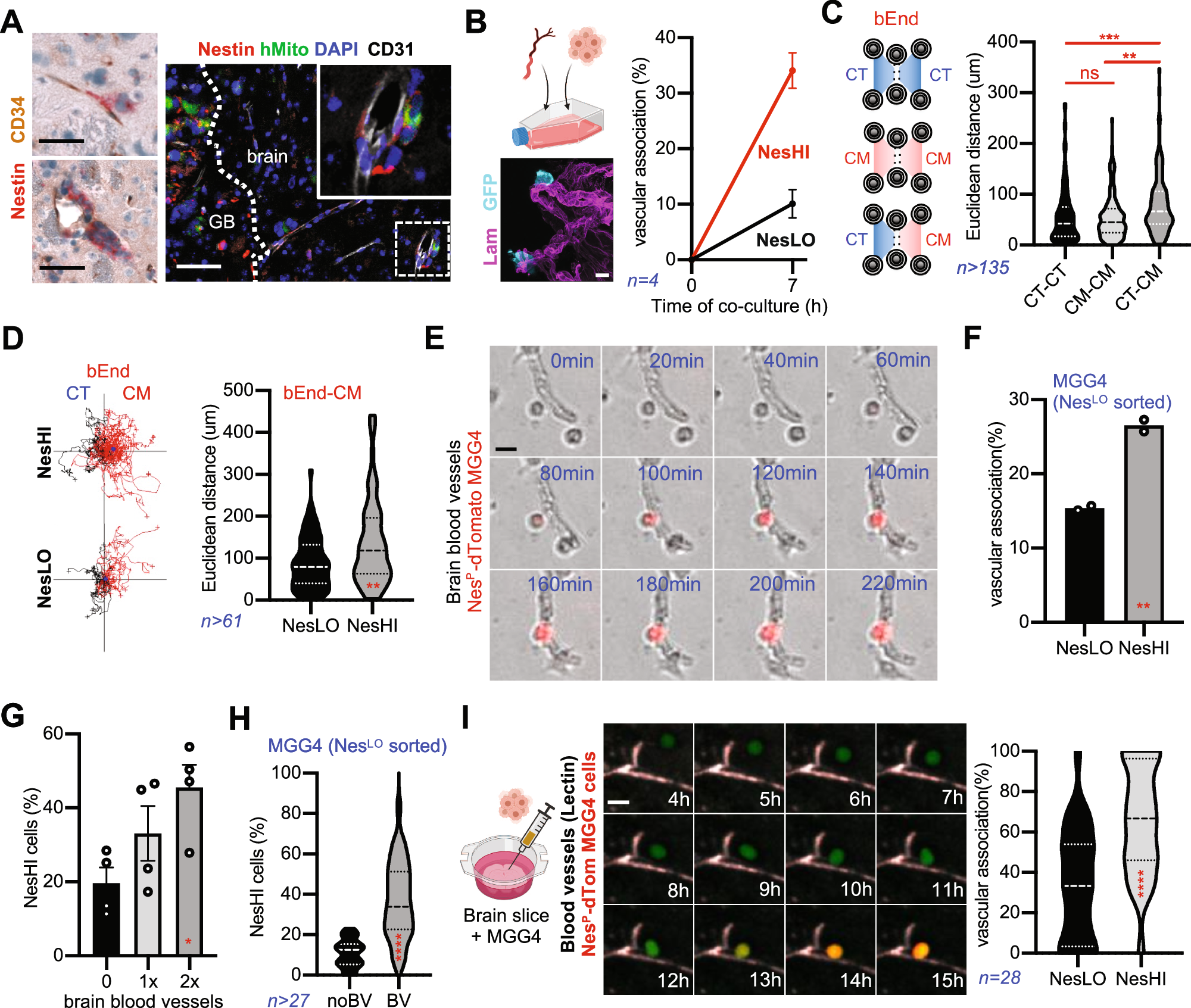
A, (Left) Immunostaining of Nestin+ GBM cells (red) close to CD34+ blood vessels (brown) in the invasive front of intracranial MGG4 tumor sections. Similar results was seen in 4 mice. Scale bar, 10 μm. (Right) IF staining for Nestin, human mitochondria, CD31 (blood vessels) in MGG4-tumor-bearing mouse brain irradiated (10 Gy). Scale bar, 50 μm. B, (Left) Immunostaining of isolated brain blood vessel (laminin, red) and MGG4-GFP cells in the ex-vivo coculture model. Scale bar, 10 μm. (Right) Vascular association of NestinP-dTomato MGG4 cells after 7 h of co-culture. Data are means ± SEM (n = 4 independent experiments; **p < 0.01; unpaired two-sided t test). C Ibidi chamber slide for chemotaxis of NestinP-dTomato MGG4 cells to endothelial cells conditioned media (bEnd-CM). MGG4 cells directionality (Euclidean distance) in conditioned media (CM)-control (CT) in comparison to CT-CT and CM-CM conditions (n = 3; total number of cells quantified are >135; ns, non-significant; **p < 0.01; one-way ANOVA, Turkey’s multiple comparisons test). D, (Left) Trajectory plots of FACS-sorted NesHI and NesLO NestinP-dTomato MGG4 cells in response to bEnd conditioned media (CM) vs control (CT) condition (n = 3). (Right) Directionality (Euclidean distance) of FACS-sorted NesHI and NesLO cells towards bEnd conditioned media (CM). Data are means ± SEM, n = 3, total cells quantified are >65; **p < 0.01; unpaired two-sided t test. E Time-lapse imaging of cell state transition of a NesLO MGG4 cell to NesHI when close to blood vessel. Scale bar, 10 μm. F Vascular association in NesLO-sorted MGG4 cells after 7 h of co-culture. Data are means ± SEM (n = 4 independent experiments; **p < 0.01; unpaired two-sided t test). G Percentage of NesHI cells after 7 h of co-culture with different amounts of brain blood vessels by FACS. Data are means ± SEM (n = 4 independent experiments; *p < 0.05; unpaired two-sided t test). H Percentage of cell state transitions in NesLO cells cultured with blood vessels by FACS. Data are means ± SEM (n = 2 independent experiments, total number of cells analyzed >27; ****p < 0.0001; unpaired two-sided t test). I (Left), Time-lapse confocal micrographs showing the NesLO-to-NesHI reprogramming when close to blood vessels (lectin) and MGG4-Nes-GFP cell in brain slice organotypic model. Scale bar, 20 μm. (Right), Vascular association of NestinP-dTomato MGG4 cells after 20 h of co-culture. Tracking of 28 cells (****p < 0.0001, unpaired two-sided t test). Schematics created with BioRender.com.