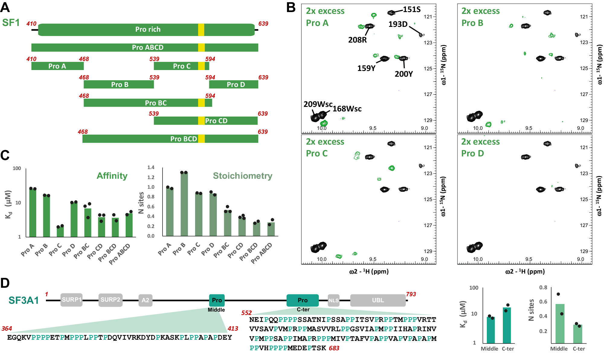
Fig. 4: Binding of PRPF40A WW domains to splicing factors SF1 and SF3A1.

A Scheme representation of the different SF1 constructs utilized for the characterization of the binding of PRPF40A tandem to the C-terminal region of SF1. The high-affinity motif (WWbs) for the tandem is shown in yellow. B Zoomed views of the 1H-15N HSQC spectra overlay of free PRPF40A WW tandem (black) and titrated with two-fold molar excess of the shorter SF1 constructs Pro A to Pro D (green). In the first spectrum, amide peaks are labeled; sc refers to the Nε-Hε correlation of the tryptophan side chain. Full spectra in Supplementary Fig. 15. C Summary graph of the isothermal titration calorimetry results for the dissociation constant (Kd) and stoichiometry calculation (N site) for the titrations of PRPF40A with the SF1 constructs shown in A. Averaged values are represented by the bars and individual data are shown as black dots. D ITC results (right) for the titration of the two SF3A1 constructs (shown in left) with the PRPF40A WW tandem; averaged values (bars) and individual data points (black dots) are shown in the graphs. All ITC titrations in (C, D) are done at least in duplicates. Note that the SF1/SF3A1 constructs were in the syringe and the WW tandem in the cell so N sites <1 represent more than one WW tandem binding to one peptide. Source data are provided as a Source Data file.