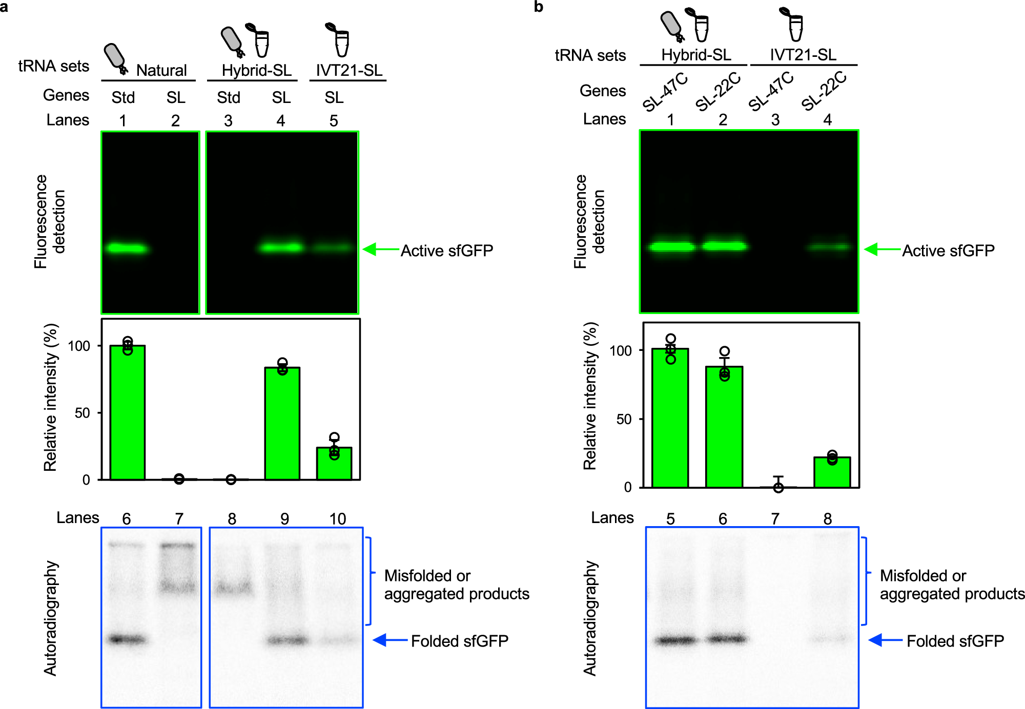
Fig. 4: Analysis of active sfGFP expression.

a Comparison of three tRNA sets (natural tRNA extract, hybrid-SL tRNA set, and IVT21-SL tRNA set) for the translation of the sfGFP. Cell-free translation systems were constructed using one of the tRNA sets, and one of the sfGFP genes coded with the standard genetic code (gfp-Std-22C gene) or the Ser/Leu-swapped genetic code (gfp-SL-22C gene) were translated. Samples were run on the same gel, and the image was cropped only for the purpose of this figure. b Comparison of the hybrid-SL tRNA set and the IVT21-SL tRNA set in translating a Ser/Leu-swapped sfGFP genes containing 22 (gfp-SL-22C genes) or 47 sense codons (gfp-SL-47C genes). The upper panel shows the result of native PAGE followed by fluorescence imaging of sfGFP. Gel images were cropped only for this figure. Gel images are representative of n  =  3 biologically independent experiments. Bars represent mean ± SD, and open circles represent individual data points for n  =  3 biologically independent experiments. The relative band intensities were normalized against the intensity of the band observed in the combination of the natural tRNA extract and gfp-Std-22C gene (Fig. 4a, lane 1). For quantitative comparisons between samples on different gels, the same standard sample was applied to both gels. The bottom panel displays the autoradiography result of the same gel. Abbreviations: IVT in vitro transcribed, Std standard, SL, Ser/Leu-swapped, sfGFP superfolder green fluorescent protein. Source data are provided as a Source Data file.