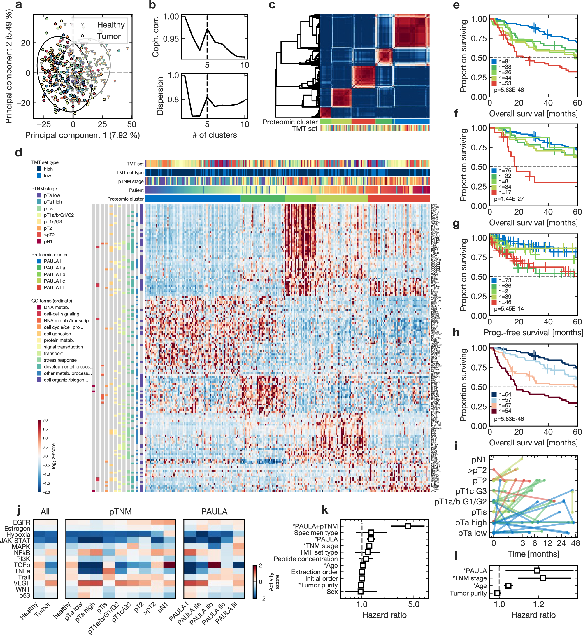
Fig. 3: Proteomic clusters map the urothelial bladder cancer landscape.

a Principal component analysis of all samples; Tandem mass tag (TMT) sets in different colors; circles are the 95% confidence intervals; b Cophenetic correlation (upper panel) and dispersion (lower panel) as metrics of cluster rank selection; c Cluster stability across multiple clustering runs; samples on both axes; red: perfect co-clustering (in every stochastic run); blue: no co-clustering; d Abundance heatmap of all 242 tumor samples and the 25% most cluster-relevant proteins (n = 156) with clinical features and associated gene ontology biological processes; e–h Kaplan-Meier survival plots with stratification by proteomic clusters; p-values are from log-rank tests; colors as in d. All stages (e), NMIBC (f), progression-free survival (g), and in combination with histopathological groups (h); i Histopathological groups for patients with multiple metachronous samples over time, corresponding proteomic clusters as colors; j PROGENy pathway analysis with activated (red) or inactivated (blue) oncogenic pathways; k, l Univariate (k) and multivariate (l) Cox proportional-hazards survival regression of all n = 242 biologically independent tumor samples; asterisk: p ≤ 0.05; squares are hazard ratios; bars are 95%-interval. Source data including the exact p-values for k, l are provided as a Source Data file.