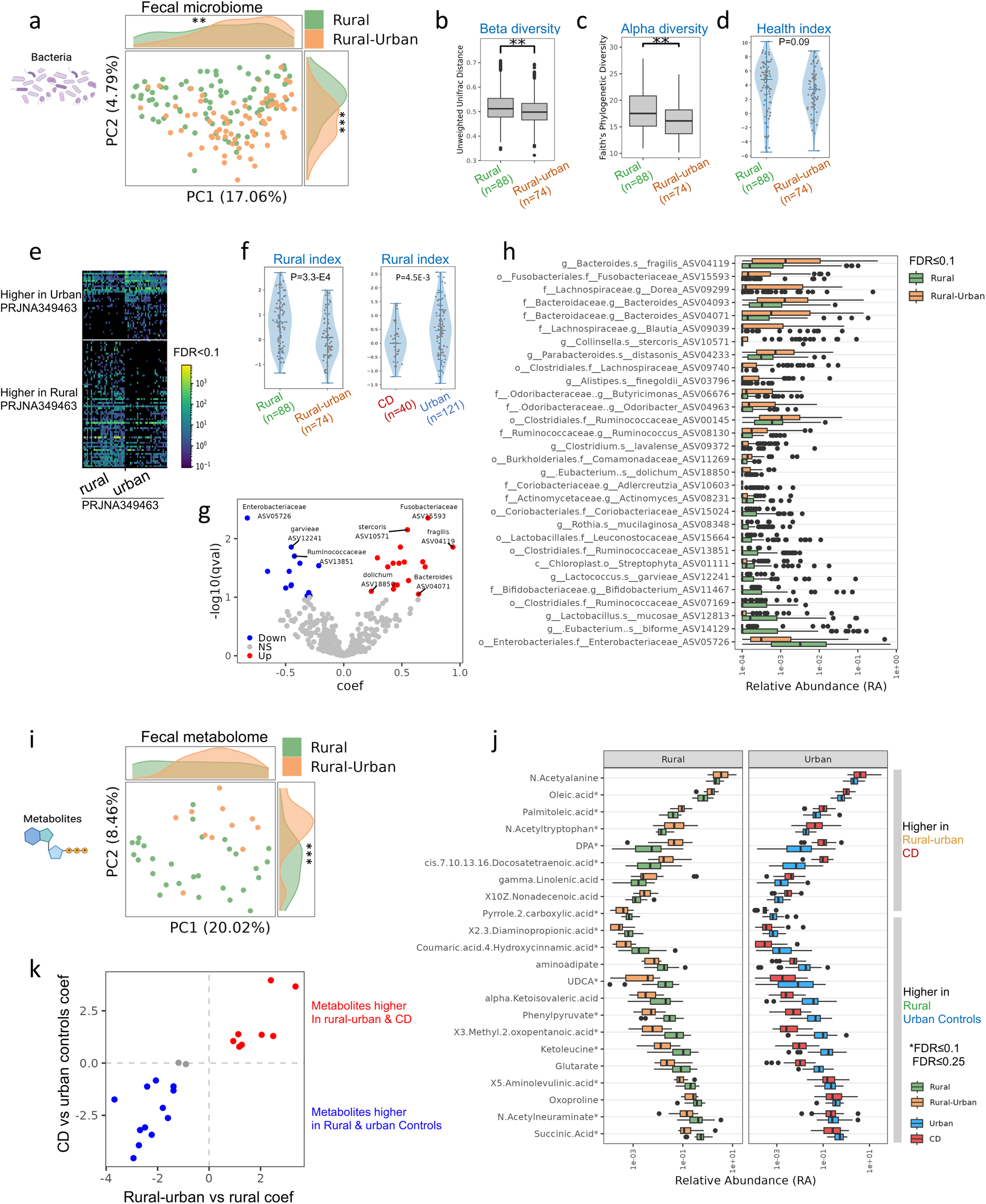
Fig. 2: Gut microbial and metabolites are affected by time spent by rural residents in urban environments in China.
From: Diet-omics in the Study of Urban and Rural Crohn disease Evolution (SOURCE) cohort

a Unweighted UniFrac PCoA plot of 182 rural Chinese 16S microbiome fecal samples, colored by “rural” (n = 88) and “rural-urban” (n = 74) that spends more than half of their time in urban environments. Histograms show the distribution per group on PC1/2. Unweighted unifrac distances (b, beta diversity, permanova p = 0.002), Faith’s phylogenetic alpha diversity (c, Mann–Whitney p = 0.004), and our previously defined health index (d, Mann–Whitney p = 0.09) between rural (n = 88) and rural-urban (n = 74). e Heatmap showing ASVs with significant differential abundance between rural and urban samples (dsFDR < 0.1), using an independent cohort (BioProject PRJNA349463) from Hunan province in Southern China. Each row represents ASV and each column is a different sample. ASVs are ordered by the effect size. Those taxa were used to generate a “rural index” applied to our cohort. f Violin plot of rural index between rural and rural-urban (Mann–Whitney p = 0.0001) and Crohn Disease (CD, n = 40) and urban (right, n = 121, Mann–Whitney p = 0.0007). g Volcano plots of significantly different (FDR ≤ 0.1) taxa between rural (n = 88) and rural-urban (n = 74), using a maaslin2 controlling for age and gender (full list in Supplementary Dataset 3). h Boxplot showing the relative abundance of significant taxa from (g). i Canberra distance PCoA plot of 40 rural and rural-urban Chinese fecal metabolites samples colored by group, showing significant separation on PC2. j Boxplot showing the relative abundance of 22 significantly different (FDR ≤ 0.25, *indicates FDR ≤ 0.1) metabolites between rural and rural-urban samples, using a maaslin2 analysis controlling for age and gender (left, n = 40). We indicated the relative abundance in the CD and urban control groups (n = 79) (Supplementary Dataset 3). k Scatter plots of maaslin2 analysis coefficients, indicating that 20 of the 22 metabolites shown in (j) were also similarly significantly different in CD vs. urban controls with similar directionality (red: 8 metabolites higher in rural-urban and CD, blue: 10 higher in rural and urban controls, gray; 2 higher only in rural vs rural-urban). Two-sided *p < 0.05, **p < 0.01, ***p < 0.001. Boxplot center line and limit; median, upper and lower quartiles; whiskers, 1.5x interquartile range. The Violon plot center line represents the median and the kernel density estimation is in blue.