Fig. 5: FTH1 and FTL mutants modulate affinity and colocalization with NCOA4 in cells.
From: Structural basis for the intracellular regulation of ferritin degradation

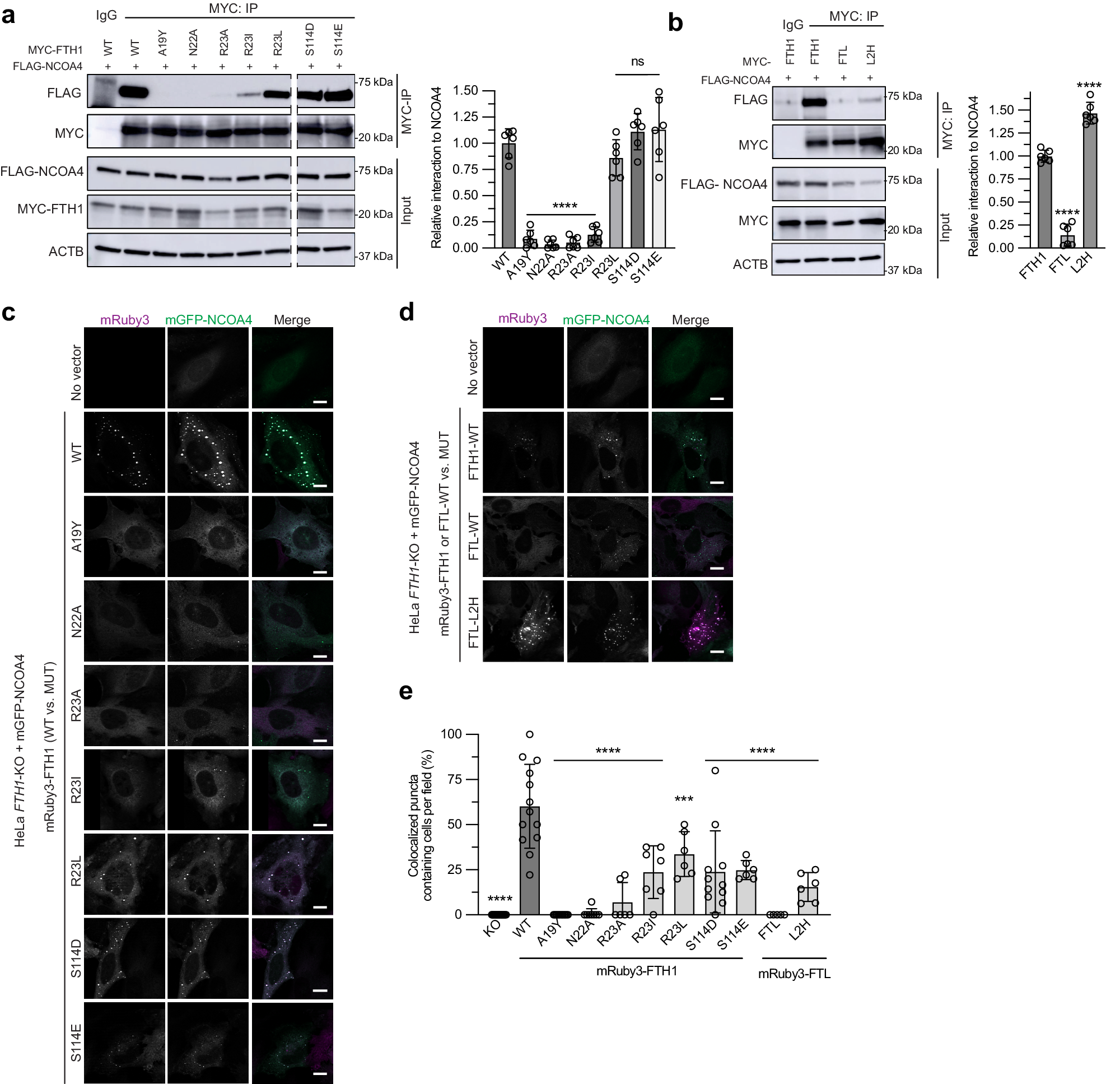
a Extracts from HEK293T-FTH1 KO cells expressing the indicated proteins were immunoprecipitated with anti-MYC or IgG as negative control and immunoblotted with the indicated antibodies. Anti-ACTB, loading control. Relative quantification of FTH1:NCOA4 interaction (normalized to immunoprecipitated FTH1 levels). Data are presented as mean relative interaction ± s.d. of two biologically independent experiments each with technical triplicate measurements, n = 6. Differences between the WT and Mutant interactions were analyzed statistically using one-way ANOVA with Dunnett’s multiple comparisons test. ****p < 0.0001 (A19Y, N22A, R23A, R23I), ns non-significant (R23L: p = 0.4614, S114D: p = 0.6897, S114E: p = 0.5198). b Extracts from HeLa-FTH1 KO cells expressing the indicated proteins were immunoprecipitated with anti-MYC and immunoblotted with the indicated antibodies. Anti-ACTB, loading control. Relative quantification of FTL:NCOA4 interaction (normalized to immunoprecipitated FTH1/FTL levels and NCOA4 input levels). Data are presented as mean relative interaction ± s.d. of two biologically independent experiments each with technical triplicate measurements, n = 6. Differences between the FTH1-WT and FTL or L2H were analyzed statistically using one-way ANOVA with Dunnett’s multiple comparisons test. ****p < 0.0001 (FTL, L2H). c WT or mutants of mRuby3-FTH1 were stably expressed in HeLa-FTH1 KO cells harboring mGFP-NCOA4, cells were fixed and visualized for mRuby3-FTH1 puncta and mGFP-NCOA4 co-localization by fluorescence microscopy. Given the wide degree of variability in mGFP-NCOA4 expression level (Supplementary Fig. 6b, c, discussed in text), the maximum threshold of the mGFP-NCOA4 channel in images presented in Fig. 5c, d is adjusted according to the mGFP-NCOA4 expression level to allow for visualization of any colocalization of lower expressed mGFP-NCOA4 with FTH1 mutants. Thresholding for the mRuby-FTH1/FTL channel is consistent across all experiments. d mRuby3-FTH1-WT or FTL-WT and FTL-L2H mutant were stably expressed in HeLa-FTH1 KO cells harboring mGFP-NCOA4, cells were fixed and visualized for mRuby3 puncta and mGFP-NCOA4 co-localization by fluorescence microscopy. e Percent of cells with colocalized mRuby3-FTH1/FTL:mGFP-NCOA4 puncta. At least 5 fields and n > 50 cells total were quantified per condition (KO: n = 98, WT: n = 147, A19Y: n = 151, N22A: n = 111, R23A: 74, R23I: n = 71, R23L: n = 76, S114D: n = 118, S114E, n = 57, FTL: n = 118, L2H: n = 98). Data are presented as mean percentage ± s.d. (each data point represents the percent colocalized puncta per an individual field). Differences among the cells expressing the WT versus mutants were analyzed statistically using one-way ANOVA with Dunnett’s multiple comparisons test. ***p = 0.0005 (R23L), ****p < 0.0001 (KO, A19Y, N22A, R23A, R23I, S114D, S114E, FTL, L2H). The scalebar is 10 μm in all micrographs. Source data are provided as a Source Data file.