Fig. 5: Assessing the performance of the AAVv128 and AAV8 during trafficking steps.
From: An adeno-associated virus variant enabling efficient ocular-directed gene delivery across species

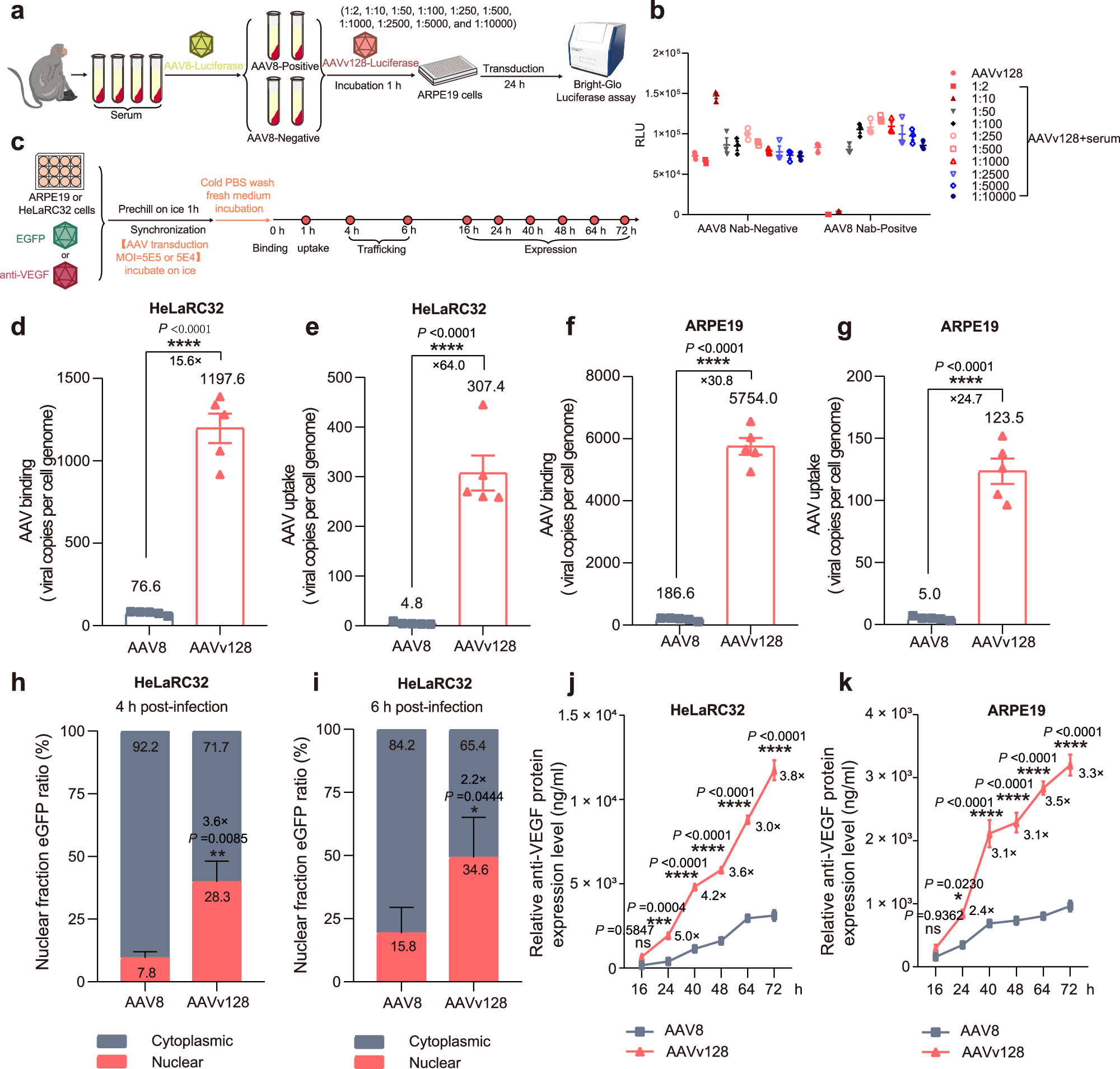
a Schematic diagram for studying the effect of AAV8 Nab-positive monkey serum on AAVv128. b Neutralizing antibody (Nab) assay for the determination of the AAVv128 could escape positive-AAV8 Nab recongnition. c Depicting the process of the AAVv128 and AAV8 during trafficking steps. d, e, f, g, h, i, j, k The AAV binding (d, f), cellular uptake (e, g), nuclear uptake (h, i) and expression (j, k) of AAV8 and AAVv128 were detected by qPCR and ELISA, respectively. Values represent mean ± SD. P Values were determined by a two-tailed Student t Test. *P < 0.05, **P < 0.01, ***P < 0.001, ****P < 0.0001. n = 5/group (d, e, f, g, h, i), n = 3/group (j, k). Source data are provided as a Source Data file.