Fig. 5: Regulatory logic of 3′UTR changes in 18 perturbation clusters.
From: Quantifying 3′UTR length from scRNA-seq data reveals changes independent of gene expression

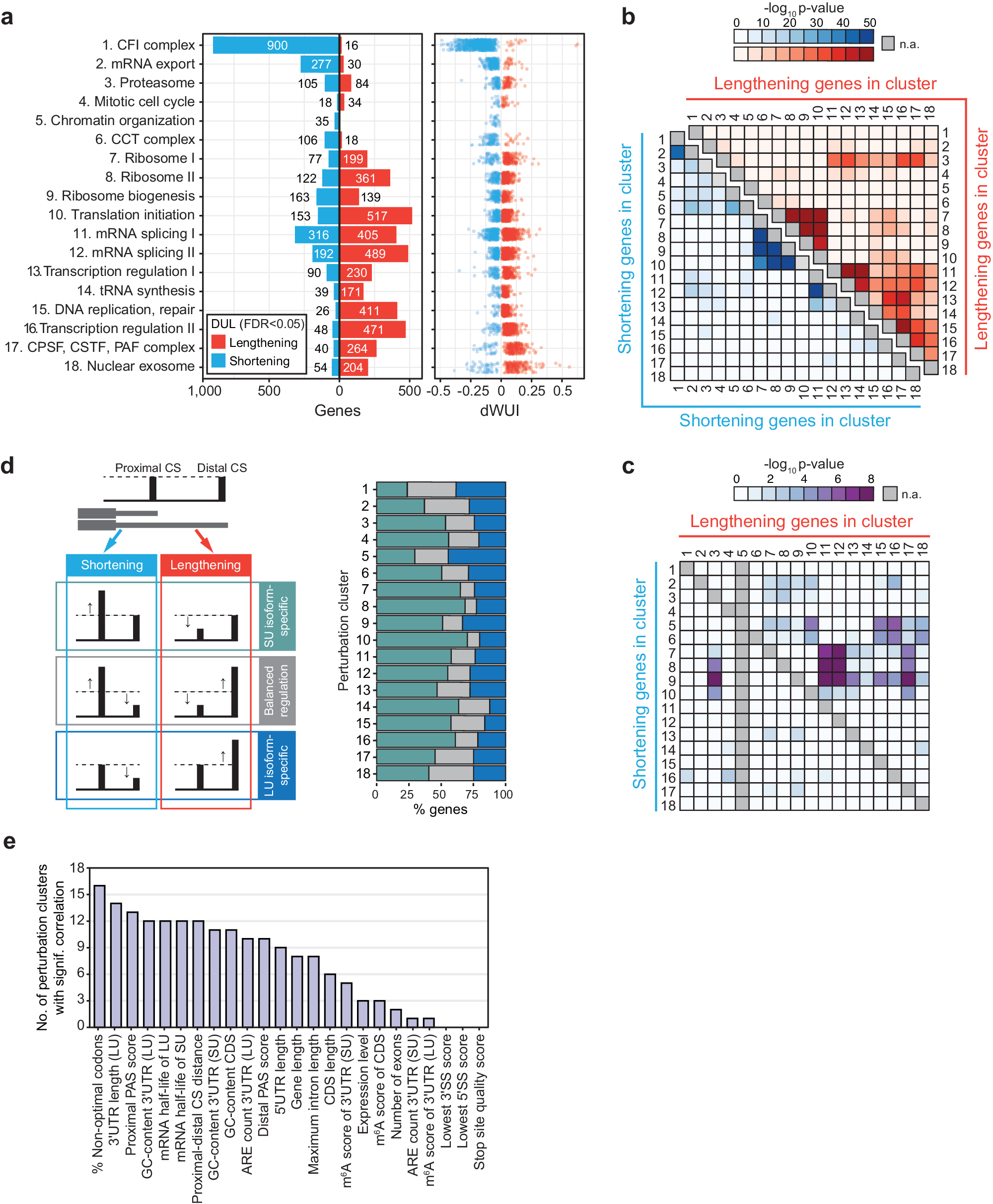
a Left panel: Bar plot showing the number of genes with significant 3′UTR shortening (blue) or lengthening (red) in each perturbation cluster relative to 97 samples expressing non-targeting guide RNAs. DUL analysis was performed using a two-sided Mann-Whitney test with a q-value < 0.05. Right panel: Dot plot showing the average WUI difference for significant genes in the cluster. b Heatmap depicting the probability of significant gene overlap between perturbation clusters with synergistic regulation either in 3′UTR lengthening (upper right, red) or 3′UTR shortening (lower left, blue), calculated using a one-sided Fisher’s exact test. c As in (b), but for antagonistic regulation of gene sets. d Left panel: Schematic diagram showing potential mechanisms leading to DUL. Regulation can either occur in a transcript-specific manner (affecting only one of the isoforms) or in a compensatory fashion (both isoforms change in a coordinated manner). Right panel: The mechanism of change, categorized as either short UTR (SU)-specific (green), coordinated (gray), or long UTR (LU)-specific (blue) is shown for the significant genes from (a). Coordinated change was defined as a relative shift of expression of at least 50% from one to the other isoform. e Gene and mRNA features that are significantly associated with 3′UTR changes (dWUI) observed in each perturbation cluster. Shown are the number of significant correlations with q-value < 0.05 for each feature. ARE, AU-rich element; CDS, coding sequence; SS, splice site. See also Fig. S8 and Supplementary Data 9.