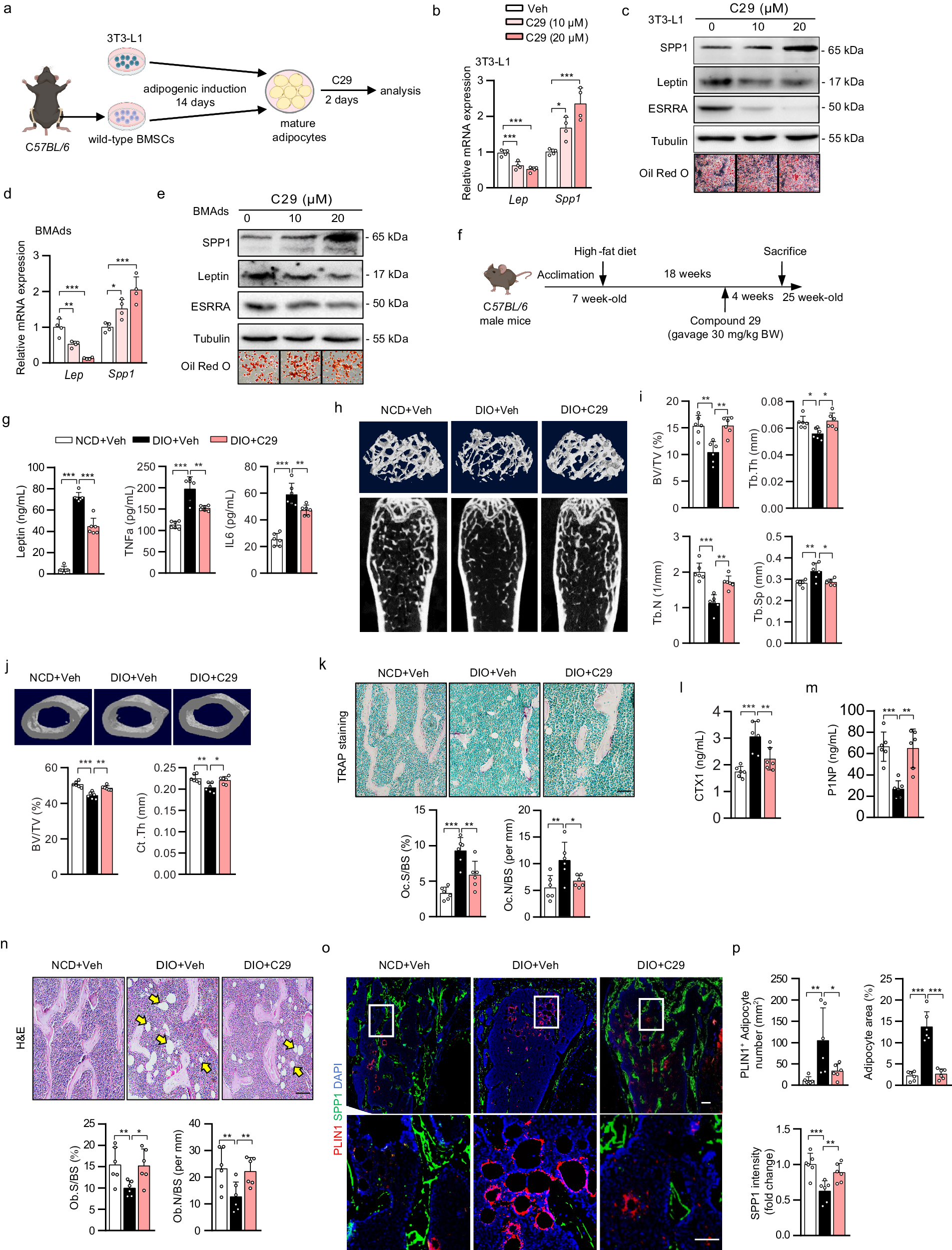
Fig. 8: Pharmacological inhibition of ESRRA protects DIO mice from bone loss and MAT expansion.
From: Targeting adipocyte ESRRA promotes osteogenesis and vascular formation in adipocyte-rich bone marrow

a Experimental design. Wild-type BMSCs were isolated from C57BL/6 mice and differentiated into BMAds, and 3T3-L1 preadipocytes were cultured in adipogenic medium for 14 days. Mature adipocytes were subsequently treated with C29 for an additional 2 days (schematic created with BioRender.com. Agreement number: IH26KB8VKA). The mRNA and protein levels of leptin and SPP1 in mature 3T3-L1 adipocytes (b, c) or BMAds (d, e). In vitro experiments were repeated four times. f Schematic diagram showing the experimental design for pharmacological treatments in DIO mice. Seven-week-old C57BL/6 mice were fed either a NCD or HFD for 18 weeks, and received either vehicle or C29 (30 mg/kg/body weight) every day during the last 4 weeks (schematic created with BioRender.com. Agreement number: WH26KBA0SE). g Plasma leptin, TNFa and IL6 levels. h, i Representative micro-CT images and histomorphometry analysis of BV/TV, Tb.N, Tb.Th and Tb.Sp at the distal femurs. j Representative micro-CT images of middle-segment of cortical bone and histomorphometry analysis of cortical bone volume/tissue volume ratio (BV/TV) and cortical thickness (Ct.Th). k Representative images of TRAP-stained femoral sections (scale bar: 100 μm). Quantitative assessment of trabecular Oc.S/BS and Oc.N/BS based on TRAP-stained sections. Plasma CTX-1 (l) and P1NP (m) levels. n Representative images of H&E-stained femur sections (scale bar: 100 μm). Quantitative assessment of trabecular Ob.S/BS and Ob.N/BS based on H&E-stained sections. o Representative PLIN1 and SPP1 immunostaining in femoral sections. Scale bar: upper panel, 100 μm; lower panel, 50 μm. p Quantification of PLIN1+ adipocyte number and of SPP1 fluorescence intensity. Six mice per group were used in all animal experiments. Data are shown as mean ± SD. *p < 0.05, **p < 0.01 and ***p < 0.001. Statistical analysis is performed using one-way ANOVA followed by Bonferroni’s post hoc tests (b–d) and two-way ANOVA with Fisher’s LSD post hoc analysis (g, i–n, p). Source data are provided as a Source Data file.