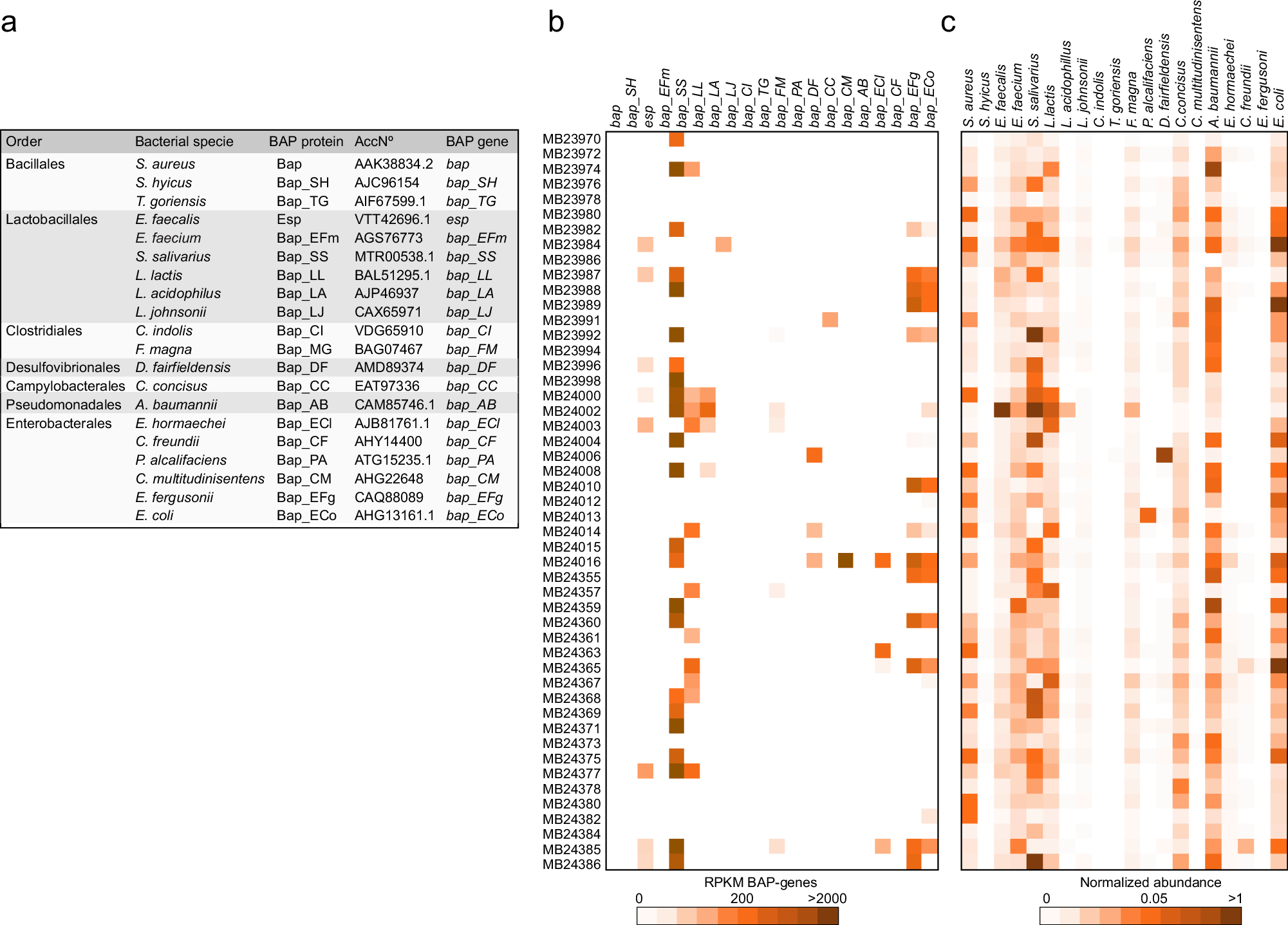
Fig. 1: BAP-like genes are part of the accessory genomes of the microbiome.
From: Gut microbiota produces biofilm-associated amyloids with potential for neurodegeneration

a BAPs from gut microbiota. b Reads per kilobase of BAP-coding genes per million mapped reads (RPKM) among a cohort including healthy individuals: MB23986, MB23991, MB24012, MB24013, MB24014, MB24015, MB24359, MB24360, MB24367, MB24368, MB24377, MB24384, MB24385, MB24386 and IBS patients: MB23970, MB23972, MB23974, MB23976, MB23978, MB23980, MB23982, MB23984, MB23987, MB23988, MB23989, MB23992, MB23994, MB23996, MB23998, MB24000, MB24002, MB24003, MB24004, MB24006, MB24008, MB24010, MB24016, MB24355, MB24357, MB24361, MB24363, MB24365, MB24369, MB24371, MB24373, MB24375, MB24378, MB24380, MB24382. c Heatmaps showing the normalized abundance of taxon at level of species.