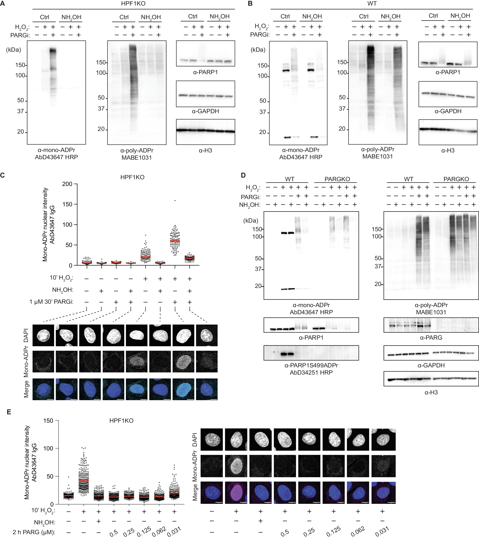
Fig. 6: Human PARG can hydrolyse mono-Asp/Glu-ADPr in cells.

A HPF1KO U2OS cells were treated with 1 µM PARGi (PDD00017273, Sigma) or with DMSO control for 30 min, followed by 2 mM H2O2 for 10 min as indicated to induce DNA damage, then harvested and lysed according to our optimized procedure. The samples were treated, where indicated, with 1 M NH2OH for 2 h at room temp. and immunoblotted with the indicated antibodies. Shown is a representative result from three independent experiments. B WT U2OS cells were processed and immunoblotted as in (A). Shown is a representative of result from three independent experiments. C Top: Immunofluorescence quantification of HPF1KO U2OS cells treated as indicated, fixed with methanol and treated with or without 1 M NH2OH for 2 h at room temp. before blocking and staining with the indicated antibody and DAPI. The signal intensity of ~100 cells from a representative of 3 independent experiments is shown. Red bars indicate sample mean. Bottom: representative confocal images. Scale bar = 10 µm. D WT or PARGKO U2OS cells were treated with 1 µM PARGi (PDD00017273, Sigma) or with DMSO control for 30 min, then with 2 mM H2O2 for 10 min as indicated to induce DNA damage, followed by harvesting and lysis according to our optimized procedure. The samples were treated, where indicated, with 1 M NH2OH for 2 h at room temp. and immunoblotted with the indicated antibodies. Shown is a representative result from three independent experiments. E Immunoblotting images showing removal of mono-Asp/Glu-ADPr signal upon on-slide recombinant PARG treatment of H2O2-treated HPF1KO cells. Right: the signal intensity of ~200 cells from a representative of 3 independent experiments is shown. Red bars indicate sample mean. Left: representative confocal images. Scale bar = 10 µm.