Fig. 1: Central striatum is hyperactive in Sapap3-KO mice during grooming.
From: Hyperactivity of indirect pathway-projecting spiny projection neurons promotes compulsive behavior

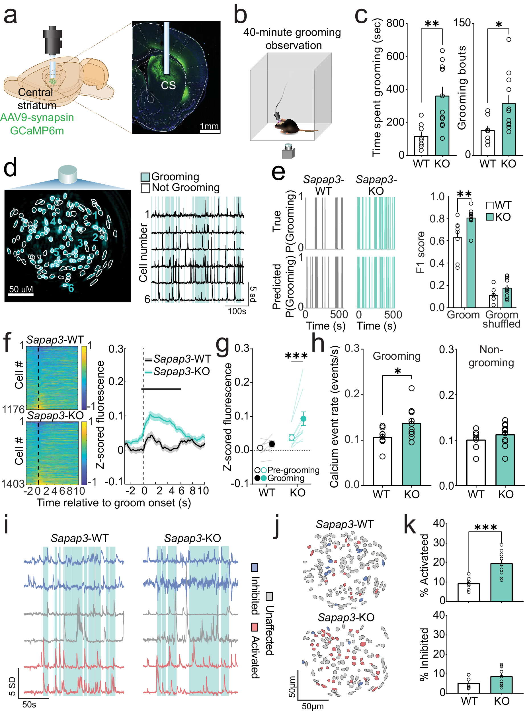
a Experimental design for imaging central striatal (CS) neurons (left) and representative histological image of GCaMP6m expression and lens placement in CS (right). Brain atlas overlay used with permission of Elsevier Science and Technology Journals from Paxinos and Franklin’s the Mouse Brain in Stereotaxic Coordinates, Franklin Keith B.J., Paxinos, George, volume 5, copyright year 2019; permission conveyed through Copyright Clearance Center, Inc. b Schematic of behavioral apparatus. c Sapap3-KO mice (n = 11, 6 male / 5 female) spend significantly more time grooming (left; two-tailed unpaired t-test, t(18) = 3.51, p = 0.003) and engage in significantly more grooming bouts (right; two-tailed unpaired, t-test t(18) = 2.56, p = 0.02) than Sapap3-WT mice (n = 8, 5 male/3 female). d Contour map of putative CS neurons overlayed on peak-to-noise ratio image (left). Individual traces of selected neurons in field of view (FOV) overlayed on top of grooming (blue) behavior (right). e Probability of grooming in a representative Sapap3-WT (left, n = 8, 5 male / 3 female) and Sapap3-KO mouse (right, n = 11, 6 male/5 female). Top traces represent real grooming behavior; bottom represents grooming predicted via RUSBoost decoder. SPN population F1 score 2 x (precision x recall) / (precision + recall) is greater for grooming than for shuffled grooming behavior [two-way repeated measures ANOVA; main effect of behavior type; F(1,17) = 81.41, p < 0.0001]. Main effect of genotype [F(1,17) = 3.57, p = 0.001]. Interaction between genotype and behavior type [F(1,17) = 0.78, p = 0.04]. Grooming F1 score was improved in Sapap3-KOs (teal) relative to -WTs (white) [Sidak’s multiple comparisons test, t(34) = 3.69, p = 0.002]. f Trial averaged activity aligned to grooming start across all cells in Sapap3-WT (top; n = 1176 neurons) and Sapap3-KO mice (bottom; n = 1403 neurons). Black dotted line indicates groom start. CS neurons display elevated activity at grooming start in Sapap3-KOs compared to Sapap3-WTs (two-tailed unpaired t-test, all significant t(2577) ≥ 3.61, p ≤ 0.00038; thick black line in figure). Shading indicates ±SEM. g Mean Z-score fluorescence during pre-grooming (open circles) and grooming (closed circles) periods for Sapap3-KO (teal, n = 11, 6 male/5 female) and -WT (black, n = 8, 5 male / 3 female) mice. Significant main effects of time [Two-way repeated measures ANOVA; F(1,17) = 16.43, p = 0.0008] and genotype [F(1,17) = 8.97, p = 0.008] and an interaction between time and genotype [F(1,17) = 7.16, p = 0.016] were detected. No difference between pre-grooming and grooming mean fluorescence was detected for WT mice (p = 0.61), while a significant increase in grooming fluorescence relative to pre-grooming was observed for KOs [t(17) = 5.19, p = 0.0001]. h Calcium event rates are elevated during compulsive grooming in Sapap3-KOs (n = 11, 6 male/5 female) relative to -WT (n = 8, 5 male/3 female) mice (two-tailed unpaired t-test, t(17) = 2.31, p = 0.033). No difference in calcium event rates for all other times during the session (two-tailed unpaired t-test, t(17) = 1.07, p = 0.30). i Representative traces of cells classified as grooming-onset activated (red), grooming-onset inhibited (blue), and unaffected at grooming onset (grey) in a Sapap3-WT (left) and Sapap3-KO mouse (right). j Representative contour maps of individual CS neurons colored according to (i). k Sapap3-KO mice (n = 11, 6 male/5 female) have a significantly greater percentage of CS neurons activated at grooming onset compared to Sapap3-WT mice (n = 8, 5 male/3 female, two-tailed unpaired t-test, t(17) = 4.56, p = 0.0003). No difference in percentage of grooming-onset inhibited cells between genotypes (p = 0.08). ***p ≤ 0.001, **p ≤ 0.01, *p ≤ 0.05. Data are presented as mean values +/− SEM. Source data are provided as a Source Data file.