Fig. 2: D1-SPNs are not hyperactive at grooming onset in Sapap3-KO mice.
From: Hyperactivity of indirect pathway-projecting spiny projection neurons promotes compulsive behavior

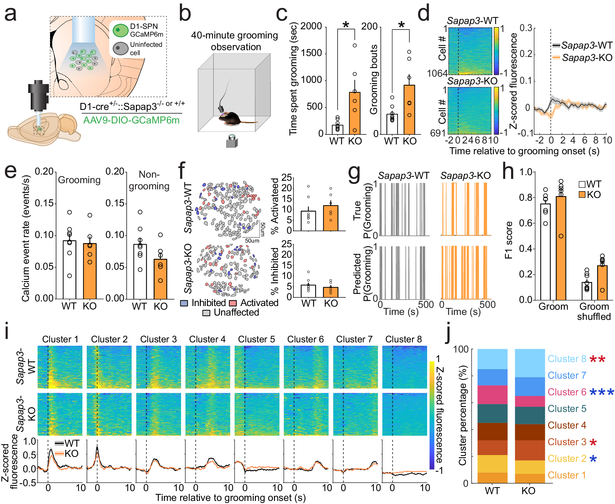
a Experimental design for selective imaging of D1-SPNs. Brain atlas overlay used with permission of Elsevier Science and Technology Journals from Paxinos and Franklin’s the Mouse Brain in Stereotaxic Coordinates, Franklin Keith B.J., Paxinos, George, volume 5, copyright year 2019; permission conveyed through Copyright Clearance Center, Inc. b Schematic of behavioral apparatus. c Sapap3-KO (n = 6: 4 male / 2 female) mice spend significantly more time grooming (left; two-tailed Mann-Whitney test, U = 8, p = 0.04) and engage in significantly more grooming bouts (right, two-tailed Mann-Whitney test, U = 5, p = 0.01) than Sapap3-WT (n = 8: 3 male/5 female) mice. d Trial averaged activity aligned to grooming start across all cells in Sapap3-WT (top; n = 1064) and Sapap3-KO mice (bottom; n = 691). Black dotted line indicates groom start. No significant difference between Sapap3-WTs and Sapap3-KOs in overall grooming onset D1-SPN activity (two-tailed unpaired t-test, all t(1753) ≤ 2.81, p ≥ 0.00038). Shading indicates ±SEM. e D1-SPN calcium event rates are not significantly different during grooming (left) and non-grooming (right) periods in Sapap3-KOs (n = 6: 4 male / 2 female) compared to -WT (n = 8: 3 male / 5 female) mice (two-tailed Mann-Whitney test, p = 0.41). f Contour map of D1-SPNs colored according to their activity (red=activated, blue=inhibited, grey=unaffected) at onset of grooming (left). Average percentage of activated and inhibited D1-SPNs in -WT (n = 8: 3 male/5 female) and Sapap3-KO (n = 6: 4 male/2 female) mice (two-tailed Mann-Whitney test, p = 0.30 and p = 0.56, respectively). g Probability of grooming in a representative Sapap3-WT (left) and Sapap3-KO mouse (right). Top traces represent real grooming behavior; bottom represents grooming predicted via RUSBoost decoder based on D1-SPN population activity. h D1-SPN population decoding F1 score is greater for grooming than for shuffled grooming (Two-way repeated measures ANOVA, main effect of behavior type; F(1,12) = 566.9, p < 0.0001). No main effect of genotype (F(1,12) = 3.17, p = 0.10) or interaction between genotype and behavior type was observed (F(1,12) = 2.25, p = 0.16). i Functional clustering of trial averaged grooming-onset activity in D1-SPNs in -WT (top, n = 8: 3 male / 5 female) and Sapap3-KO mice (middle, n = 6: 4 male /2 female) represented as a heatmap. Functional clustering identified 8 distinct functional clusters (bottom). Mean grooming-onset activity of each cluster in -WT (black) and Sapap3-KOs (orange). Black dotted line indicates grooming. j Compared to -WTs, Sapap3-KOs have a greater proportion of Cluster 3 (Chi-square test of proportions, X2(1) = 4.77, p = 0.03) and Cluster 8 (X2(1) = 8.76, p = 0.003) D1-SPNs; a significantly lower proportion of Cluster 2 (X2(1) = 3.62, p = 0.05) and Cluster 6 (X2(1) = 16.53, p = 0.0001) D1-SPNs; and no changes in Clusters 1, 4, 5, and 7. ***p ≤ 0.001, **p ≤ 0.01, *p ≤ 0.05. Data are presented as mean values +/− SEM. Source data are provided as a Source Data file.