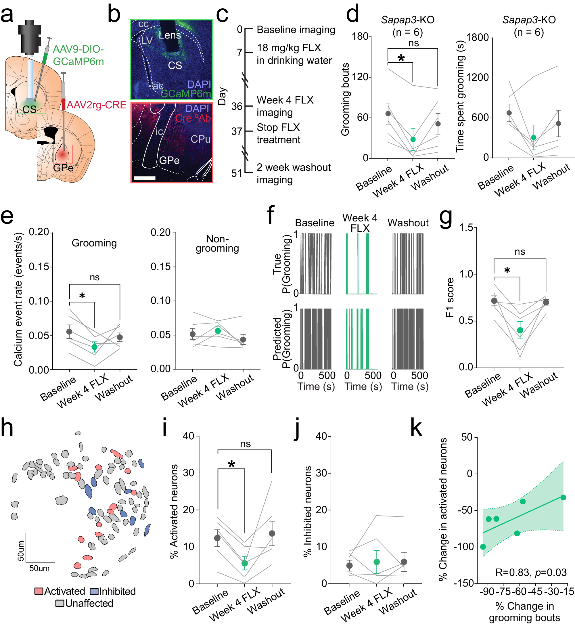
Fig. 5: Fluoxetine reduces compulsive grooming behavior and iSPN hyperactivity.
From: Hyperactivity of indirect pathway-projecting spiny projection neurons promotes compulsive behavior

a Schematic of strategy for assessing effect of fluoxetine on iSPN activity during compulsive grooming. Retrograde AAV2-CRE was injected unilaterally into GPe and AAV9-DIO-GCaMP6m into ipsilateral CS followed by GRIN lens placement. Brain atlas overlay used with permission of Elsevier Science and Technology Journals from Paxinos and Franklin’s the Mouse Brain in Stereotaxic Coordinates, Franklin Keith B.J., Paxinos, George, volume 5, copyright year 2019; permission conveyed through Copyright Clearance Center, Inc. b (top) GCaMP6m expression in iSPNs and GRIN lens track in CS. (bottom) Immunohistochemical stain for Cre-recombinase (red) in GPe. Scale bar = 1 mm. c Timeline for experiments evaluating effect of fluoxetine on compulsive grooming behavior and iSPN activity. d (left) Fluoxetine significantly reduced number of grooming bouts in Sapap3-KOs [n = 6: 6 female mice; Friedman test (Fr(3,6) = 7.0, p = 0.03); Dunn’s multiple comparisons test, Baseline vs. Week 4 FLX (Z = 2.6, p = 0.03); Baseline vs. Washout (Z = 0.86, p = 0.99); Week 4 FLX vs. Washout (Z = 1.7, p = 0.25)]. (right) No effect of treatment on time spent grooming [Friedman test (Fr(3,6) = 6.3, p = 0.052)]. e (left) Fluoxetine treatment significantly reduced calcium event rates during grooming in KOs [n = 6, Friedman test (Fr(3,6) = 9.0, p = 0.008); Dunn’s multiple comparisons test, Baseline vs. Week 4 FLX (X = 2.6, p = 0.02)]. (right) No effect of fluoxetine on iSPN event rate during non-grooming time [Friedman test (Fr(3,6) = 4.3, p = 0.14)]. f (top) True grooming behavior during Baseline, Week 4 Fluoxetine, and Washout sessions in representative animal. (bottom) RUSBoost-predicted grooming based on iSPN population activity across days. g F1 score for RUSBoost classification of grooming behavior during Baseline, Week 4 Fluoxetine, and Washout sessions [n = 6, Friedman test (Fr(3,7) = 7.0, p = 0.03); Dunn’s multiple comparisons test, Baseline vs. Week 4 Fluoxetine, (X = 2.6, p = 0.03); Week 4 Fluoxetine vs. Washout (X = 2.6, p = 0.03); Baseline vs. Washout (X = 0.00, p = 0.99)]. h Contour map of striatopallidal iSPNs from representative KO colored according to baseline activity at grooming onset (red= activated, blue= inhibited, grey= unaffected). i Fluoxetine reduces percentage of grooming-onset activated striatopallidal iSPNs [n = 6, Friedman test (Fr(3,6) = 9.33,p = 0.006); Dunn’s multiple comparisons test, Baseline vs. Week 4 FLX (Z = 2.9, p = 0.01); Week 4 FLX vs. Washout (Z = 2.31, p = 0.06); Baseline vs. Washout (Z = 0.6, p = 0.99)]. j No effect of treatment on percentage of grooming-onset inhibited striatopallidal iSPNs [n = 6, Friedman test (Fr(3,6) = 0.09, p = 0.99)]. k Positive correlation between the percent change in grooming bouts and percent change in activated neurons following fluoxetine treatment in KO mice (Spearman R = 0.83, p = 0.03). **p ≤ 0.01,*p ≤ 0.05. cc=corpus callosum, LV=lateral ventricle, ac=anterior commissure, ic=internal capsule, CPu=caudate/putamen. Data are presented as mean values +/− SEM. Source data are provided as a Source Data file.