Fig. 2: Sox17-Erg reprogramming generates functional iECs.
From: Direct conversion of cardiac fibroblasts into endothelial-like cells using Sox17 and Erg

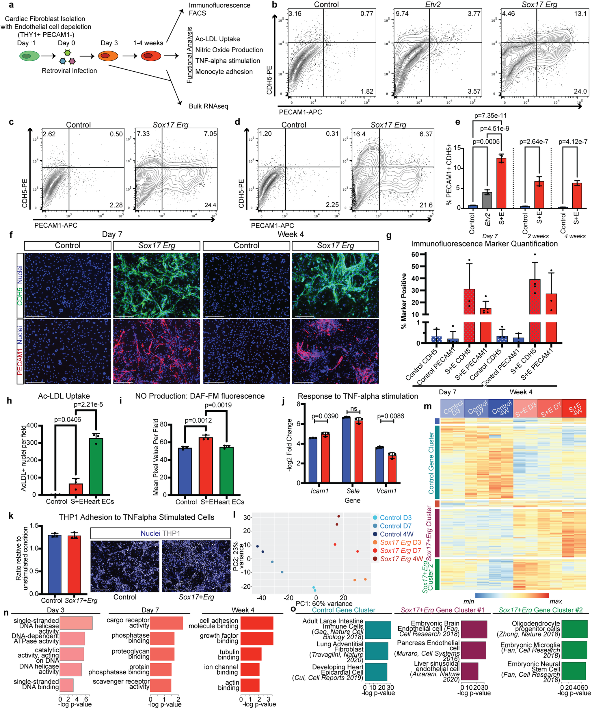
a Workflow schematic of the generation of and functional characterization of iECs. Representative CDH5 PECAM1 flow cytometry analysis of Day 7 (b), 2 weeks (c), and 4 weeks (d) samples. e Graph of CDH5 PECAM1 double positive cells from flow cytometry analysis (one-way ANOVA with Tukey post-test, n = 3 independent samples, mean with SD). f Immunofluorescence staining of 7-day and 4-week control and iEC samples (scale bars 275 µm). g Quantification of CDH5 and PECAM1 immunofluorescence data (mean with SD) (PECAM1 day 7 n = 5 independent samples, PECAM1 week 4 n = 3 independent samples, CDH5 day 7 n = 3 independent samples, CDH5 week 4 n = 4 independent samples). h Quantification of Ac-LDL Uptake of 4-week-old samples (n = 3 independent samples) (one-way ANOVA with Tukey post-test, mean with SD). i Quantification of DAF-FM signal intensity to detect NO production (n = 3 independent samples) (one-way ANOVA, mean with SD). j qPCR of TNFalpha stimulation response genes relative to unstimulated condition (control in blue, Sox17-Erg in red) (n = 3 independent samples) (two-sided Student’s t-test, mean with SD). k Quantification and representative images of THP1 cell adhesion to stimulated control and Sox17-Erg iECs (n = 3 independent samples, mean with SD) (scale bars 275 µm). l Principal component analysis of bulk RNAseq control and Sox17-Erg iEC samples. m Heatmap of differentially expressed genes identified between control and Sox17-Erg iEC samples with further characterization of the identified gene clusters using GO Biological Process enrichment. n GO Molecular Function enrichment of differentially expressed genes specific to the age of iEC samples (one-sided Fisher’s exact test with Benjamini–Hochberg correction). o Enrichment comparison analysis of identified differentially expressed gene clusters found in k to previously published datasets (one-sided Fisher’s exact test with Benjamini–Hochberg correction). Source data are provided as a Source Data file.