Fig. 6: Optogenetic inhibition of BF-LHb glutamatergic pathway alleviates social fear.
From: The basal forebrain to lateral habenula circuitry mediates social behavioral maladaptation

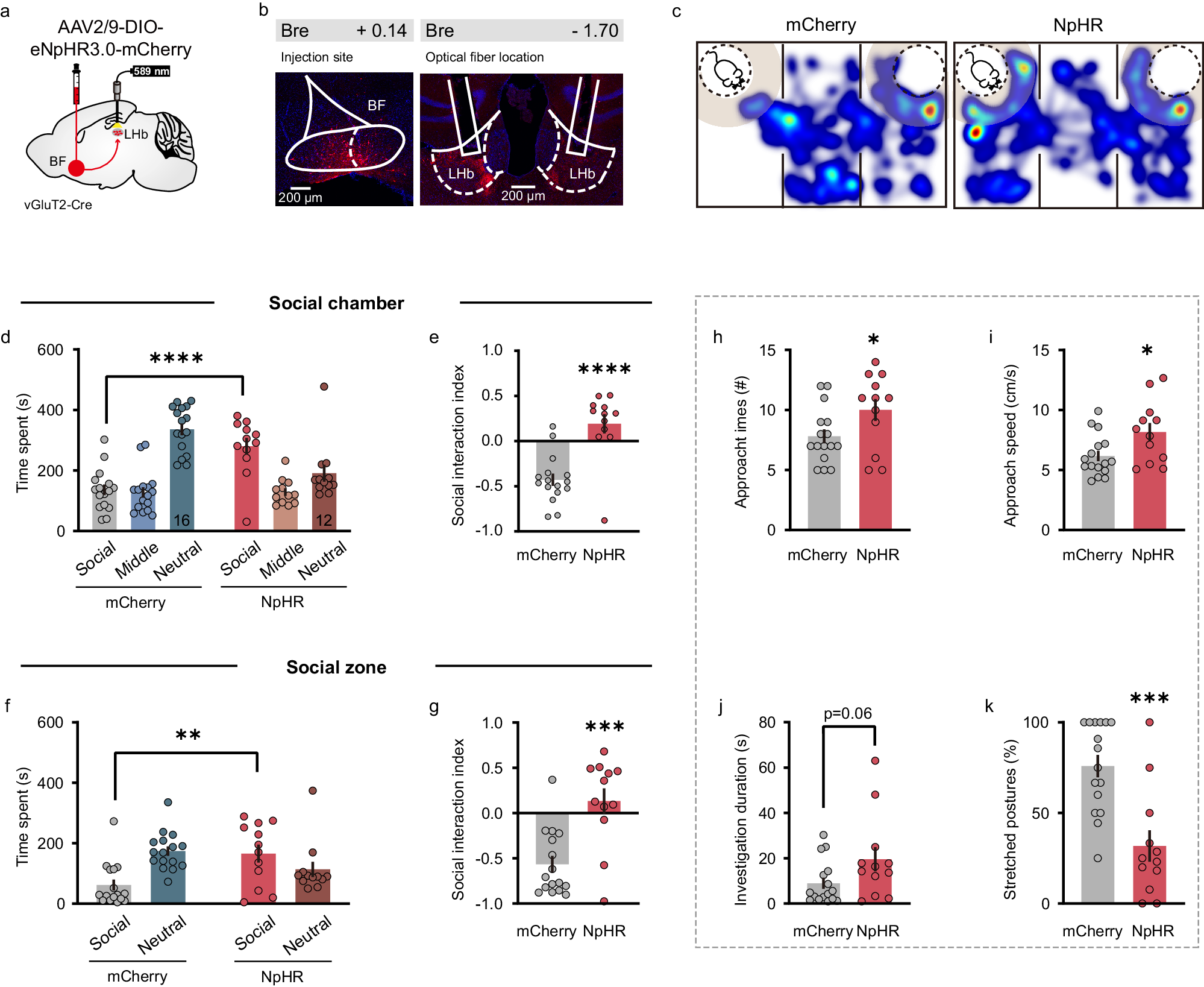
a Schematic illustration of eNpHR3.0-mCherry virus injection in the BF of vGluT2-Cre mice and optical fibers implantation in the LHb. b Representative images showing NpHR expression in the BF, and placement of optical fibers in the LHb with NpHR-expressing axon terminals. All mice (n = 12) have been checked independently with similar virus expression. c Heatmaps showing the movement traces of an mCherry-expressing control mouse (left) and an NpHR-expressing mouse (right) in a three-chamber social interaction test. d Quantification of time spent by mCherry- and NpHR-expressing mice in each chamber. n = 16 for mCherry group; n = 12 for NpHR group. Finteraction(2, 52) = 16.48, P < 0.0001; Fchamber(2, 52) = 14.61, P < 0.0001; Fgroup(1, 26) = 0.53, P = 0.4730; time spent in social chamber (mCherry vs. NpHR): P < 0.0001, two-way ANOVA followed by Bonferroni’s multiple comparisons. e Social interaction index was significantly increased in NpHR mice. n = 16 mice for mCherry group; n = 12 mice for NpHR group. P < 0.0001, two-sided unpaired t-test. f The same as (d) but for the 8 cm social zone. Finteraction(1, 26) = 11.37, P = 0.0023; Fzone(1, 26) = 1.52, P = 0.2294; Fgroup(1, 26) = 1.38, P = 0.2506; time spent in social zone (mCherry vs. NpHR): P = 0.0026, two-way ANOVA followed by Bonferroni’s multiple comparisons. g The same as (e) but for the 8 cm social zone. n = 16 mice for mCherry group; n = 12 mice for NpHR group. P = 0.0002, two-sided unpaired t-test. h–k Quantification of the approach times (h) (P = 0.0420), approach speed (i) (P = 0.0207), investigate duration (j) (P = 0.0595) and percentage of stretched postures (k) (P = 0.0002). n = 16 mice for mCherry group; n = 12 mice for NpHR group. Two-sided unpaired t-test. Error bars indicate mean ± SEM. *P < 0.05, **P < 0.01, ***P < 0.001, ****P < 0.0001. Source data are provided as a Source Data file.