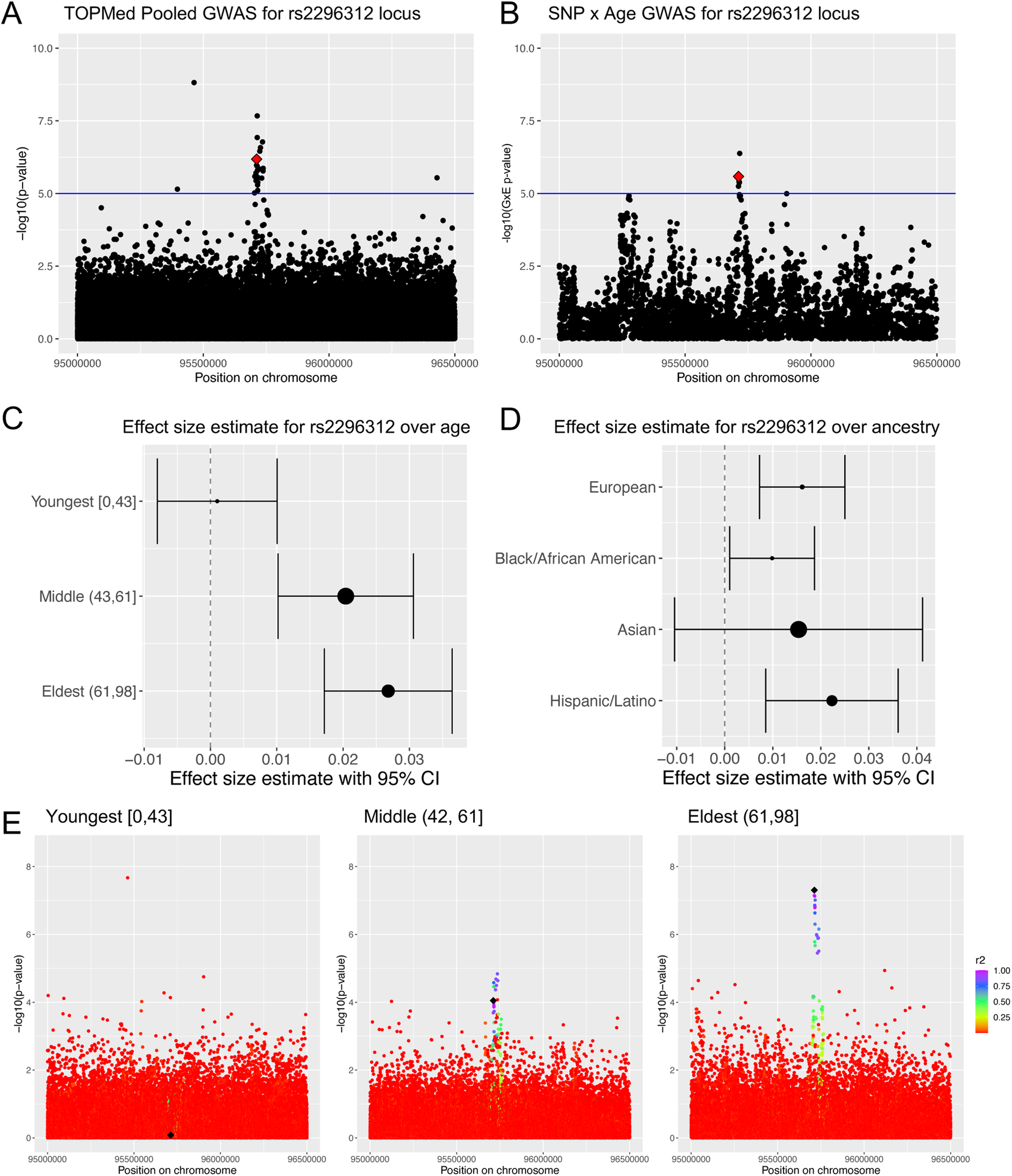
Fig. 4: TCL1A 95% credible set SNPs are more strongly associated with telomere length in older individuals.

A, B Manhattan plot for the region around rs2296312 (red diamond) using (A) summary statistics from TOPMed Pooled GWAS (B) summary statistics from age and genotype interaction GWAS. The log10(p-value) for the interaction covariate is plotted on the y-axis. C, D 95% confidence interval for the effect size estimate is shown and the size of the data point reflects the standard error. C Effect size estimate for rs2296312 (tested, minor allele = C) across age groups from the age-stratified GWAS. D Effect size estimate for rs2296312 across ancestry groups from ancestry-stratified GWAS24. European MAC = 16,443; Black/ African MAC = 19,963; Asian MAC = 5,683; Hispanic/Latino MAC = 18,019. E Manhattan plots for the rs2296312 (black diamond) locus in age-stratified GWAS. Color indicates r2 calculated with respect to rs2296312. Source data for Fig. 4 are provided as a Source Data file.