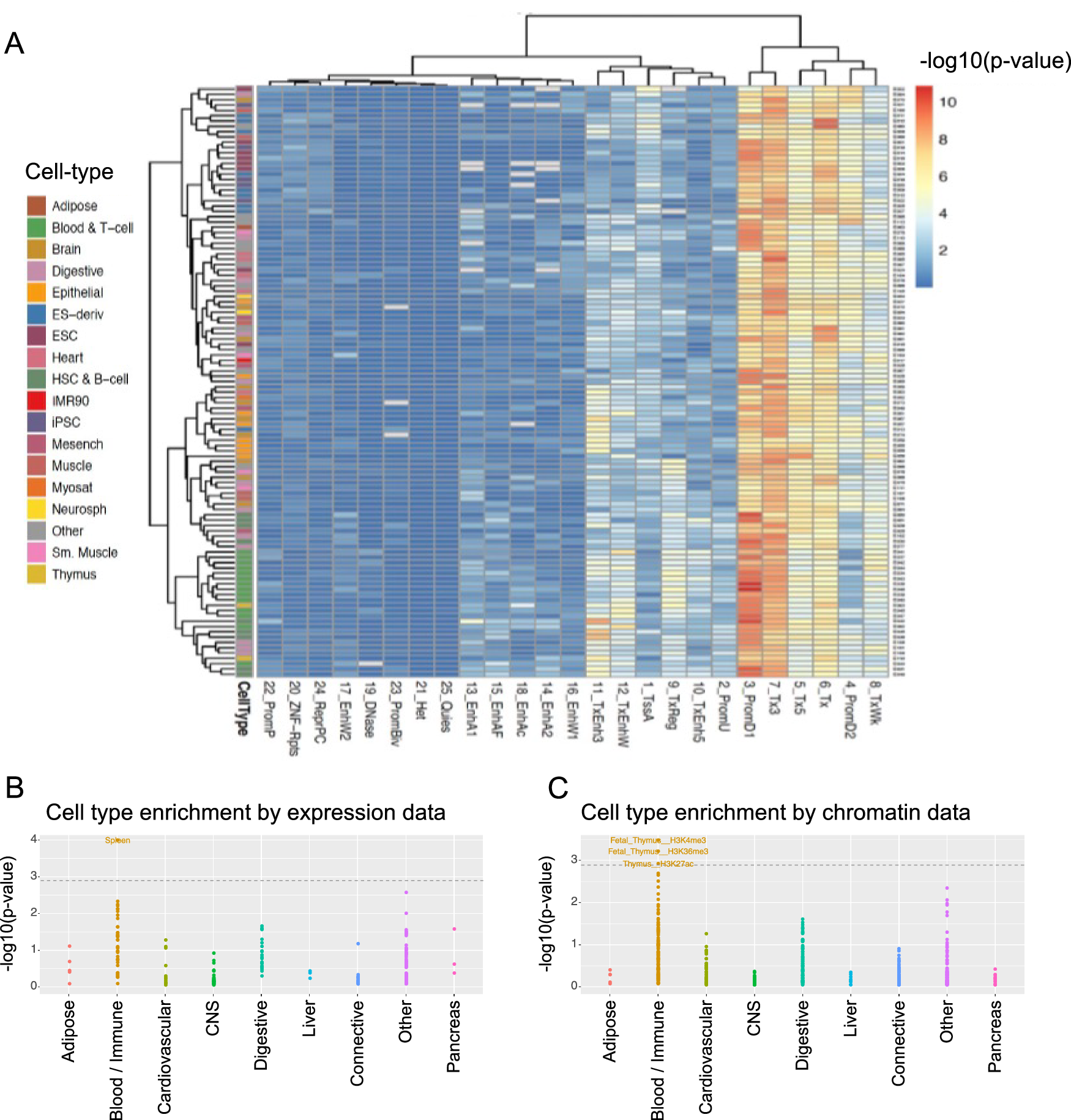
Fig. 5: Blood and immune cells are a key cell type for telomere length.

A Hierarchical clustering of the enrichment of meta-analysis lead SNPs in predicted states using the Roadmap Epigenomics 25 state chromHMM model (p-values from a one-sided binomial test). Dark red cells indicate the strongest enrichment, largely in predicted state 3: PromD1 (Promoter Downstream TSS 1) and largely for rows corresponding to Blood and T-cell samples. B, C Stratified LDSC was conducted on 130,246 meta-analyzed European individuals 22,24 using the 1000 Genomes European linkage disequilibrium reference panel. Each dot represents a cell type assigned to the broader tissue categories specified on the x-axis by Finucane et al. 2018. The gray dotted line represents the significance threshold of FDR < 0.05 at –log10(p-value) = 2.75. Source data for Fig. 5 are provided as a Source Data file.