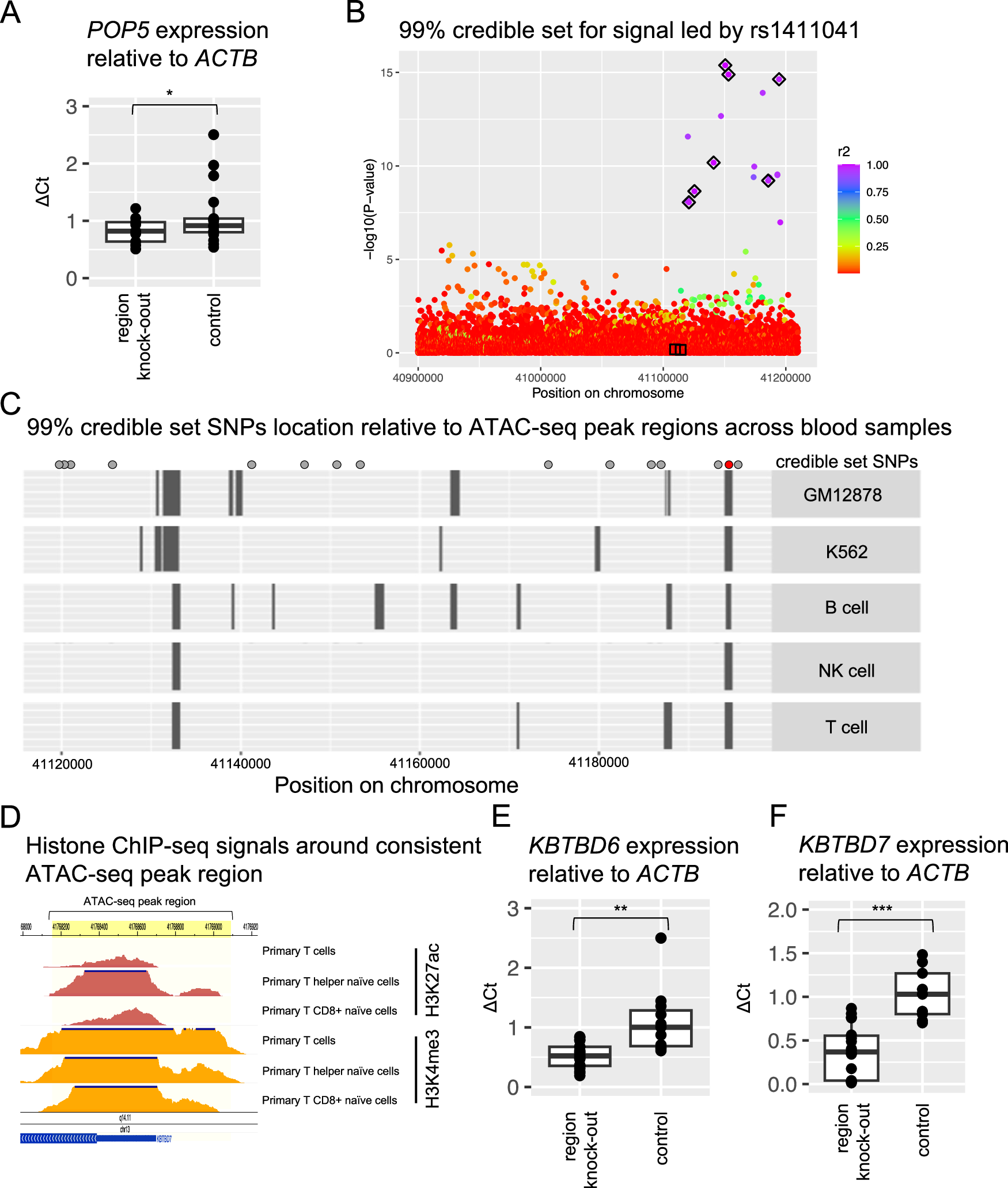
Fig. 7: CRISPR removal of KBTBD6 and POP5 regulatory regions reduced expression of each gene.

A Knock-out N = 9, control N = 17. One-sided t test p-value = 0.047 (*). Boxplot center is the mean and box bounds represent the 25th and 75th percentiles. Source data are provided as a Source Data file. B A Manhattan plot of the 99% SuSiE credible set colored by r2 with the lead SNP. Black diamonds: SNPs in credible set 1. Black boxes: SNPs in credible set 2. Source data are provided as a Source Data file. C ATAC-seq peak regions are represented as boxes. Points above the plot area represent SNPs 99% credible set (red = rs9525462). NK cell = natural killer cell. D Roadmap chromatin ChIP-seq for hg19 chr13:41768158-41769095 (yellow). Samples: E044, E039, and E047. E, F Boxplot center is the mean and box bounds represent the 25th and 75th percentiles. E Knock-out N = 20, control N = 11. One-sided t test p-value = 0.003037 (**). Source data are provided as a Source Data file. F Knock-out N = 18, control N = 9. One-sided t test p-value = 2.093 × 10−5 (***). Source data are provided as a Source Data file.