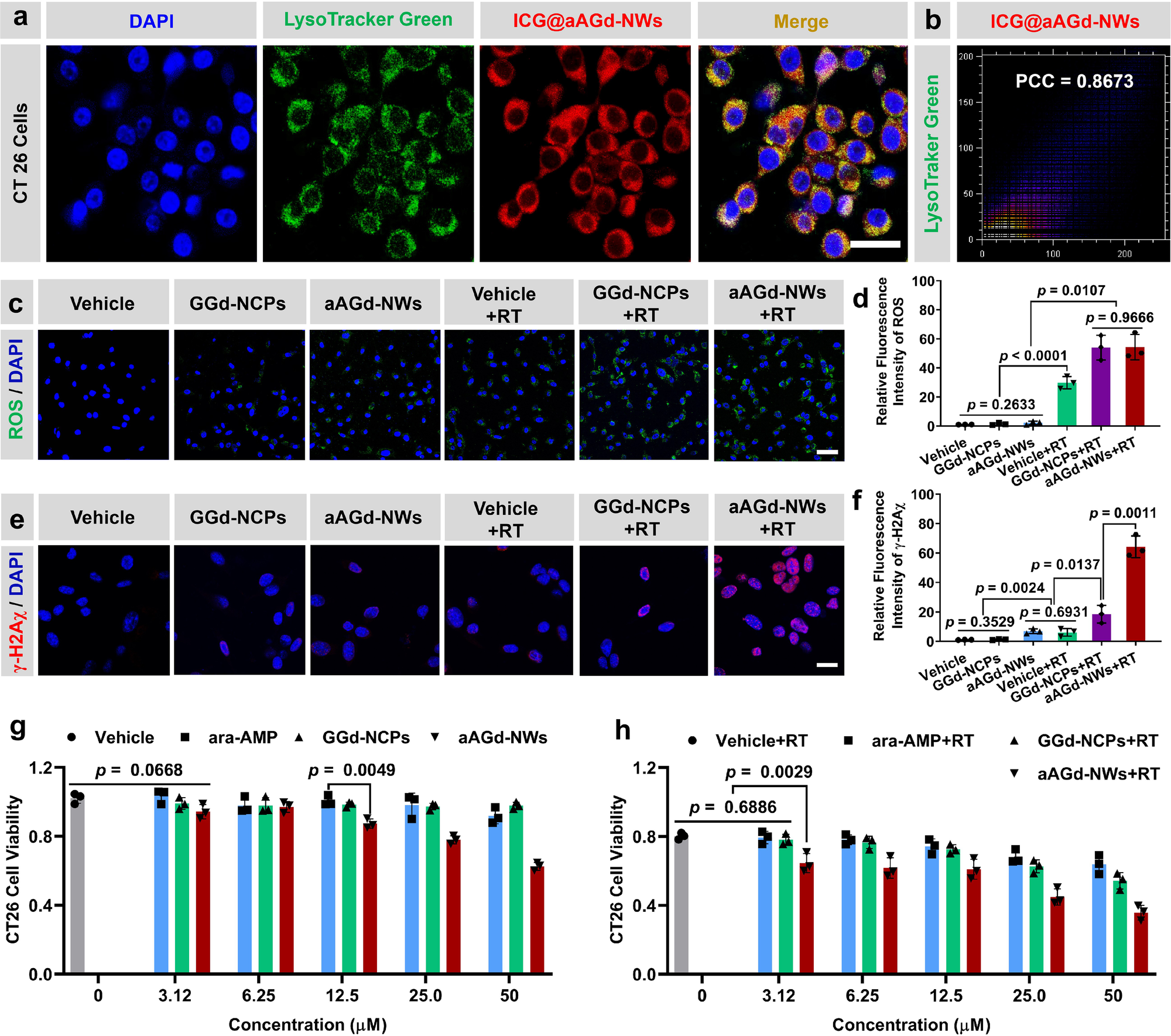
Fig. 4: Radiosensitization of aAGd-NWs in vitro.
From: Chiral coordination polymer nanowires boost radiation-induced in situ tumor vaccination

a Confocal laser scanning microscope (CLSM) images of CT26 cells stained with DAPI, LysoTracker Green and ICG@aAGd-NWs, respectively. The co-localization of aAGd-NWs within lysosomes is indicated by the yellow regions, scale bar = 20 μm. This experiment was repeated twice independently with similar results. b Pearson correlation colocalization (PCC) analysis of treated CT26 tumor cells by ImageJ (Colocalization Finder). c Intracellular generation of ROS in CT26 cells detected by ROS probe H2DCFDA (green fluorescence) merged with DAPI (blue fluorescence), scale bar = 50 μm. This experiment was repeated twice independently with similar results. d Quantification of relative fluorescent signal based on (c) by ImageJ (n = 3 experimental repeats). e Evaluation of intracellular γ-H2Aχ in CT26 tumor cells, scale bar = 10 μm. This experiment was repeated twice independently with similar results. f Quantification of relative fluorescence based on (e) by ImageJ (n = 3 experimental repeats). g, h Cytotoxicity assessment of Vehicle, GGd-NCPs and aAGd-NWs ([Gd] = 0, 3.12, 6.25, 12.5, 25.0, 50.0 μM, n = 3 experimental repeats) against CT26 cells without (f) and with (g) X-ray irradiation (5 Gy × 1). All data were shown as mean ± SD. Statistical analysis was performed using two-tailed Student’s t-test for comparing two groups, and one-way ANOVA analysis of variance for multiple groups. p values > 0.05 represented nonsignificance (N.S.), while p values < 0.05 indicate statistical significant. Source data are provided as a Source Data file.