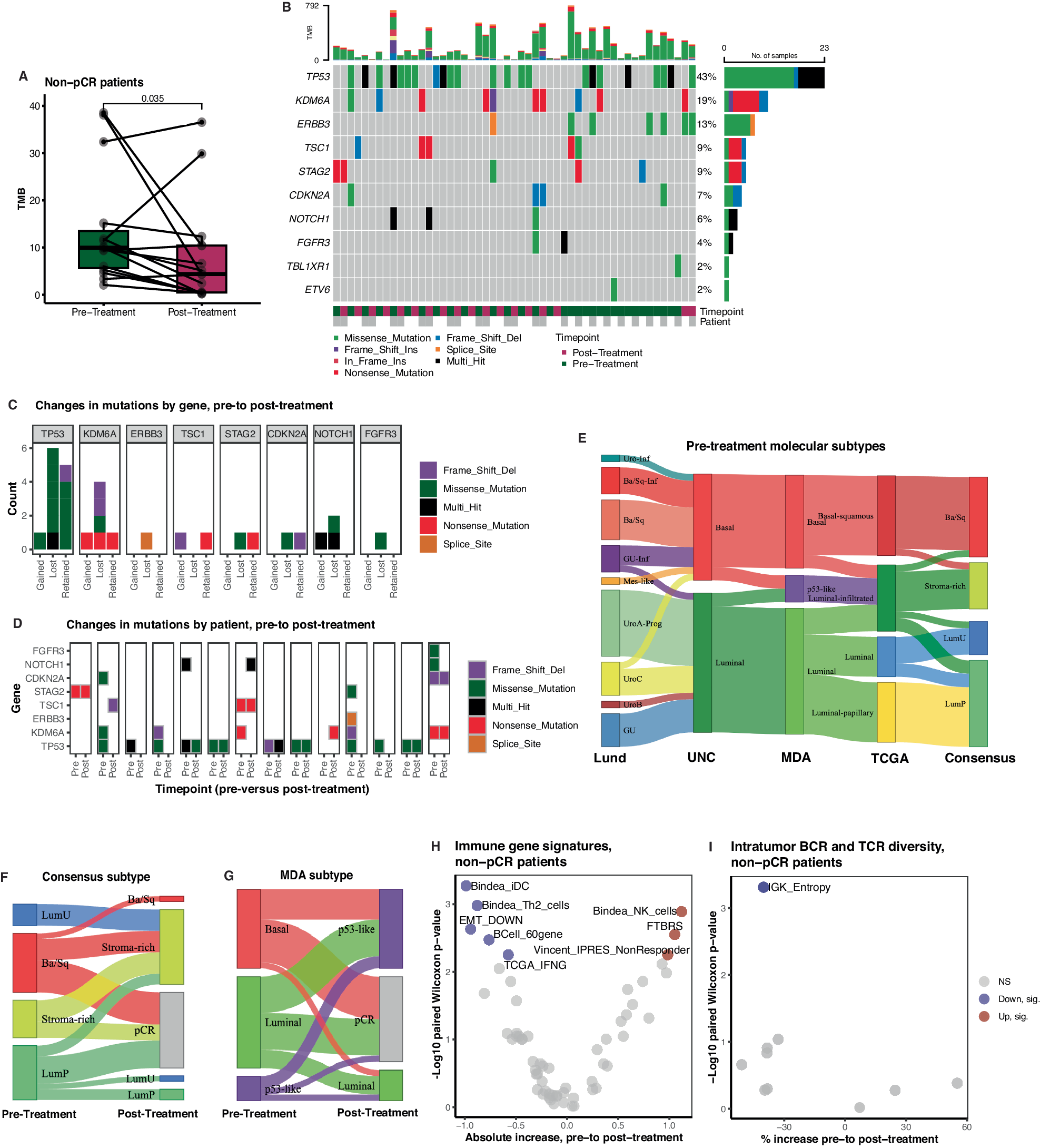
Fig. 2: MIBC tumors change with NAC-ICI.

A TMB in pre-treatment and post-treatment tumors from non-pCR patients (paired two-sided Wilcoxon test; n = 15). B Oncoplots of the 10 most common mutations in pre-and post-treatment tumors compared between timepoints (n = 51 samples). C Mutations in non-pCR tumors compared between pre-and post-treatment (n = 28 samples). D Mutations gained, lost, or retained from pre-to post-treatment in non-pCR tumors (n = 28 samples). E Pre-treatment molecular subtype by patient according to 5 subtyping schemes (n = 37). F Change in Consensus subtype among non-pCR patients from pre-treatment to post-treatment (n = 37). G Change in MDA subtype among non-pCR patients from pre-treatment to post-treatment (n = 37). H Changes in tumor RNA-based immune gene signatures from pre-to post-treatment among non-pCR patients (two-sided Wilcoxon test; n = 37). I Relative changes (differences divided by pre-treatment mean) in TCR and BCR diversity metrics among non-pCR patients (two-sided Wilcoxon test; n = 37). For all boxplots: centre = median; lower bound of box = 25th percentile; upper limit of box = 75th percentile; lower whisker = minimum value, 25th percentile − 1.5*IQR; upper whisker = maximum value, 75th percentile + 1.5*IQR.