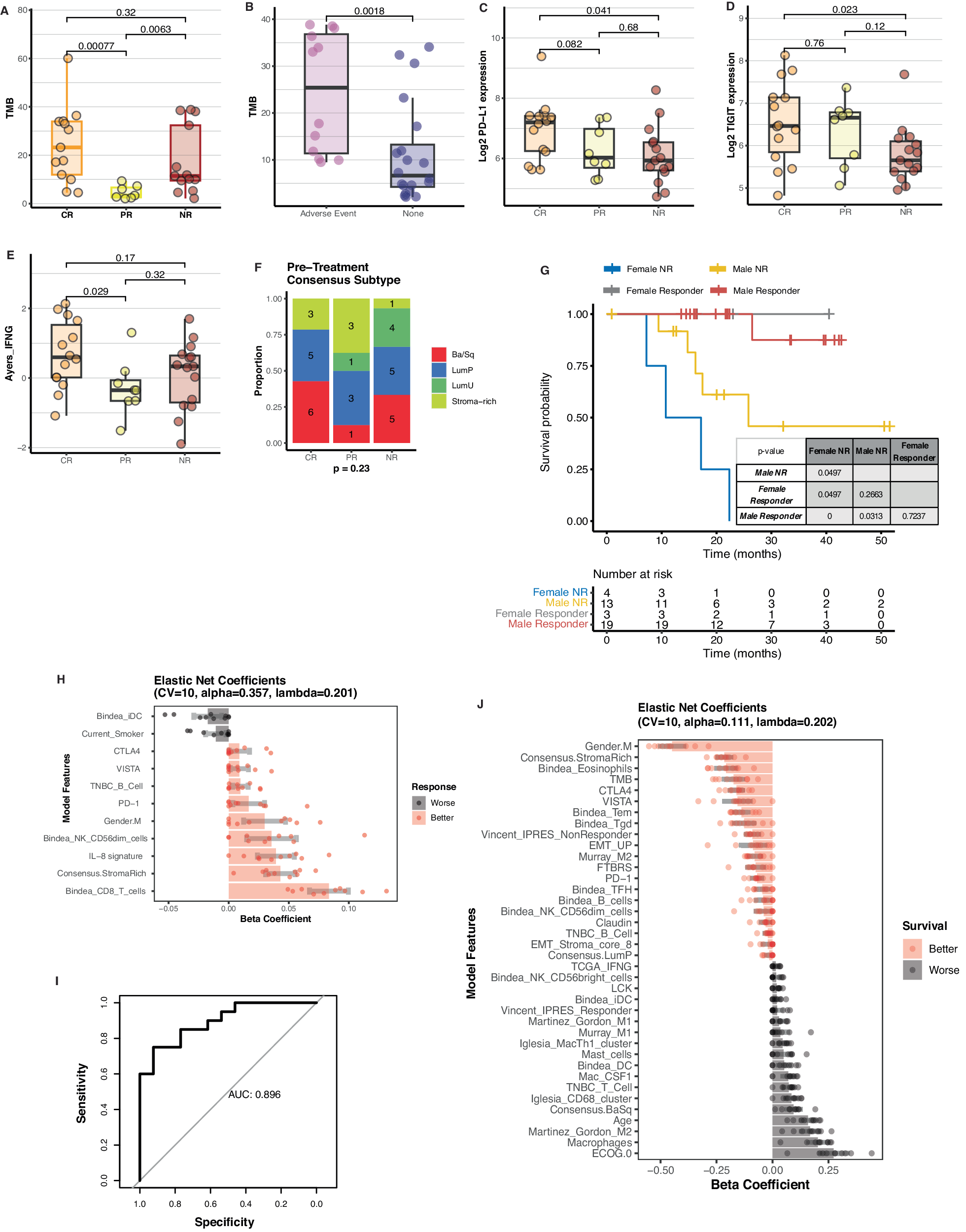
Fig. 5: Clinical and immunogenomic features are associated with MIBC patient outcomes.

A TMB levels from pre-treatment tumors are compared by patient response status (n = 33 patients: 13 CR, 7 PR, 13 NR; two-sided Wilcoxon tests). B TMB levels by an adverse treatment-related event that required cessation of chemotherapy (n = 32 patients: 12 CR, 7 PR, 13 NR; two-sided Wilcoxon test). C–E RNA expression of PD-L1 and TIGIT, and Ayers IFNG immune gene signature values, from pre-treatment tumors are compared by patient response status (n = 37 patients: 14 CR, 8 PR, 15 NR; two-sided Wilcoxon tests). Groups are compared by Wilcoxon p-value. F Consensus subtype of pre-treatment tumors by response class (Fisher’s exact test, no FDR correction; n = 37 patients). G Kaplan-Meier survival curves of female and male patients by response status. The difference in survival between female and male responders is compared by log-rank p-value. H Cross-validated elastic net coefficients of response, with only the feature coefficients shown that have 95% confidence intervals from cross validation that do not span zero (n = 33 patients). Points represent feature beta coefficients in each of 10 folds of cross validation. Bars represent mean beta coefficient value for each feature across 10-fold cross validation. Gray error bars represent 95% confidence intervals for each feature. I Receiver operating characteristic curve of model predictions on the training set. J Cross-validated elastic net coefficients of survival, with only the feature coefficients shown that have 95% confidence intervals from cross validation that do not span zero (n = 33 patients). Points represent feature beta coefficients in each of 10 folds of cross validation. Bars represent mean beta coefficient value for each feature across 10-fold cross validation. Black error bars represent 95% confidence intervals for each feature. For all boxplots: centre = median; lower bound of box = 25th percentile; upper limit of box = 75th percentile; lower whisker = minimum value, 25th percentile − 1.5*IQR; upper whisker = maximum value, 75th percentile + 1.5*IQR. Unless otherwise noted, all pairwise comparisons are two-sided Wilcoxon tests.