Fig. 3: Multiple higher-order visual areas contribute to the V1→V2→MEC L5a pathway.
From: A non-canonical visual cortical-entorhinal pathway contributes to spatial navigation

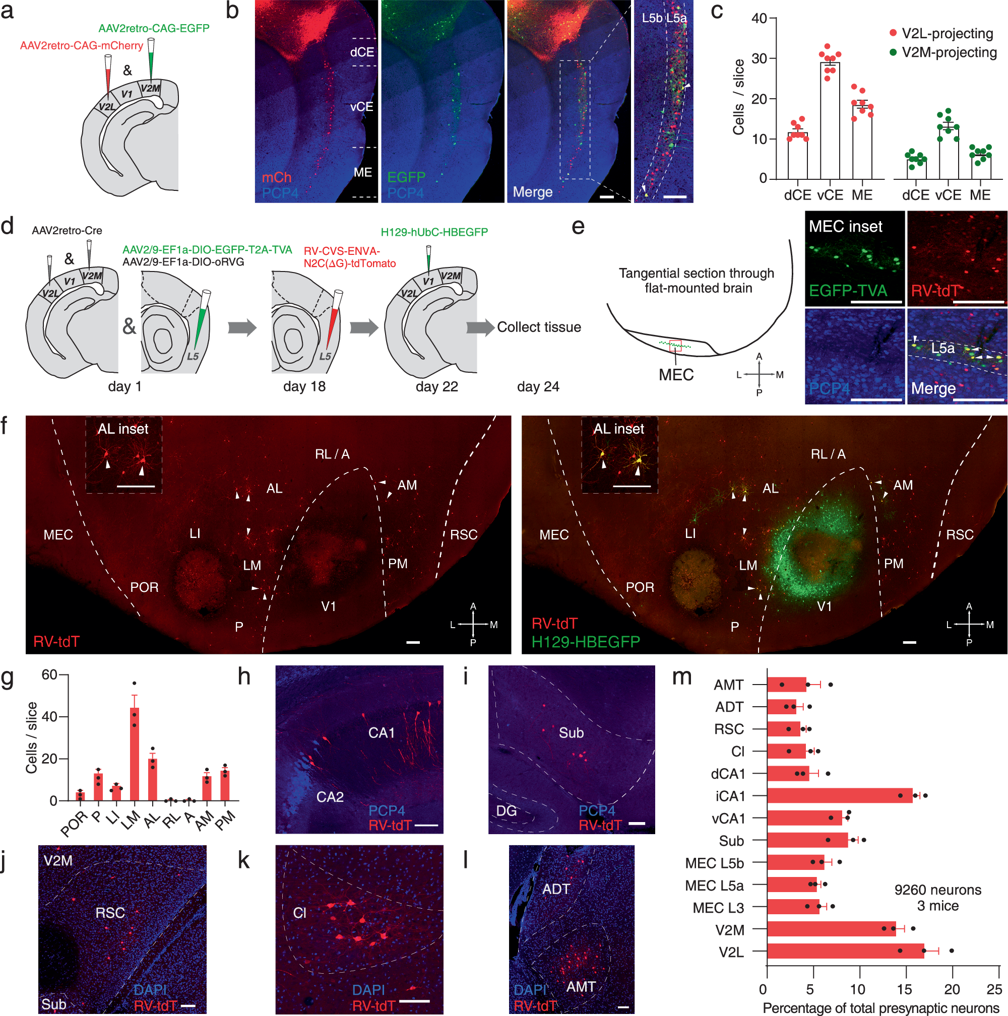
a Schematic illustrating retrograde AAV tracing strategy. Two kinds of AAV2retro were injected within V2M and V2L, respectively. b Sagittal section showing the expression of retrograde AAV in the MEC. Arrowheads show the L5a cells targeting both V2L and V2M. c Comparison of retrograde AAV expression within dCE, vCE and ME L5a (n = 8 slices from 4 mice). d Schematic illustrating strategy of retrograde trans-monosynaptic RV tracing from MEC and anterograde trans-monosynaptic HSV tracing from V1. e Left: schematic representation of a tangential section with helper virus and RV expressed in the MEC. Right: confocal images showing viral expression within the MEC. Starter cells (yellow, arrowheads) co-expressed AAV-DIO-EGFP-TVA (green) and RV-CVS-ENVA-N2C(ΔG)-tdTomato (red). f Confocal images showing RV-labeled neurons (red) and HSV-labeled neurons (green) in visual cortical areas. Inset: cells co-expressing RV-CVS-ENVA-N2C(ΔG)-tdTomato and HSV-H129-EGFP (yellow, arrowheads) in AL. A anterior, AL anterolateral, AM anteromedial, LI laterointermediate, LM lateromedial, P posterior, PM posteromedial, POR postrhinal cortex, RL rostrolateral. g Quantification of RV-labeled neurons in the HVAs (n = 3 mice). h–l Representative images showing retrogradely labeled presynaptic neurons of MEC L5a in brain areas other than the visual cortex. Sub subiculum, DG dentate gyrus, RSC retrosplential cortex, Cl claustrum, ADT anterodorsal thalamic nucleus, AMT anteromedial thalamic nucleus. m Distribution of brain-wide input neurons to MEC L5a (n = 9260 neurons from 3 mice). Scale bars, 200 μm. Error bars represent SEM (c, g and m). Source data are provided as a Source Data file.