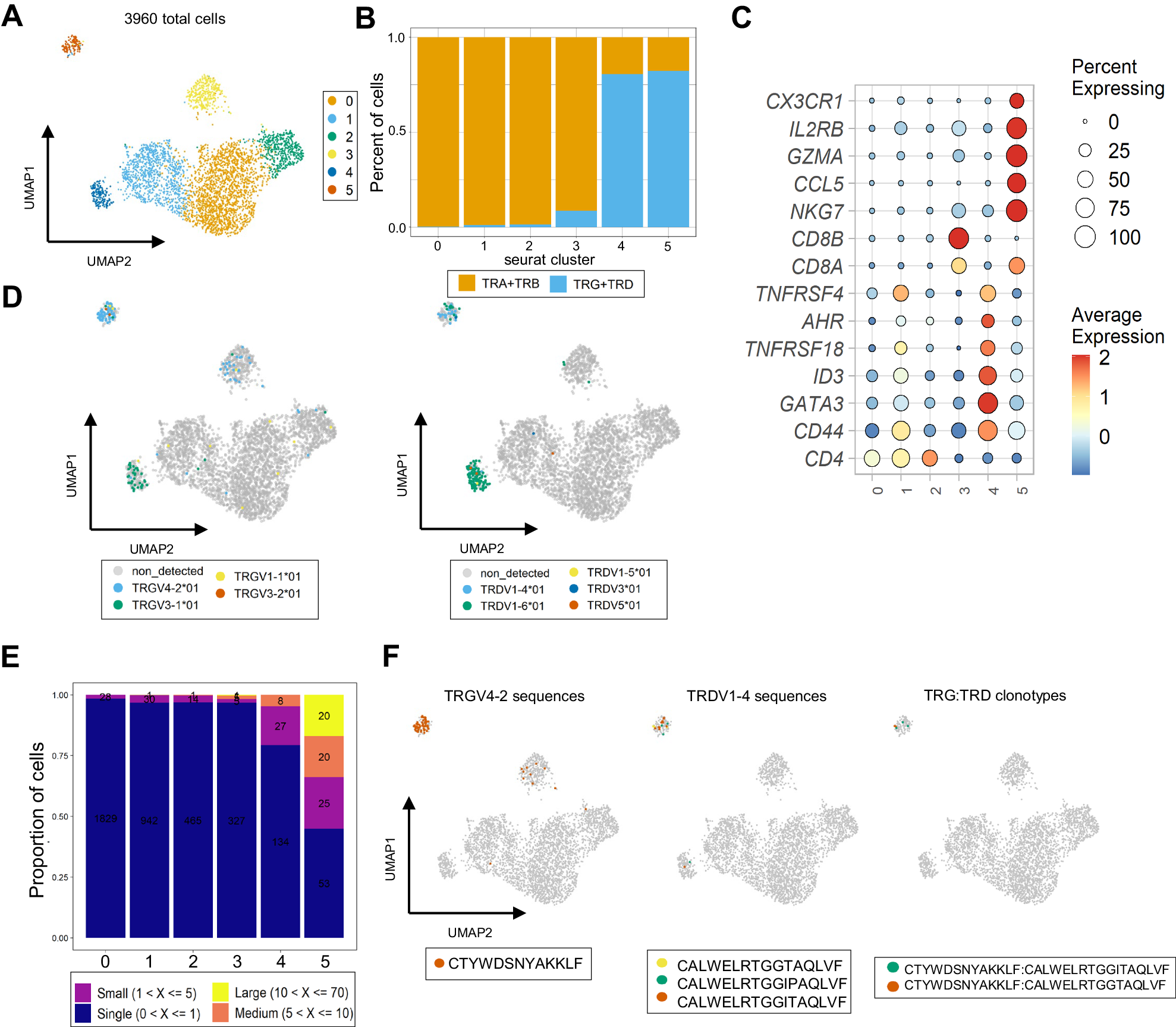
Fig. 6: Naked mole-rat NK-like effector γδ T are enriched for invariant TCR sequences.
From: Invariant γδTCR natural killer-like effector T cells in the naked mole-rat

A UMAP plot from blood T cells of 4 young and 4 middle-aged adult animals. The plot only shows single cells where TCR/CDR3 transcripts were detected. B Bar plots indicating the relative frequency of TCRαβ and TCRγδ cells in the different clusters identified in (A). Cells are classified in one of the two categories if at least one of both constitutive TCR chains (TRA or TRB and TRG or TRD) is detected in their transcriptome. C Dot plot heatmap displaying row-scaled Log2-fold change (logFC) expression values of selected DEGs in the different clusters identified in (A). Each dot represents the average expression profile of all the cells in the cluster. D UMAP plots (as generated under (A)) displaying TRGV (left) and TRDV (right) usage. E Clonality analysis of single cell TCR-seq data of the clusters identified in A. All TCR sequences (TRA,TRB,TRG and TRD) are classified in different categories according to their occurrences in the single cell dataset. Numbers in the bar plots refer to the number of TCR sequences in each category. F UMAP plots (as generated under (A)) highlighting specific TRGV4-2 (left) and TRDV1-4 sequences (middle) and TRG:TRD paired clonotypes (right). Source data are provided as a Source Data file.