Fig. 1: The predominantly nuclear Dbr1 supplies all debranching activity in 293 T cell extract.
From: The debranching enzyme Dbr1 regulates lariat turnover and intron splicing

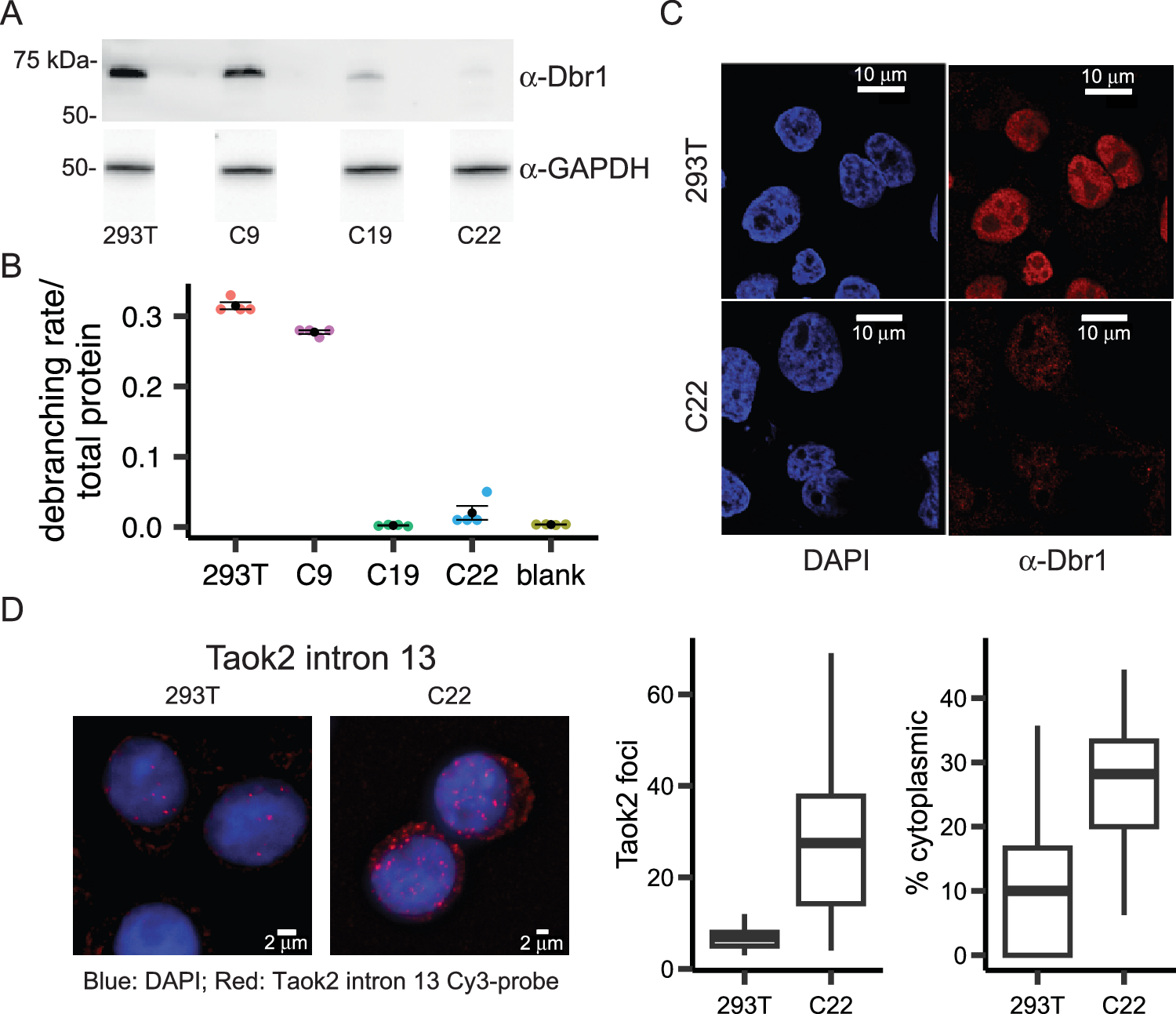
A Dbr1 protein levels in wild type 293T and DBR1 knockout cells lines (C9, C19, C22) assayed by western blot. B Fluorogenic debranching activity assay of extracts from C9, C19, and C22 cells compared to 293T control lysates (n = 4 independent experiments for each cell line; sample values shown as colored points; mean ± SE shown in black). C Fluorescent immuno-microscopy of 293T and C22 cells, using DAPI stain and α-Dbr1 polyclonal antibodies. D FISH analysis of Taok2 intron 13 in 293T and C22 cells (left), and quantification of cytoplasmic and nuclear intron foci (right; n = 35 cells for 293 T, 58 cells for C22; center line represents median; lower and upper bounds of the box represent the 25th and 75th percentile, respectively; lower and upper whiskers extend to the smallest or largest value no further than 1.5× the inter-quartile range from the 25th or 75th percentile value, respectively; outliers not shown). Source data are provided as a Source Data file.