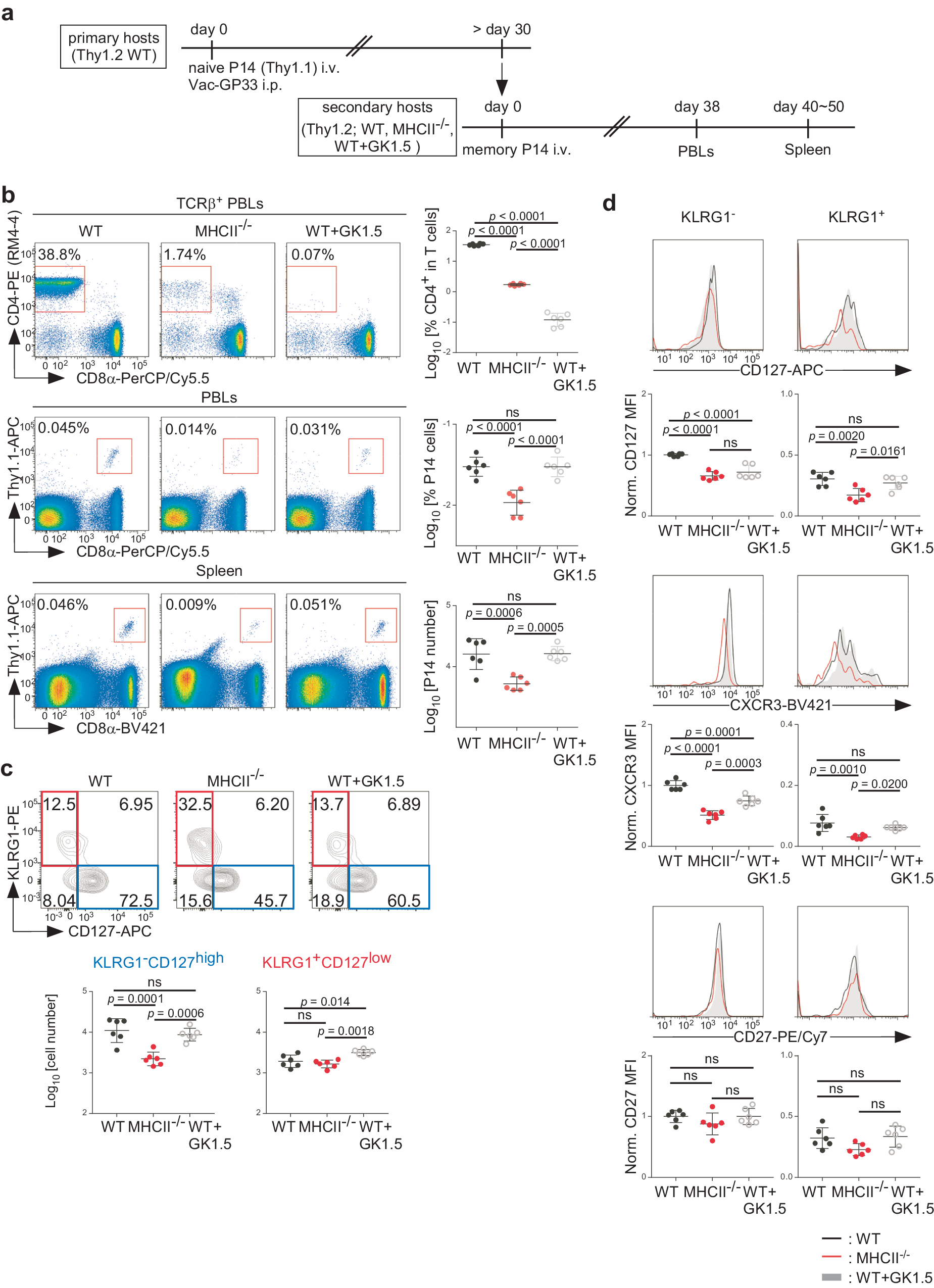
Fig. 1: Defective maintenance of CD127high memory CD8 T cells in MHCII-deficient, but not in CD4 T cell-depleted mice.

a Experimental scheme. Thy1.2 WT mice received Thy1.1 naïve P14 TCR transgenic CD8 T cells and were infected with Vac-GP33. More than 30 days later, total CD8 T cells containing Thy1.1 memory P14 T cells were transferred into Thy1.2 MHCII−/− mice, WT mice treated with anti-CD4 mAb (GK1.5) or non-treated WT mice. PBLs and splenocytes were subjected to flow cytometric analysis on days 38 and 40–50 after the secondary transfer, respectively. b Representative flow cytometric profiles of TCRβ+ PBLs (upper panels), total PBLs (middle panels) and total splenocytes (lower panels). The percentage of CD4+ cells in TCRβ+ PBLs, the percentage of Thy1.1+CD8α+Vα2+ P14 T cells in total PBLs and the number of Thy1.1+CD8α+Vα2+ P14 T cells in the spleen are summarized (mean ± SD). c Representative flow cytometric profiles of Thy1.1+CD8α+Vα2+ P14 T cells from the spleen. The number of indicated subsets is summarized (mean ± SD). d Representative histograms of CD127, CXCR3 and CD27 expression on KLRG1− and KLRG1+ Thy1.1+CD8α+Vα2+ P14 T cells from the spleen. The geometric mean of fluorescence intensity (MFI) of each marker was normalized by the average value of KLRG1− cells from WT mice and summarized (mean ± SD). Each symbol represents one mouse (n = 6 per group). Results are pooled from two independent experiments. Data were analyzed using one-way ANOVA with Tukey’s multiple comparisons test. Source data are provided as a Source Data file.