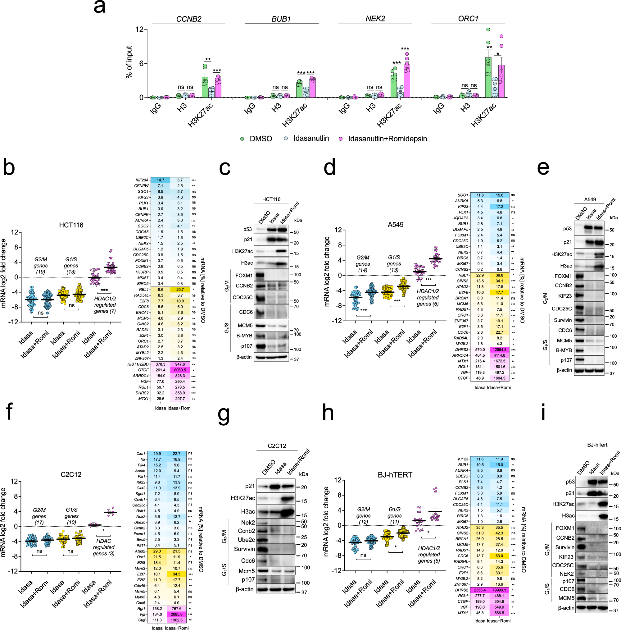
Fig. 7: HDAC activity is not generally required for cell-cycle gene repression in arrested cells.
From: HDAC activity is dispensable for repression of cell-cycle genes by DREAM and E2F:RB complexes

In all the following experiments, cells were treated with 5 µM Idasanutlin for 48 hours and 4 nM Romidepsin for the final 24 hours. a H3K27 acetylation at cell-cycle gene promoters in HCT116 cells was analyzed by ChIP-qPCR. Three biological replicates with two technical replicates (mean values ± SEM) are shown. Changes in mRNA levels are presented as gene-set clusters (left) and individual genes (right) for experiments performed with b HCT116, d A549, f C2C12, and h BJ-hTERT cells. The datasets contain two biological replicates with two technical replicates each. Mean values ± SEM are shown, and significances were calculated with the two-tailed Students T-Test (ns – not significant, * p ≤.05, ** p ≤ .01, *** p ≤ .001). Protein expression and histone acetylation were evaluated via Western blotting with the indicated antibodies using (c) HCT116, e A549, g C2C12, and i BJ-hTERT cells. An additional biological replicate for each Western blot experiment produced similar results. Source data are provided as a Source Data file.