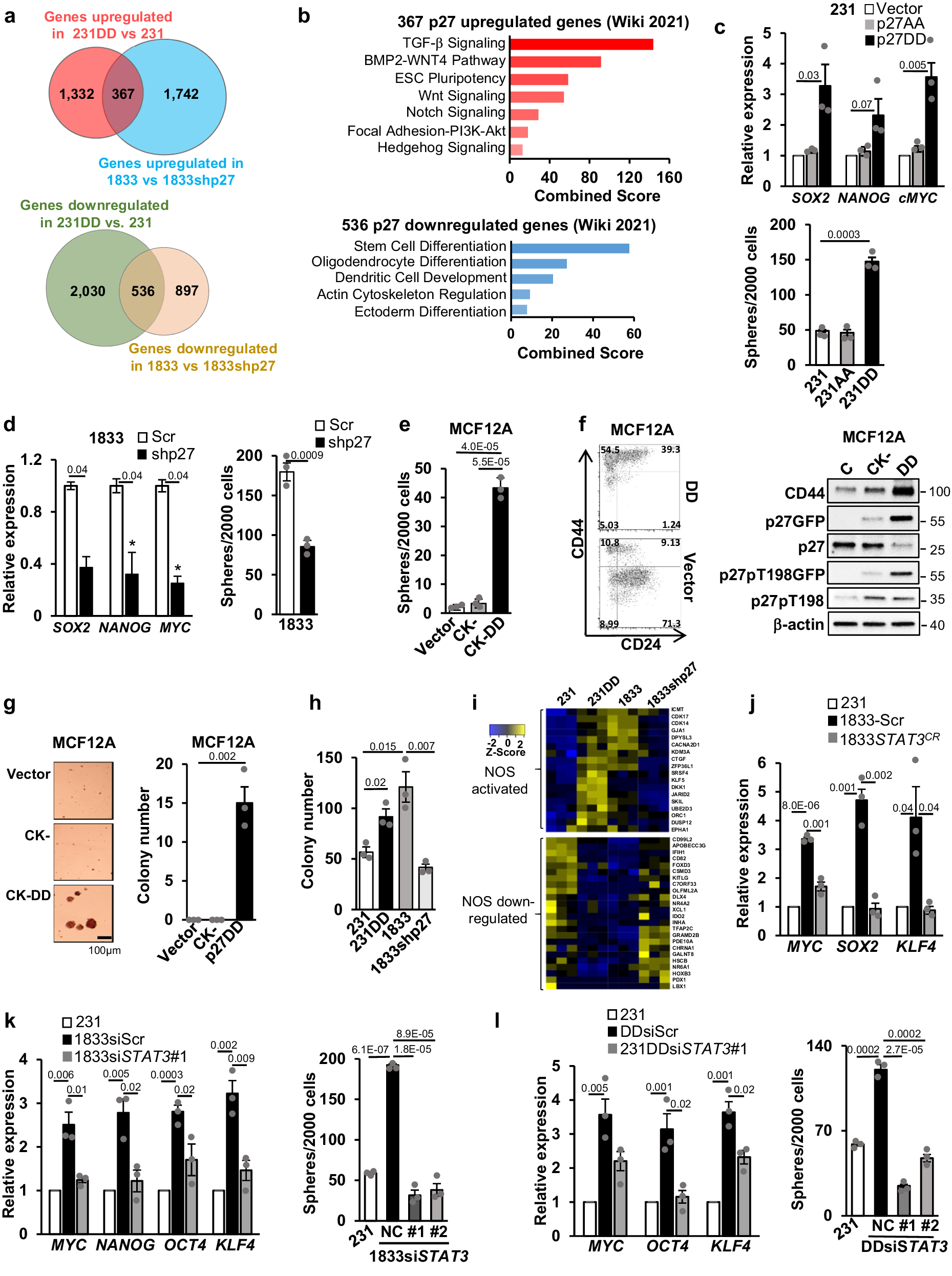
Fig. 1: p27pTpT increases stem-like cells through STAT3.

a Venn diagrams show p27-upregulated and repressed genes. b Pathway analysis of p27-up (top) and down-regulated (bottom) genes. c Effects of p27CK-DD and p27CK-AA transduction in 231 cells on embryonic stem cell transcription factors (ES-TFs) expression (top) and mammosphere formation (bottom). d Effect of p27 depletion in 1833 cells on ES-TFs expression (left) and mammosphere formation (right). e Effect of p27CK- and p27CK-DD transduction in MCF12A on mammosphere formation. f Surface expression of CD44 and CD24 in MCF12A-vector, MCF12A-p27CK-, and MCF12A-p27CK-DD assayed by flow cytometry (top). Western shows CD44, p27, and p27pT198 with β-actin controls (bottom). g Effect of p27CK- and p27CK-DD transduction in MCF12A on colony formation. h Effect of p27CK-DD transduction in 231 and p27 knockdown in 1833shp27 vs 1833 on colony formation. i Gene expression heatmaps of NOS (Nanog, Oct4, and Sox2) target gene signatures in indicated lines. j–l Effects of STAT3 depletion on p27-driven increase in ES-TFs expression and sphere formation in indicated cells. All graphs show mean ± SEM from N = 3 biological replicate assays. p-values were represented by paired one-tailed Student’s T Test (p values are shown in graphs). Source data are provided as a Source data file. For ES-TFs, all of SOX2, NANOG, MYC, KLF4, and OCT4 were assayed, but only positive data were graphed. ESC embryonic stem cell, C control, NC negative control.