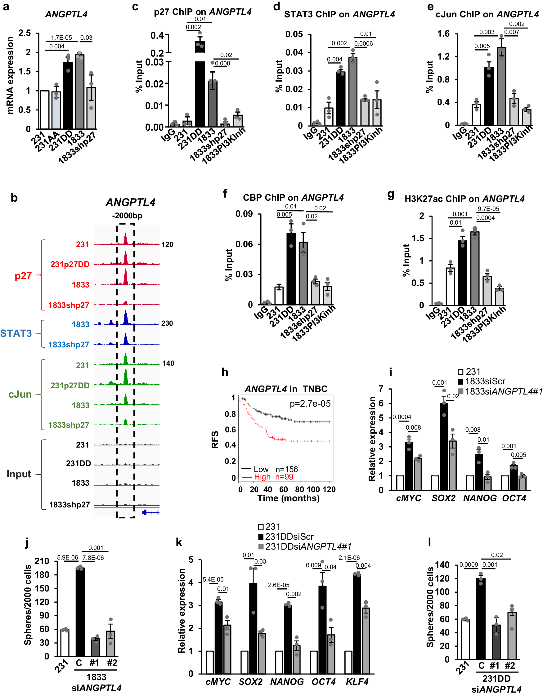
Fig. 4: p27 drives stem cell properties in part through induction of ANGPTL4 expression.

a ANGPTL4 mRNA expression. b ATAC-seq, p27, STAT3, and cJun co-occupy peaks at −2 kb of the ANGPTL4 TSS. c–g ChIPqPCR depicts p27(c); STAT3 (d); cJun (e), and CBP (f) binding and H3K27 acetylation (g) at −2 kb of the ANGPTL4 TSS. h KM plot shows decreased relapse-free triple-negative breast cancer (TNBC) survival with increased ANGPTL4 expression. i–l Effects of ANGPTL4 depletion on p27-driven embryonic stem cell transcription factors (ES-TFs) expression and mammosphere formation in indicated cells. All graphs show mean ± SEM from N = 3 biological replicate assays. p-values were calculated by paired one-tailed Student’s T Test and are shown in graphs. Source data are provided as a Source data file.