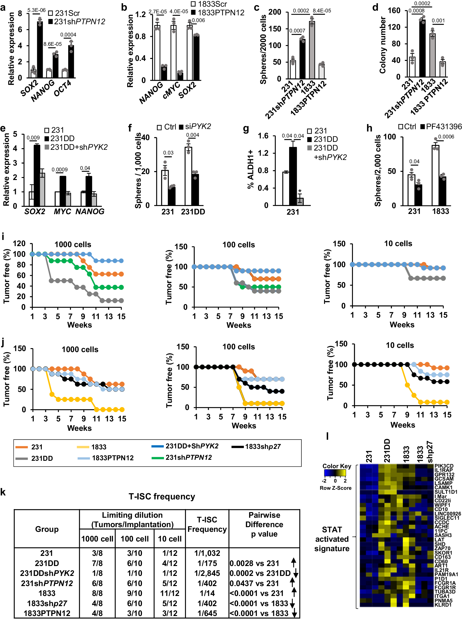
Fig. 6: p27 increases stem-like cells in vitro and tumor-initiating stem cell in vivo through loss of PTPN12 and activation of Pyk2.

a, b Effects of stable PTPN12 knockdown in 231 (a) and PTPN12 overexpression in 1833 cells (b) on embryonic stem cell transcription factors (ES-TFs) expression. c, d Effects of PTPN12 knockdown in 231 and PTPN12 overexpression in 1833 on sphere formation (c) and colony formation (d). e, f Effects of PYK2 knockdown on p27-driven increased in ES-TFs expression (e) and mammosphere formation (f). g ALDH assay in 231, 231DD, and in 231DD-siPYK2. h Effect of Pyk2 kinase inhibitor (PF431396) on sphere formation. All graphs show mean ± SEM from N = 3 biological replicate assays. p-values were identified by paired one-tailed Student’s T Test and shown in graphs. i, j Limiting dilution assays of tumor-initiating stem cell abundance in vivo are graphed showing the percent of tumor-free mice over time for the indicated cell conditions. k The indicated cell numbers were injected in the mammary fat pad of Balb/c nude mice at limiting dilutions of 231 vector controls, 231DD, 231DD + shPYK2 and 231shPTPN12; and 1833, 1833shp27, and 1833PTPN12. Tumor-initiating stem cell (T-ISC) frequency is shown. T-ISC frequency was calculated by L-Calc Limiting Dilution Software (http://www.stemcell.com/en/Products/All-Products/LCalc-Software.aspx) from STEMCELL Technologies. l Gene expression heatmaps show increased expression in 231DD and 1833 of pSTAT3/p27pT157-activated gene profiles derived from primary human breast cancers. Source data are provided as a Source data file.