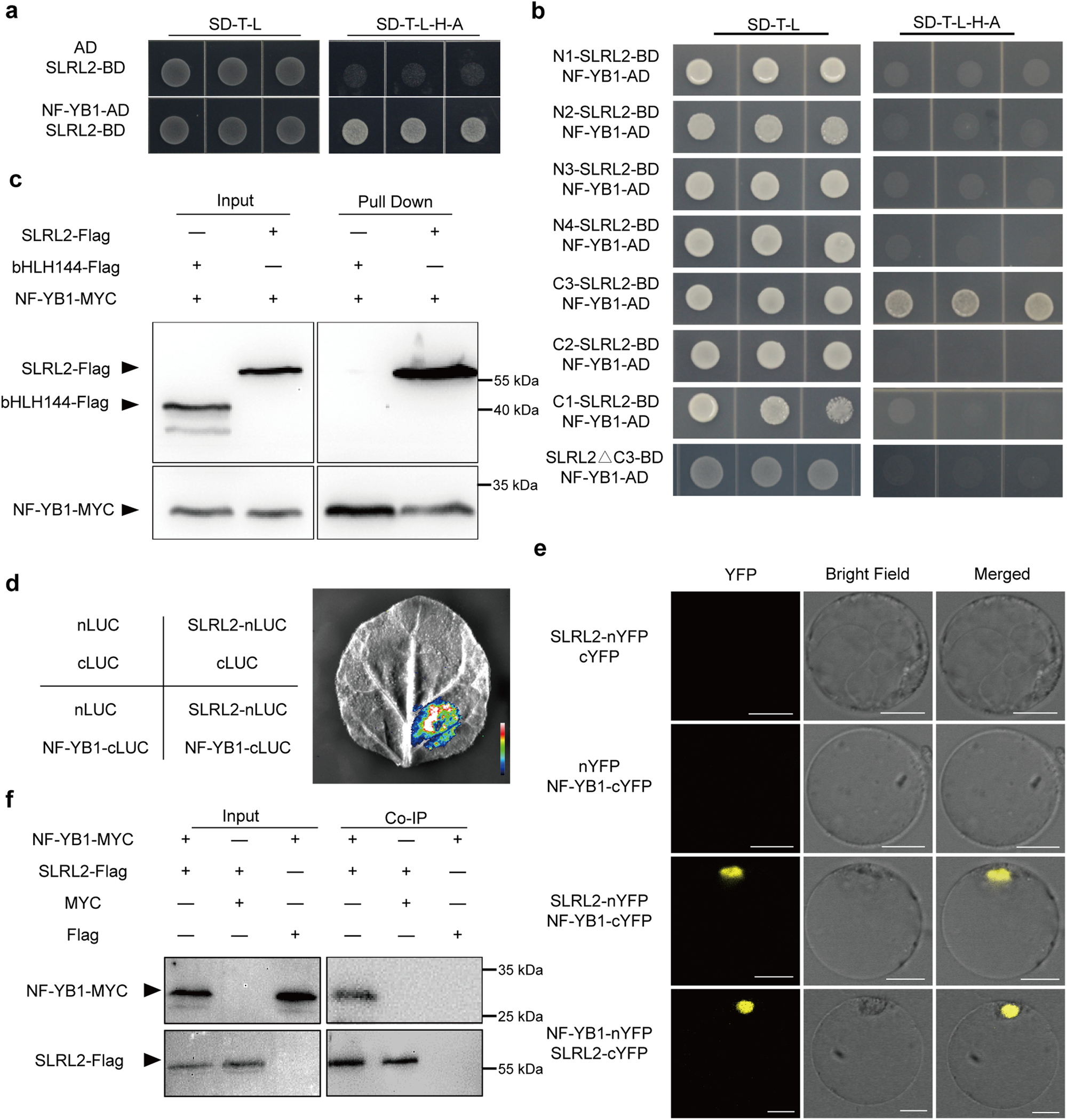
Fig. 2: Interaction between SLRL2 and NF-YB1.
From: ABA-mediated regulation of rice grain quality and seed dormancy via the NF-YB1-SLRL2-bHLH144 Module

a Yeast two-hybrid analysis verified the interaction between SLRL2 and NF-YB1. NF-YB1 was cloned into the AD vector and SLRL2 was cloned into the BD vector, respectively. Positive interactions were detected by using the SD dropout medium with 25 mM 3AT inhibitor. b Confirmation of the interaction domain of SLRL2 protein mediating its interaction with NF-YB1 by yeast two-hybrid analysis. c Pull-down experiment confirmed the interaction between SLRL2 and NF-YB1 in vitro. Purified recombinant MYC-NF-YB1 protein was used to pull down SLRL2-Flag protein by using amylose beads. Anti-MYC and anti-Flag antibodies were used for immunoblot detection. MYC-NF-YB1 and bHLH144-Flag protein groups were used as the negative controls. The experiment was independently repeated three times with similar results. d Split luciferase complementation assay (SLCA) demonstrated the in vivo interaction between SLRL2 and NF-YB1. Three sets of construct combinations, including nLUC and cLUC, SLRL2-nLUC and cLUC, nLUC, and NF-YB-cLUC, were transformed and used as negative controls. The fluorescence intensity in the image ranges from 2051 to 13144. e Bimolecular fluorescence complementation (BiFC) analysis revealed the nuclear interaction between SLRL2 and NF-YB1 in rice protoplasts. Two sets of plasmid groups, including SLRL2-nYFP and cYFP, nYFP and NF-YB1-cYFP, were used as negative controls. The scale bar is 10 uM. f Co-immunoprecipitation (Co-IP) assay further confirmed their interaction in vivo. In this experiment, three sets of construct combinations, including NF-YB1-MYC and SLRL2-Flag, MYC and SLRL2-Flag, and NF-YB1-MYC and Flag, were also co-transformed and transiently expressed in rice protoplasts. Total proteins were extracted and incubated with anti-Flag antibody conjugated to magnetic beads. The immunoprecipitated proteins were detected by Western blot using anti-Myc and anti-Flag antibodies, respectively. c, f Plus (+) and minus (-) signs indicate the presence or absence of the indicated protein in each group. The experiments in (e, f) have three biological replicates with similar results. The source data for (c, e, f) are provided in a Source Data file.