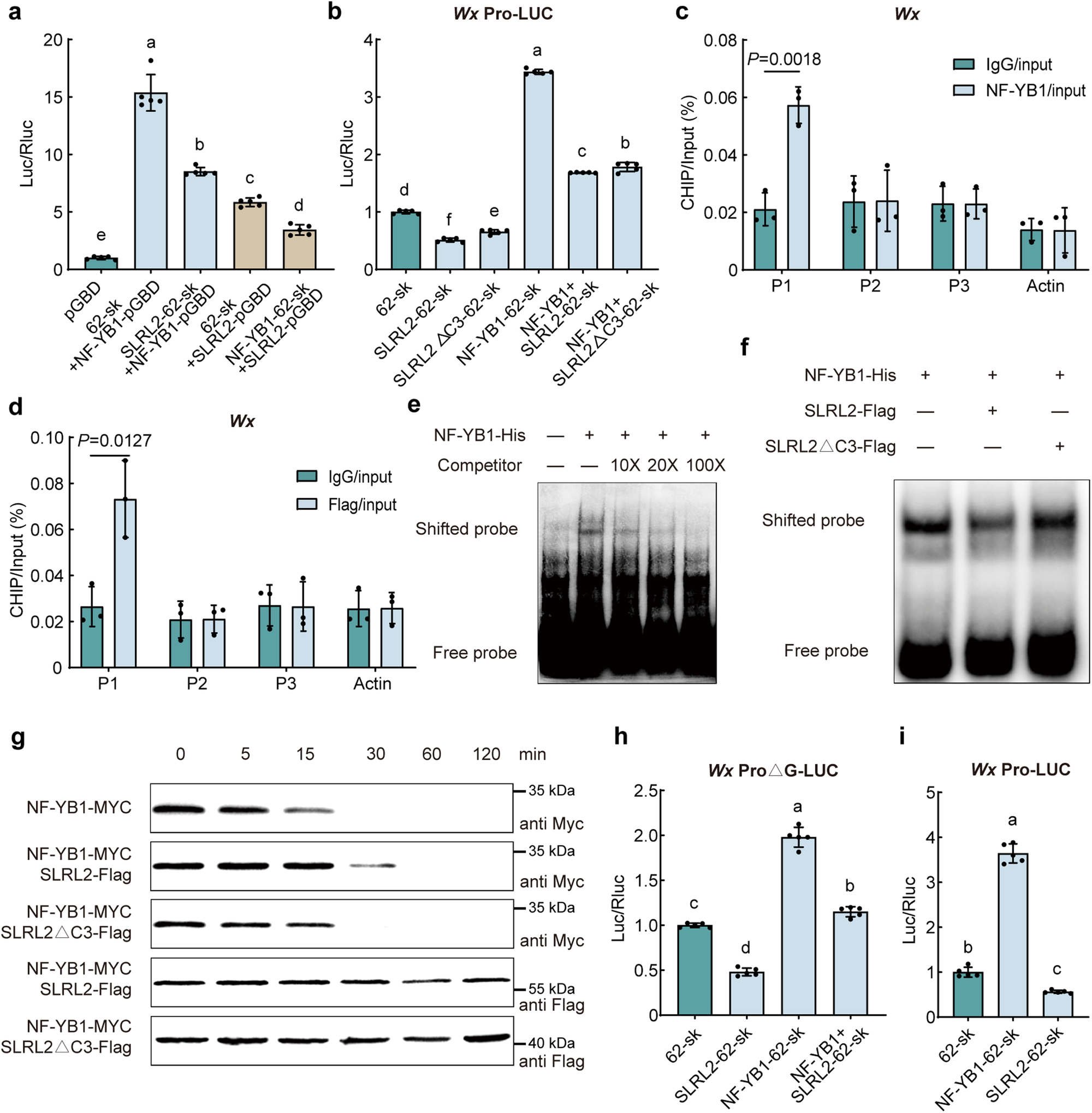
Fig. 3: SLRL2 and NF-YB1 regulation of Wx transcription.
From: ABA-mediated regulation of rice grain quality and seed dormancy via the NF-YB1-SLRL2-bHLH144 Module

a Transcriptional activity analysis of the interaction between SLRL2 and NF-YB1. The experimental value of the pGBD and 62-SK co-transformation group was set to 1. 62-SK is an empty vector for overexpression of the target gene under the control of the 35S promoter. b Dual-luciferase reporter assay to study the regulation of Wx gene expression by SLRL2 and NF-YB1. The value from the 62-SK and Wxpro-LUC co-transformation group was set to 1. In (a, b), data are means ± SD (n = 5 biological replicates). Different letters indicate significant differences (P < 0.05, one-way ANOVA with two-sided Tukey’s HSD test). P values are shown in the Source Data file. c ChIP-qPCR assay showed that the P1 region of the Wx promoter was significantly enriched for the transcription factor NF-YB1. d ChIP-qPCR assay showed that the P1 region of the Wx promoter was also significantly enriched by SLRL2. In (c, d), error bars represent SD (n = 3 independent experiments). Enriched values are normalized to the input. An unrelated OsActin1 intron region was used as a negative control. IgG-immunoprecipitated DNA was used as a control. Statistical analysis was performed using a two-sided Student’s t test. e EMSA analysis revealed the direct interaction between NF-YB1 and the Wx promoter. f EMSA analysis showed that SLRL2 antagonized the binding activity of NF-YB1 to the Wx promoter. g Degradation analysis of NF-YB1 protein in the absence or presence of SLRL2 or its mutant form SLRL2△C3 protein. Protein samples were collected at the indicated time point for the following Western blot assay. The amount of NF-YB1-Myc protein was detected with an anti-Myc antibody, while the amount of SLRL2-Flag or SLRL2△C3-Flag protein was quantified with an anti-Flag antibody. The experiments in (e, f, g) were independently repeated three times with similar results. The source data are provided in a Source Data file. h Deletion of G-box, the NF-YB1 binding site, reduced the promoting effect of NF-YB1 on Wx expression but had no significant effect on the repressing effect of SLRL2 on Wx expression. i Determination of the regulation of Wx genes by NF-YB1 and SLRL2 in nf-yb1 mutants. In (h, i), error bars represent SD (n = 5 biological replicates). Different lowercase letters above error bars indicate significant differences as determined by one-way ANOVA with Tukey’s HSD test. P values are shown in the Source Data file.