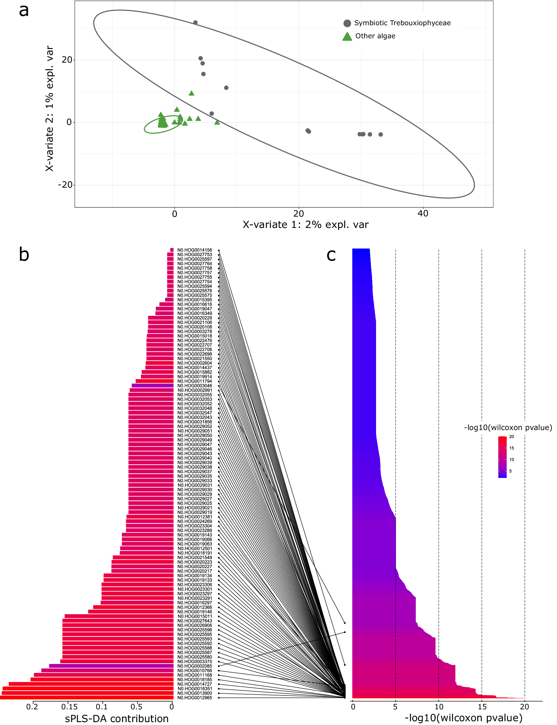
Fig. 2: Sparse PLS-DA and Mann–Whitney-Wilcoxon results.
From: Phylogenomics reveals the evolutionary origins of lichenization in chlorophyte algae

a Individual sPLS-DA plot of the first two components discriminating chlorophyte species into two groups (gray: symbiotic Trebouxiophyceae, green: other algae) according to the 100 best orthogroups. b The 100 best orthogroups identified with the sPLS-DA and their contribution on the first component. c Barplots of the pvalues of the significant orthogroups using a two-sided Mann–Whitney-Wilxocon test (pvalue < 0.01 or –log10(pvalue) > 2). The bars are colored according to the Wilcoxon pvalues.