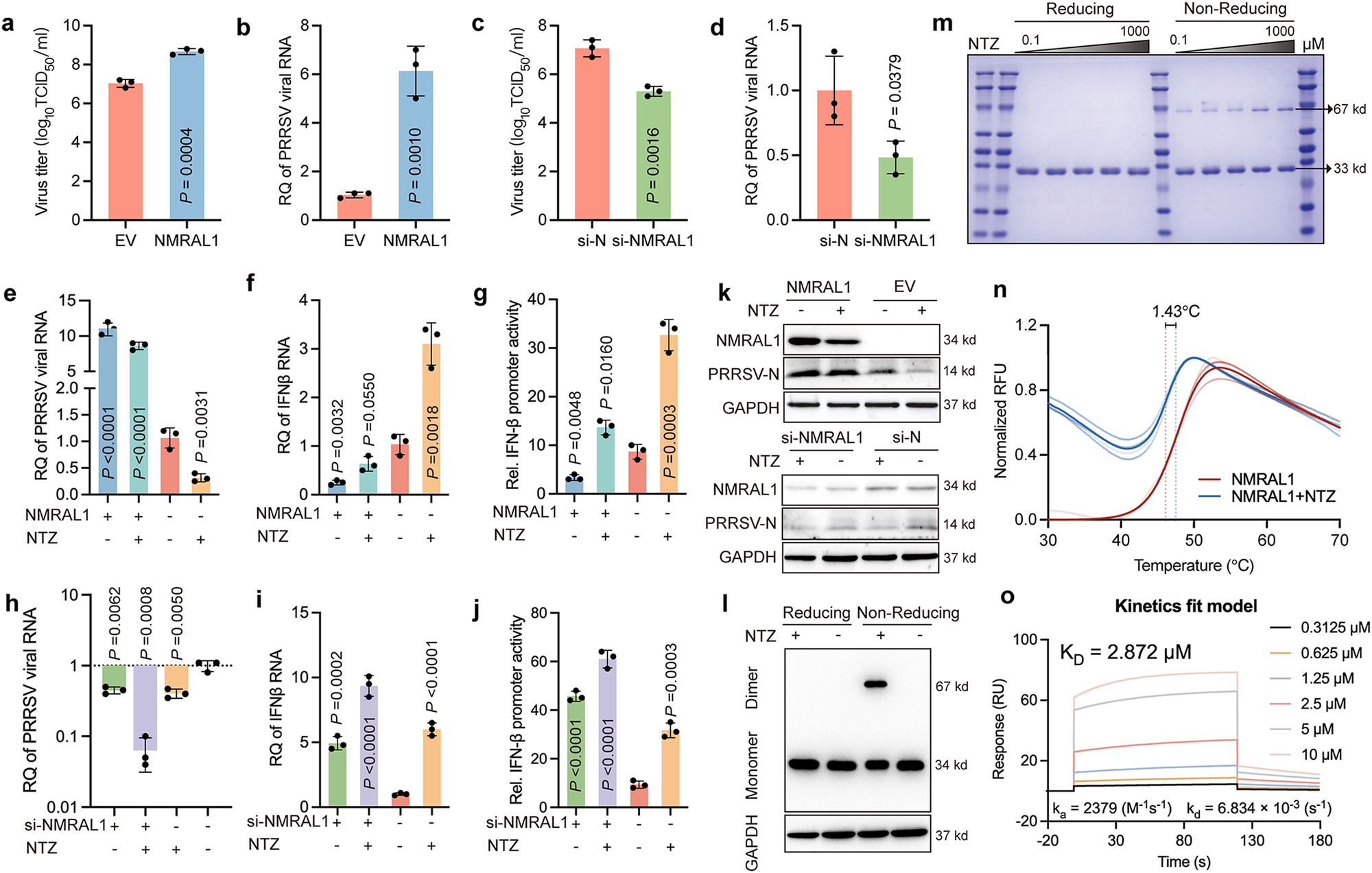
Fig. 6: TIZ enhances IFN-β pathway sensitivity by promoting NMRAL1 dimerization.
From: High-throughput screening unveils nitazoxanide as a potent PRRSV inhibitor by targeting NMRAL1

a, b NMRAL1 expression augmented VR-2332 viral titers and mRNA levels. c, d Silencing of NMRAL1 led to decreased VR-2332 viral titers and mRNA expression. e NMRAL1 attenuated the antiviral efficacy of NTZ. f, g NMRAL1 reduced the enhancement of IFN-β by NTZ. h NMRAL1 silencing intensified NTZ’s viral inhibition. i, j NMRAL1 silencing further boosted NTZ’s induction of IFN-β expression. k NMRAL1 expression enhanced PRRSV-N protein levels while diminishing NTZ’s inhibitory effect on PRRSV-N. PRRSV-N antibody (1:1500), NMRAL1 antibody (1:1500). Silencing of NMRAL1 validated the same outcome. l Addition of NTZ increased intracellular NMRAL1 dimerization. HA antibody (1:5000). m In vitro purified NMRAL1 dimerization increased with higher NTZ concentrations. n DSF confirmed interaction between in vitro purified NMRAL1 and NTZ, increasing NMRAL1’s Tm by 1.43 °C. o SPR revealed NMRAL1 binding to TIZ with an affinity KD of 4.505 µM (Supplementary Fig. 10a). NMRAL1 gene was synthesized and cloned into the PCDNA3.1 vector. Symbols represent independent biological replicates (a–j), showing mean values of samples, with P-values indicated, calculated via t-test (a–d) or two-way ANOVA with Dunnett’s multiple-comparison test (e–j); P-values < 0.0332 were considered significant. All experiments were performed in triplicate and repeated at least three times. Data displayed are Mean ± SD from a representative experiment.