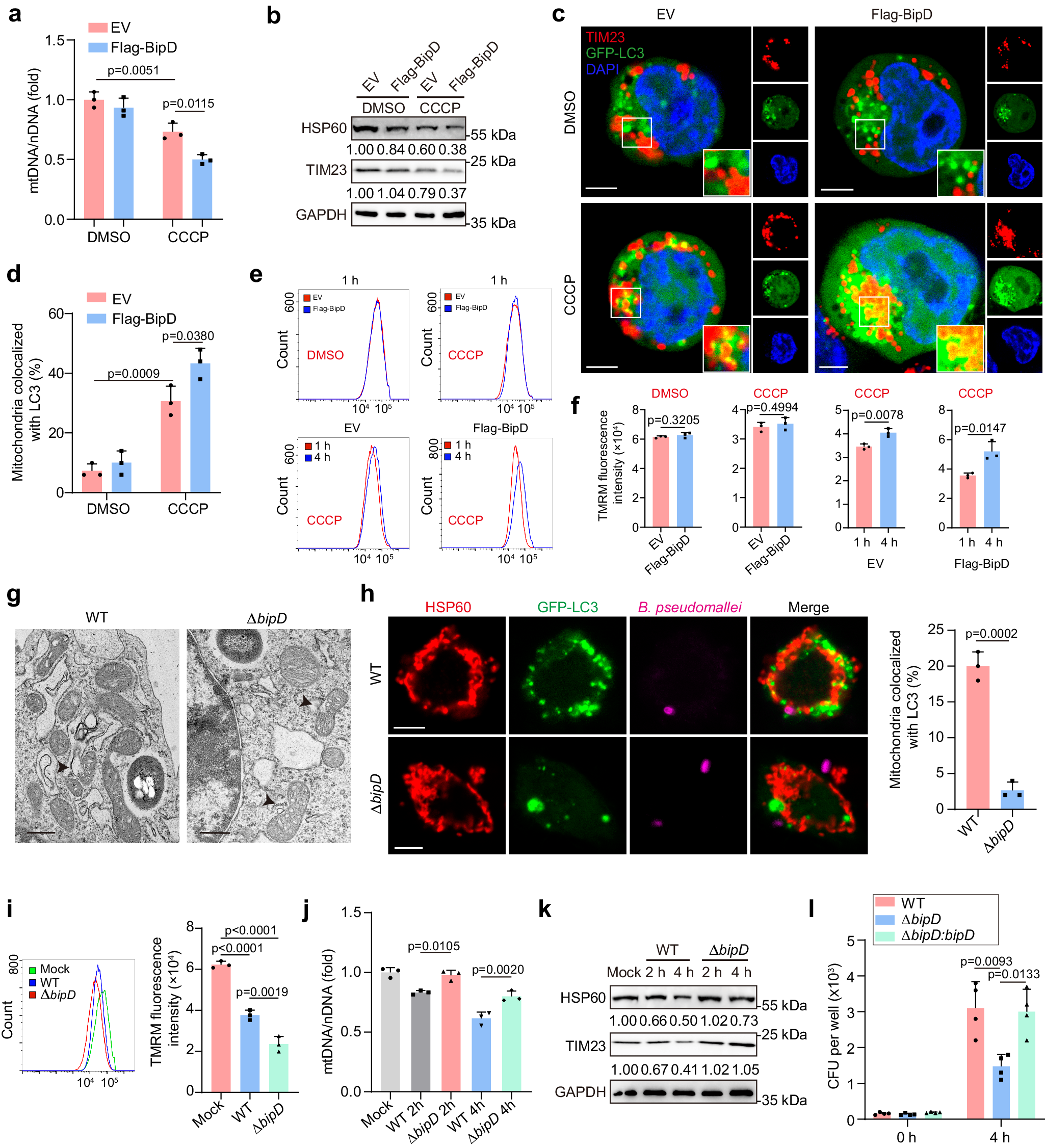
Fig. 3: B. pseudomallei infection induced host mitophagy depending on BipD.
From: Burkholderia pseudomallei BipD modulates host mitophagy to evade killing

a Quantification of mtDNA/nDNA levels in HEK293T cells. Cells were transfected with empty vector (EV) or Flag-BipD plasmid and then treated with DMSO or CCCP. b Western blot analyzed protein levels of HSP60 and TIM23 in HEK293T cells under treatment in (a). c Colocalization of TIM23 and GFP-LC3 was visualized in HEK293T cells using confocal microscopy. Cells were transfected with GFP-LC3 plasmid and subsequent treatment in (a). Scare bar, 5 μm. d Quantifying TIM23 colocalized with GFP-LC3 represented in (c). Data were from 3 independent experiments with 50 cells in each group. e Measurement of mitochondrial membrane potential (MMP, Δψm) in HEK293T cells determined by staining of TMRM. Cells were transfected with EV or Flag-BipD plasmids, treated with DMSO or CCCP for 1 h, and subsequently maintained in a standard medium for an another 3 h. f Determined the fluorescence intensity of TMRM. Trials were separately repeated thrice. g Typical TEM photos of mitochondrial morphology in mouse PMs infected with B. pseudomallei WT or ΔbipD. Black arrows indicate severed mitochondrial membranes. Scale bar, 0.5 μm. h Observation and quantification of colocalizing HSP60 and GFP-LC3 in B. pseudomallei WT or ΔbipD infected mouse PMs. Scale bar, 5 μm. Data were from 3 independent experiments with 50 cells in each group. i Δψm was detected by FACS analysis in PMs. Cells were treated as in (g). j, k Detection of levels of the mtDNA/nDNA and the HSP60 and TIM23 proteins in B. pseudomallei WT or ΔbipD infected PMs. l Intracellular B. pseudomallei loads in PMs infected with B. pseudomallei WT, ΔbipD or ΔbipD:bipD. The data indicate means ± SD for three or more independent trials. Two-way ANOVA followed by Tukey post hoc test (a, d), two-tailed Student’s t-test (f, h) and One-way ANOVA followed by Tukey post hoc test (i, j, l) was used for data analysis. n = 3 per group (a, d, f, h–j), n = 4 per group (l). Source data were provided as a Source Data file.